Suppr超能文献

褪黑素通过激活过氧化物酶体增殖物激活受体-α和减少氧化应激缓解自噬流阻滞从而减轻鸭子镉诱导的非酒精性脂肪肝病。

Melatonin alleviates cadmium-induced nonalcoholic fatty liver disease in ducks by alleviating autophagic flow arrest via PPAR-α and reducing oxidative stress.

机构信息

College of Veterinary Medicine, Yangzhou University, Yangzhou, China; Jiangsu Co-innovation Center for Prevention and Control of Important Animal Infectious Diseases and Zoonoses, Yangzhou, China.

College of Veterinary Medicine, Yangzhou University, Yangzhou, China; Jiangsu Co-innovation Center for Prevention and Control of Important Animal Infectious Diseases and Zoonoses, Yangzhou, China.

出版信息

Poult Sci. 2023 Aug;102(8):102835. doi: 10.1016/j.psj.2023.102835. Epub 2023 Jun 3.

Abstract

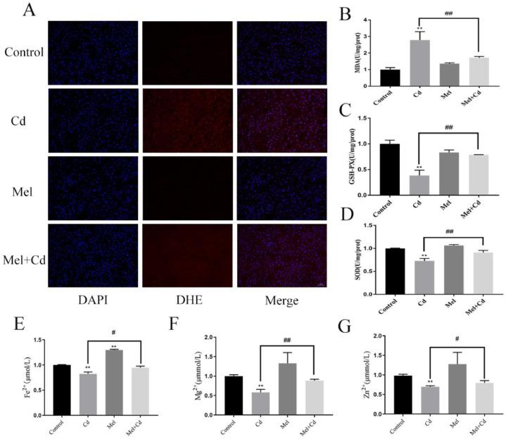
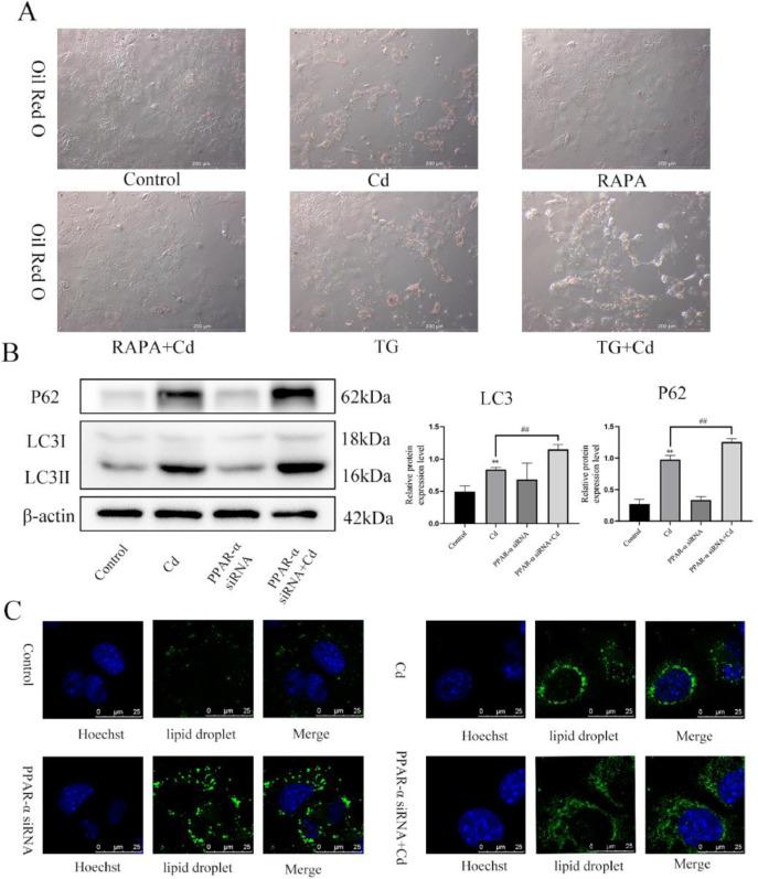
Cadmium (Cd) is an important environmental pollutant that causes liver damage and induces nonalcoholic fatty liver disease (NAFLD). NAFLD is a fat accumulation disease and has significant effects on the body. Melatonin (Mel) is an endogenous protective molecule with antioxidant, anti-inflammatory, antiobesity, and antiaging effects. However, whether Mel can alleviate Cd-induced NAFLD and its mechanism remains unclear. First, in vivo, we found that Mel maintained mitochondrial structure and function, inhibited oxidative stress, and reduced Cd-induced liver injury. In addition, Mel alleviated lipid accumulation in the liver induced by Cd. In this process, Mel inhibits fatty acid production and promotes fatty acid oxidation. Interestingly, Mel regulated PPAR-α expression and alleviated Cd-induced autophagy blockade. In vitro model, the oil Red O staining, and WB results showed that Mel alleviated Cd-induced lipid accumulation. In addition, RAPA was used to activate autophagy to alleviate Cd-induced lipid accumulation, and TG was used to block autophagy flux to aggravate Cd-induced autophagy accumulation. After knocking down PPAR-α, the autophagosome fusion with lysosomes, and autophagic flux was inhibited and increased Cd-induced lipid accumulation. Mel alleviates mitochondrial damage and oxidative stress, and attenuates Cd-induced NAFLD by restoring the expression of PPAR-α and restoring autophagy flux.

摘要

镉 (Cd) 是一种重要的环境污染物,可导致肝脏损伤并诱导非酒精性脂肪性肝病 (NAFLD)。NAFLD 是一种脂肪堆积疾病,对身体有重大影响。褪黑素 (Mel) 是一种内源性保护分子,具有抗氧化、抗炎、抗肥胖和抗衰老作用。然而,Mel 是否可以缓解 Cd 诱导的 NAFLD 及其机制尚不清楚。首先,在体内,我们发现 Mel 维持了线粒体的结构和功能,抑制了氧化应激,并减轻了 Cd 引起的肝损伤。此外,Mel 减轻了 Cd 诱导的肝脏脂质积累。在这个过程中,Mel 抑制脂肪酸的产生并促进脂肪酸的氧化。有趣的是,Mel 调节了 PPAR-α 的表达并缓解了 Cd 诱导的自噬阻滞。在体外模型中,油红 O 染色和 WB 结果表明 Mel 减轻了 Cd 诱导的脂质积累。此外,RAPA 被用来激活自噬以减轻 Cd 诱导的脂质积累,而 TG 被用来阻断自噬通量以加重 Cd 诱导的自噬积累。敲低 PPAR-α 后,自噬体与溶酶体融合被抑制,自噬流增加,并加重了 Cd 诱导的脂质积累。Mel 通过恢复 PPAR-α 的表达和恢复自噬流来减轻线粒体损伤和氧化应激,从而减轻 Cd 诱导的 NAFLD。

https://cdn.ncbi.nlm.nih.gov/pmc/blobs/501e/10404762/5a707044e0fb/ga1.jpg

文献AI研究员

20分钟写一篇综述,助力文献阅读效率提升50倍。

立即体验

用中文搜PubMed

大模型驱动的PubMed中文搜索引擎

马上搜索

文档翻译

学术文献翻译模型,支持多种主流文档格式。

立即体验