Suppr超能文献

FBXO28 通过调控 SMARCC2 的泛素化促进胰腺癌细胞的增殖、侵袭和转移。

FBXO28 promotes proliferation, invasion, and metastasis of pancreatic cancer cells through regulation of SMARCC2 ubiquitination.

机构信息

Guizhou Medical University, Guiyang 550000, Guizhou, China.

Department of Hepatic-Biliary-Pancreatic Surgery, The Affiliated Hospital of Guizhou Medical University, Guiyang 550000, Guizhou, China.

出版信息

Aging (Albany NY). 2023 Jun 21;15(12):5381-5398. doi: 10.18632/aging.204780.

Abstract

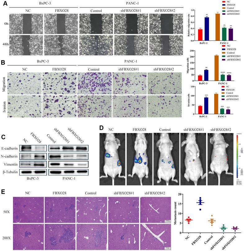
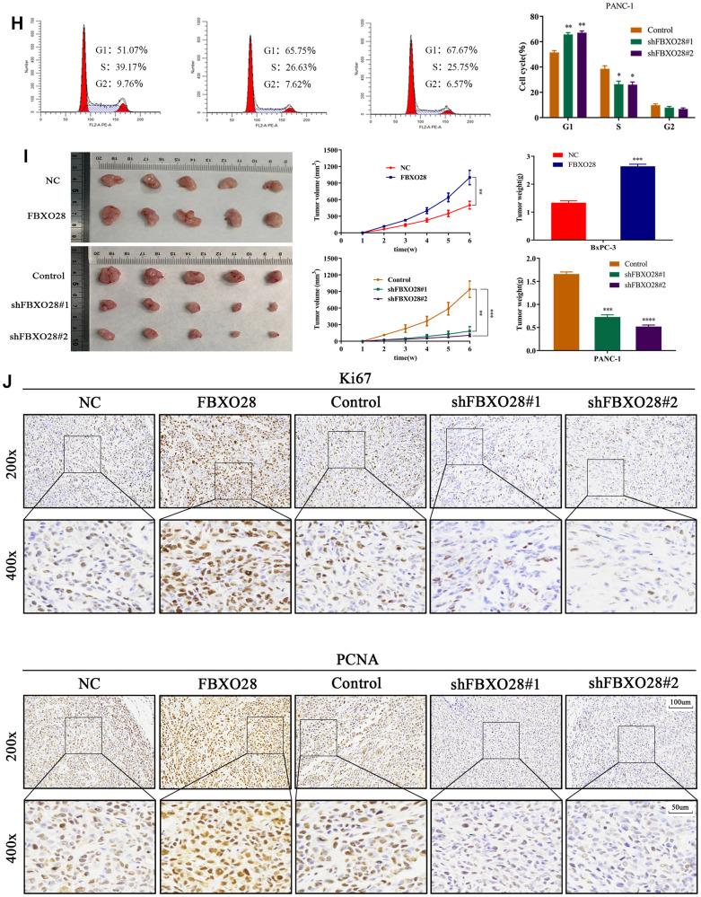
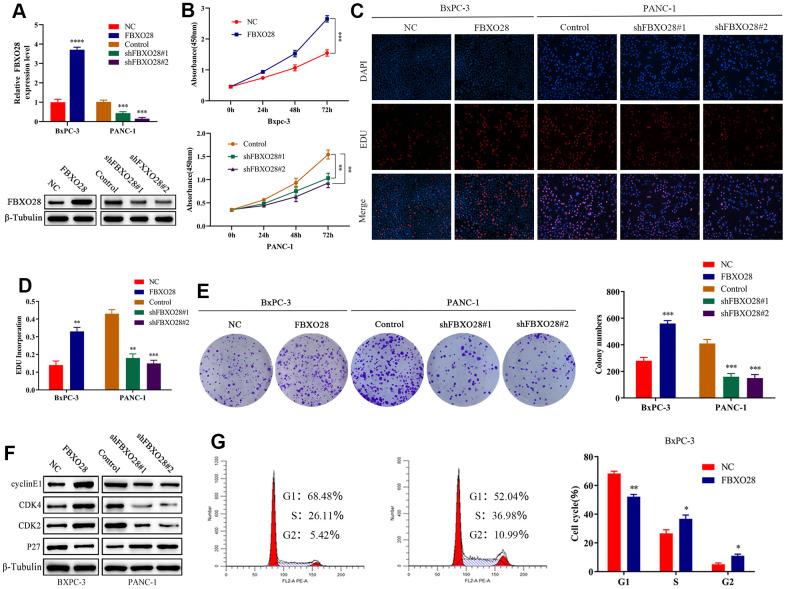
The E3 ligase F-box only protein 28 (FBXO28) belongs to the F-box family of proteins that play a critical role in tumor development. However, the potential function of FBXO28 in pancreatic cancer (PC) and its molecular mechanism remain unclear. In this study, we examined FBXO28 expression in PC and its biological role and explored the mechanism of FBXO28-mediated proliferation, invasion, and metastasis of PC cells. Compared with paracancerous tissues and human normal pancreatic ductal epithelial cells, FBXO28 was highly expressed in PC tissues and cell lines. High expression of FBXO28 was negatively correlated with the survival prognosis of patients with PC. Functional assays indicated that FBXO28 promoted PC cell proliferation, invasion, and metastasis and . Furthermore, immunoprecipitation-mass spectrometry was used to identify SMARCC2 as the target of FBXO28; upregulation of SMARCC2 can reverse the effect of overexpression of FBXO28 on promoting the proliferation, invasion, and metastasis of PC cells. Mechanistically, FBXO28 inhibited SMARCC2 expression in post-translation by increasing SMARCC2 ubiquitination and protein degradation. In conclusion, FBXO28 has a potential role in PC, possibly promoting PC progression through SMARCC2 ubiquitination. Thus, FBXO28 might be a potential treatment target in PC.

摘要

E3 连接酶 F 盒仅蛋白 28(FBXO28)属于 F 盒蛋白家族,在肿瘤发生中起着关键作用。然而,FBXO28 在胰腺癌(PC)中的潜在功能及其分子机制仍不清楚。在本研究中,我们检测了 FBXO28 在 PC 中的表达及其生物学作用,并探讨了 FBXO28 介导的 PC 细胞增殖、侵袭和转移的机制。与癌旁组织和人正常胰腺导管上皮细胞相比,FBXO28 在 PC 组织和细胞系中高度表达。FBXO28 的高表达与 PC 患者的生存预后呈负相关。功能测定表明,FBXO28 促进 PC 细胞增殖、侵袭和转移。此外,免疫沉淀-质谱法用于鉴定 SMARCC2 是 FBXO28 的靶标;上调 SMARCC2 可以逆转 FBXO28 过表达对促进 PC 细胞增殖、侵袭和转移的作用。在机制上,FBXO28 通过增加 SMARCC2 的泛素化和蛋白降解来抑制 SMARCC2 的翻译后表达。总之,FBXO28 在 PC 中具有潜在的作用,可能通过 SMARCC2 泛素化促进 PC 的进展。因此,FBXO28 可能是 PC 的潜在治疗靶点。

https://cdn.ncbi.nlm.nih.gov/pmc/blobs/e1fe/10333084/cbea4cb6ebee/aging-15-204780-g001.jpg

文献AI研究员

20分钟写一篇综述,助力文献阅读效率提升50倍。

立即体验

用中文搜PubMed

大模型驱动的PubMed中文搜索引擎

马上搜索

文档翻译

学术文献翻译模型,支持多种主流文档格式。

立即体验