Suppr超能文献

沉默NEDD4L可有效抑制肝癌的恶性行为。

Silencing NEDD4L Effectively Inhibits the Malignant Behaviors of Hepatocellular Carcinoma.

作者信息

Dai Junze, Zhu Tong, Wan Jun, Liu Ruibin, Song Yuxuan, Zhang Dingye, Wang Xin, Zhang Huiyu, Li Wenxin, Lin Jie, Zhu Xudong, Liu Yefu

机构信息

Graduate School, Dalian Medical University, Dalian, Liaoning, 116044, People's Republic of China.

Department of Hepatopancreatobiliary Surgery, Cancer Hospital of China Medical University, Liaoning Cancer Hospital & Institute, Shenyang, Liaoning, 110042, People's Republic of China.

出版信息

J Hepatocell Carcinoma. 2025 Jul 10;12:1369-1391. doi: 10.2147/JHC.S511466. eCollection 2025.

Abstract

BACKGROUND

NEDD4L, an E3 ubiquitin ligase, has served a pivotal function in the malignant progression of different cancers. However, research focusing on its involvement in hepatocellular carcinoma (HCC) remains relatively scarce.

METHODS

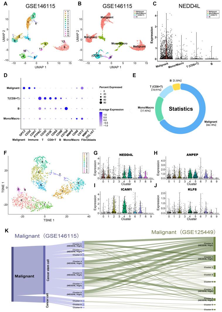
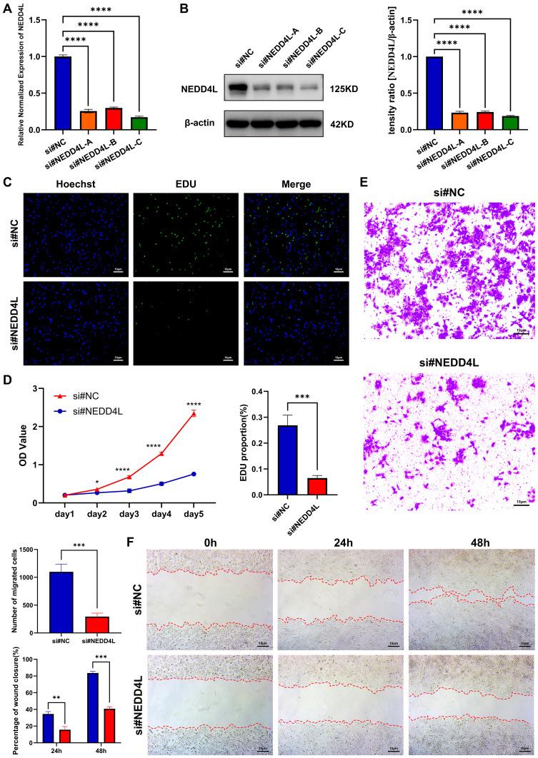
This investigation examined NEDD4L's expression, survival implications, and regulatory mechanisms of NEDD4L in HCC using RNA-seq and microarray data across multiple databases. Additionally, we investigated the impact of NEDD4L expression on malignant biological behaviors of HCC by in vitro functional assays including Edu, CCK-8, Transwell, and wound healing assay. Finally, single-cell sequencing data from HCC patients were employed to further investigate and validate NEDD4L expression patterns across various stages of HCC and its immune functional states.

RESULTS

NEDD4L was identified as one of the most markedly differentially expressed genes linked to ubiquitination in HCC and was noted to be an independent prognostic marker for overall survival, with higher expression levels correlating with poorer outcomes. Knockdown of NEDD4L significantly inhibited cell proliferation, migration, and scratch healing ability in HCC. Moreover, NEDD4L expression was closely linked to the regulation of the cell cycle and DNA damage repair, potentially driving abnormal cell cycle progression and HCC development by mediating the degradation of inhibitory cell cycle checkpoints or their upstream transcription factors via ubiquitination. Single-cell sequencing analysis revealed that NEDD4L was notably enriched in cancer stem cell populations across different HCC developmental stages and immune states, with subgroups exhibiting high NEDD4L expression sharing substantial co-expressed genes with stem cell subpopulations. Furthermore, an analysis of NEDD4L's relationships with immune infiltration indicated that NEDD4L could facilitate immune evasion in HCC by downregulating stimulatory immune checkpoints and immune cell infiltration, a phenomenon also observed in other types of tumors.

CONCLUSION

These findings indicate that NEDD4L is upregulated in HCC and strongly associated with unfavorable patient outcomes, pointing to its prospective utility as a biomarker for HCC. Furthermore, silencing NEDD4L could effectively inhibit the malignant behaviors of HCC. Given its dual role in regulating both cell cycle and immune checkpoints, NEDD4L represents a promising therapeutic target for HCC. Targeting NEDD4L could potentially enhance the efficacy of cyclin-dependent kinase inhibitors and immune checkpoint inhibitors.

摘要

背景

NEDD4L是一种E3泛素连接酶,在不同癌症的恶性进展中发挥着关键作用。然而,关于其在肝细胞癌(HCC)中的研究相对较少。

方法

本研究利用多个数据库中的RNA测序和微阵列数据,检测了NEDD4L在HCC中的表达、生存意义及调控机制。此外,我们通过Edu、CCK-8、Transwell和伤口愈合试验等体外功能试验,研究了NEDD4L表达对HCC恶性生物学行为的影响。最后,利用HCC患者的单细胞测序数据,进一步研究和验证NEDD4L在HCC不同阶段的表达模式及其免疫功能状态。

结果

NEDD4L被确定为HCC中与泛素化相关的差异最显著的基因之一,并且是总生存的独立预后标志物,其较高的表达水平与较差的预后相关。敲低NEDD4L可显著抑制HCC细胞的增殖、迁移和划痕愈合能力。此外,NEDD4L的表达与细胞周期调控和DNA损伤修复密切相关,可能通过泛素化介导抑制性细胞周期检查点或其上游转录因子的降解,从而驱动异常的细胞周期进程和HCC的发展。单细胞测序分析显示,NEDD4L在不同HCC发育阶段和免疫状态的癌症干细胞群体中显著富集,NEDD4L高表达的亚组与干细胞亚群共享大量共表达基因。此外,对NEDD4L与免疫浸润关系的分析表明,NEDD4L可通过下调刺激性免疫检查点和免疫细胞浸润促进HCC的免疫逃逸,这一现象在其他类型肿瘤中也有观察到。

结论

这些发现表明,NEDD4L在HCC中上调,且与患者不良预后密切相关,提示其有望作为HCC的生物标志物。此外,沉默NEDD4L可有效抑制HCC的恶性行为。鉴于其在调节细胞周期和免疫检查点方面的双重作用,NEDD4L是HCC一个有前景的治疗靶点。靶向NEDD4L可能会提高细胞周期蛋白依赖性激酶抑制剂和免疫检查点抑制剂的疗效。

https://cdn.ncbi.nlm.nih.gov/pmc/blobs/658b/12258406/542b923d313f/JHC-12-1369-g0001.jpg

文献AI研究员

20分钟写一篇综述,助力文献阅读效率提升50倍。

立即体验

用中文搜PubMed

大模型驱动的PubMed中文搜索引擎

马上搜索

文档翻译

学术文献翻译模型,支持多种主流文档格式。

立即体验