Suppr超能文献

氧化应激通过 RNF25 介导的 E-钙黏蛋白蛋白降解促进肝癌转移。

Oxidative Stress Promotes Liver Cancer Metastasis via RNF25-Mediated E-Cadherin Protein Degradation.

机构信息

Department of Biotherapy, Cancer Center and State Key Laboratory of Biotherapy, West China Hospital, Sichuan University, Chengdu, 610041, China.

Key Laboratory of Molecular Biology for Infectious Diseases (Ministry of Education), Institute for Viral Hepatitis, Department of Infectious Diseases, The Second Affiliated Hospital, Chongqing Medical University, Chongqing, 400016, China.

出版信息

Adv Sci (Weinh). 2024 Apr;11(13):e2306929. doi: 10.1002/advs.202306929. Epub 2024 Jan 29.

Abstract

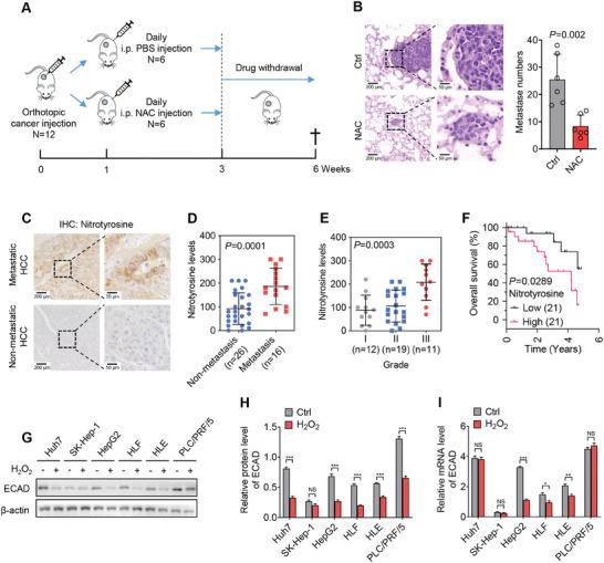
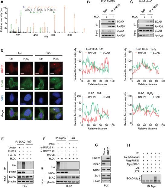
Loss of E-cadherin (ECAD) is required in tumor metastasis. Protein degradation of ECAD in response to oxidative stress is found in metastasis of hepatocellular carcinoma (HCC) and is independent of transcriptional repression as usually known. Mechanistically, protein kinase A (PKA) senses oxidative stress by redox modification in its β catalytic subunit (PRKACB) at Cys200 and Cys344. The activation of PKA kinase activity subsequently induces RNF25 phosphorylation at Ser450 to initiate RNF25-catalyzed degradation of ECAD. Functionally, RNF25 repression induces ECAD protein expression and inhibits HCC metastasis in vitro and in vivo. Altogether, these results indicate that RNF25 is a critical regulator of ECAD protein turnover, and PKA is a necessary redox sensor to enable this process. This study provides some mechanistic insight into how oxidative stress-induced ECAD degradation promotes tumor metastasis of HCC.

摘要

E-钙黏蛋白(ECAD)的丢失是肿瘤转移所必需的。在肝细胞癌(HCC)的转移中发现,ECAD 的蛋白降解是对氧化应激的反应,这与通常所知的转录抑制无关。在机制上,蛋白激酶 A(PKA)通过其β催化亚基(PRKACB)在 Cys200 和 Cys344 处的氧化还原修饰来感知氧化应激。随后,PKA 激酶活性的激活诱导 RNF25 在 Ser450 处磷酸化,以启动 RNF25 催化的 ECAD 降解。功能上,RNF25 的抑制诱导 ECAD 蛋白表达,并抑制 HCC 在体外和体内的转移。总之,这些结果表明 RNF25 是 ECAD 蛋白周转的关键调节因子,而 PKA 是使这一过程发生的必要氧化还原传感器。本研究为氧化应激诱导的 ECAD 降解如何促进 HCC 的肿瘤转移提供了一些机制上的见解。

https://cdn.ncbi.nlm.nih.gov/pmc/blobs/a666/10987140/e7edddea29b1/ADVS-11-2306929-g002.jpg

文献AI研究员

20分钟写一篇综述,助力文献阅读效率提升50倍。

立即体验

用中文搜PubMed

大模型驱动的PubMed中文搜索引擎

马上搜索

文档翻译

学术文献翻译模型,支持多种主流文档格式。

立即体验