Suppr超能文献

亮氨酸拉链蛋白 1 可预防小鼠多柔比星诱导的心脏毒性。

Leucine zipper protein 1 prevents doxorubicin-induced cardiotoxicity in mice.

机构信息

Department of Cardiology, Zhongnan Hospital of Wuhan University, Wuhan, 430062, China; Institute of Myocardial Injury and Repair, Wuhan University, Wuhan, 430062, China.

Department of Cardiology, Zhongnan Hospital of Wuhan University, Wuhan, 430062, China; Institute of Myocardial Injury and Repair, Wuhan University, Wuhan, 430062, China.

出版信息

Redox Biol. 2023 Aug;64:102780. doi: 10.1016/j.redox.2023.102780. Epub 2023 Jun 18.

Abstract

OBJECTIVE

Doxorubicin (DOX) is commonly used for chemotherapy; however, its clinical value is extremely dampened because of the fatal cardiotoxicity. Leucine zipper protein 1 (LUZP1) plays critical roles in cardiovascular development, and this study is designed for determining its function and mechanism in DOX-induced cardiotoxicity.

METHODS

Cardiac-specific Luzp1 knockout (cKO) and transgenic (cTG) mice received a single or repeated DOX injections to establish acute and chronic cardiotoxicity. Biomarkers of inflammation, oxidative damage and cell apoptosis were evaluated. Transcriptome and co-immunoprecipitation analysis were used to screen the underlying molecular pathways. Meanwhile, primary cardiomyocytes were applied to confirm the beneficial effects of LUZP1 in depth.

RESULTS

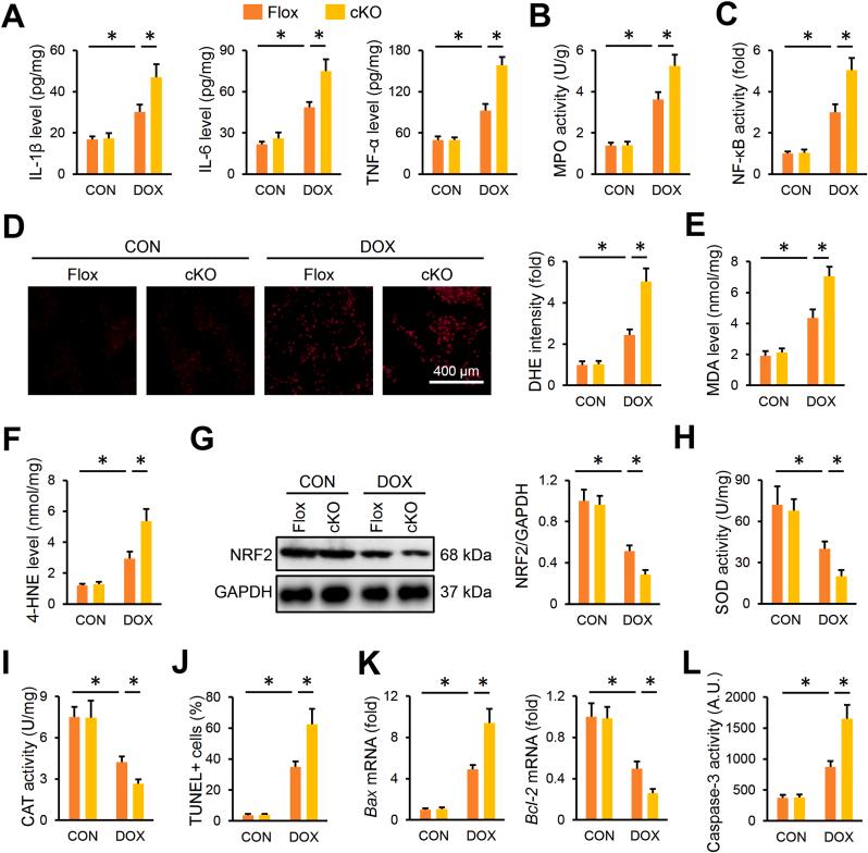
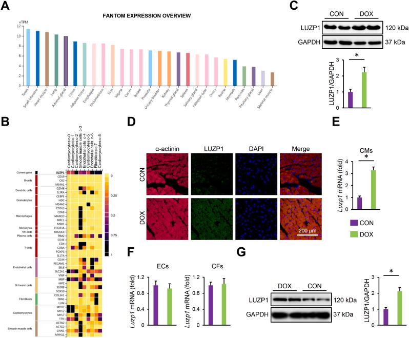
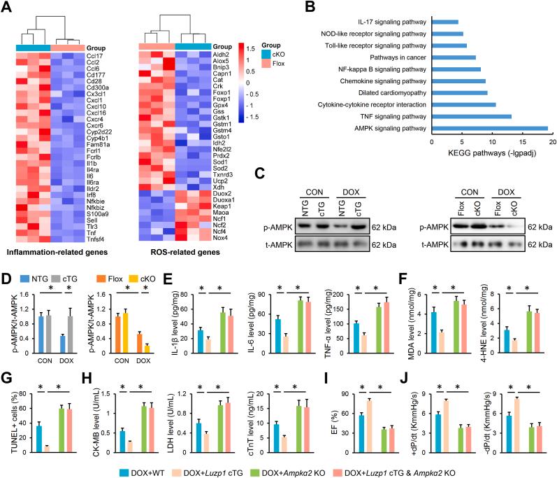
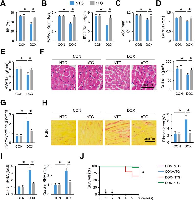
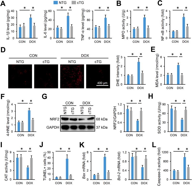
LUZP1 was upregulated in DOX-injured hearts and cardiomyocytes. Cardiac-specific LUZP1 deficiency aggravated, while cardiac-specific LUZP1 overexpression attenuated DOX-associated inflammation, oxidative damage, cell apoptosis and acute cardiac injury. Mechanistic studies revealed that LUZP1 ameliorated DOX-induced cardiotoxicity through activating 5'-AMP-activated protein kinase (AMPK) pathway, and AMPK deficiency abolished the cardioprotection of LUZP1. Further findings suggested that LUZP1 interacted with protein phosphatase 1 to activate AMPK pathway. Moreover, we determined that cardiac-specific LUZP1 overexpression could also attenuate DOX-associated chronic cardiac injury in mice.

CONCLUSION

LUZP1 attenuates DOX-induced inflammation, oxidative damage, cell apoptosis and ventricular impairment through regulating AMPK pathway, and gene therapy targeting LUZP1 may provide novel therapeutic approached to treat DOX-induced cardiotoxicity.

摘要

目的

阿霉素(DOX)常用于化疗;然而,由于其致命的心脏毒性,其临床价值受到极大抑制。亮氨酸拉链蛋白 1(LUZP1)在心血管发育中发挥着关键作用,本研究旨在确定其在 DOX 诱导的心脏毒性中的作用和机制。

方法

心脏特异性 Luzp1 敲除(cKO)和转基因(cTG)小鼠接受单次或重复 DOX 注射,以建立急性和慢性心脏毒性。评估炎症、氧化损伤和细胞凋亡的生物标志物。转录组和共免疫沉淀分析用于筛选潜在的分子途径。同时,应用原代心肌细胞深入证实 LUZP1 的有益作用。

结果

DOX 损伤的心脏和心肌细胞中 LUZP1 上调。心脏特异性 LUZP1 缺失加重,而心脏特异性 LUZP1 过表达减轻 DOX 相关的炎症、氧化损伤、细胞凋亡和急性心脏损伤。机制研究表明,LUZP1 通过激活 5'-AMP 激活蛋白激酶(AMPK)途径改善 DOX 诱导的心脏毒性,而 AMPK 缺乏则消除了 LUZP1 的心脏保护作用。进一步的研究结果表明,LUZP1 与蛋白磷酸酶 1相互作用,激活 AMPK 途径。此外,我们确定心脏特异性 LUZP1 过表达也可以减轻小鼠 DOX 相关的慢性心脏损伤。

结论

LUZP1 通过调节 AMPK 途径减轻 DOX 诱导的炎症、氧化损伤、细胞凋亡和心室损伤,靶向 LUZP1 的基因治疗可能为治疗 DOX 诱导的心脏毒性提供新的治疗方法。

https://cdn.ncbi.nlm.nih.gov/pmc/blobs/2230/10320257/5db94b09da57/gr1.jpg

文献AI研究员

20分钟写一篇综述,助力文献阅读效率提升50倍。

立即体验

用中文搜PubMed

大模型驱动的PubMed中文搜索引擎

马上搜索

文档翻译

学术文献翻译模型,支持多种主流文档格式。

立即体验