Suppr超能文献

棕榈酰化依赖的 JAK1 激酶信号调控对神经营养因子的反应和背根神经节神经元的存活。

Palmitoylation-dependent control of JAK1 kinase signaling governs responses to neuropoietic cytokines and survival in DRG neurons.

机构信息

Shriners Hospitals Pediatric Research Center (Center for Neurorehabilitation and Neural Repair), Lewis Katz School of Medicine at Temple University, Philadelphia, Pennsylvania, USA.

Institute for Cancer Research, Fox Chase Cancer Center, Philadelphia, Pennsylvania, USA; Kazan Federal University, Kazan, Russian Federation.

出版信息

J Biol Chem. 2023 Aug;299(8):104965. doi: 10.1016/j.jbc.2023.104965. Epub 2023 Jun 24.

Abstract

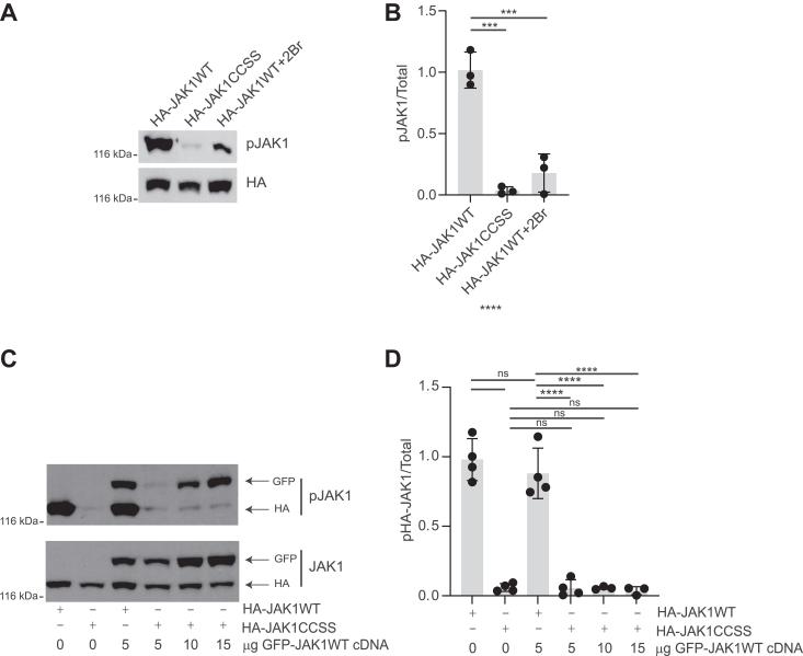
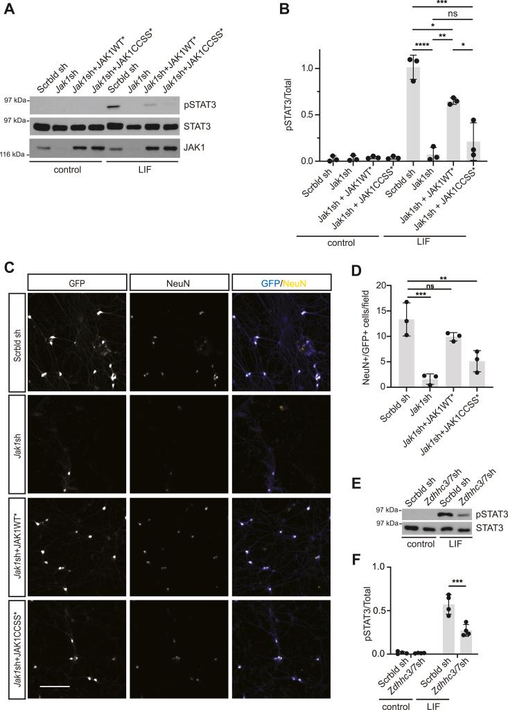
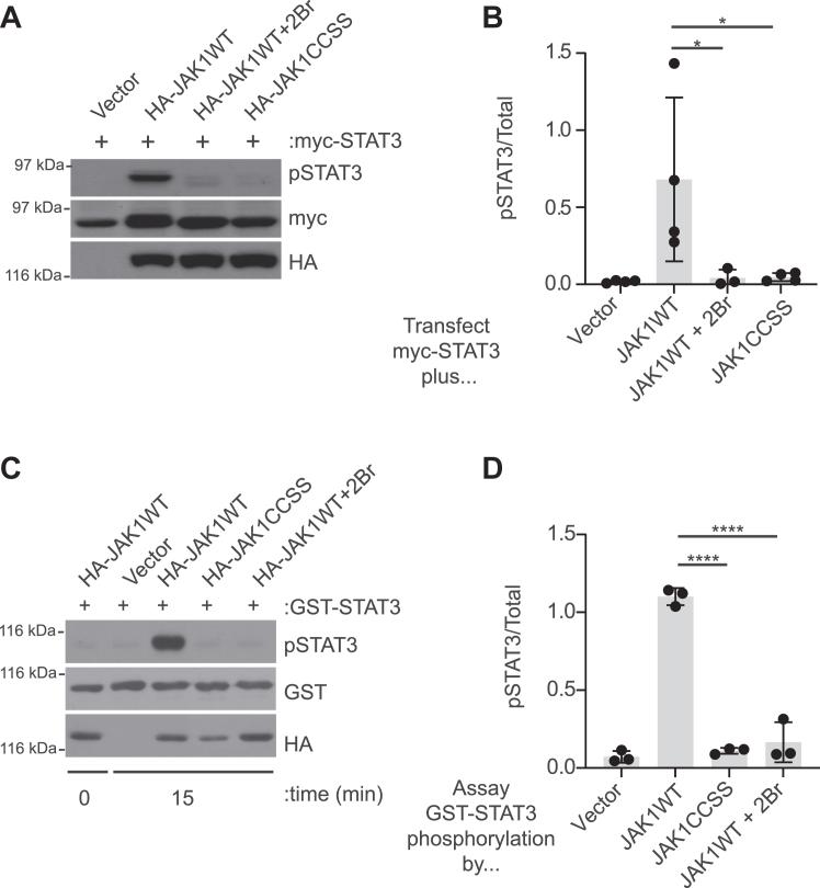
Janus Kinase-1 (JAK1) plays key roles during neurodevelopment and following neuronal injury, while activatory JAK1 mutations are linked to leukemia. In mice, Jak1 genetic deletion results in perinatal lethality, suggesting non-redundant roles and/or regulation of JAK1 for which other JAKs cannot compensate. Proteomic studies reveal that JAK1 is more likely palmitoylated compared to other JAKs, implicating palmitoylation as a possible JAK1-specific regulatory mechanism. However, the importance of palmitoylation for JAK1 signaling has not been addressed. Here, we report that JAK1 is palmitoylated in transfected HEK293T cells and endogenously in cultured Dorsal Root Ganglion (DRG) neurons. We further use comprehensive screening in transfected non-neuronal cells and shRNA-mediated knockdown in DRG neurons to identify the related enzymes ZDHHC3 and ZDHHC7 as dominant protein acyltransferases (PATs) for JAK1. Surprisingly, we found palmitoylation minimally affects JAK1 localization in neurons, but is critical for JAK1's kinase activity in cells and even in vitro. We propose this requirement is likely because palmitoylation facilitates transphosphorylation of key sites in JAK1's activation loop, a possibility consistent with structural models of JAK1. Importantly, we demonstrate a leukemia-associated JAK1 mutation overrides the palmitoylation-dependence of JAK1 activity, potentially explaining why this mutation is oncogenic. Finally, we show that JAK1 palmitoylation is important for neuropoietic cytokine-dependent signaling and neuronal survival and that combined Zdhhc3/7 loss phenocopies loss of palmitoyl-JAK1. These findings provide new insights into the control of JAK signaling in both physiological and pathological contexts.

摘要

Janus 激酶-1(JAK1)在神经发育和神经元损伤后发挥关键作用,而激活的 JAK1 突变与白血病有关。在小鼠中,Jak1 基因缺失导致围产期致死,表明 JAK1 具有非冗余作用和/或调控作用,其他 JAK 无法代偿。蛋白质组学研究表明,与其他 JAK 相比,JAK1 更容易发生棕榈酰化,这暗示了棕榈酰化可能是 JAK1 特有的调控机制。然而,棕榈酰化对 JAK1 信号转导的重要性尚未得到解决。在这里,我们报告 JAK1 在转染的 HEK293T 细胞中和培养的背根神经节(DRG)神经元中内源性棕榈酰化。我们进一步使用转染的非神经元细胞中的综合筛选和 DRG 神经元中的 shRNA 介导的敲低,鉴定出相关酶 ZDHHC3 和 ZDHHC7 作为 JAK1 的主要蛋白酰基转移酶(PAT)。令人惊讶的是,我们发现棕榈酰化对神经元中 JAK1 的定位影响极小,但对细胞甚至体外 JAK1 的激酶活性至关重要。我们提出这种需求的可能性是因为棕榈酰化促进 JAK1 激活环中关键位点的转磷酸化,这与 JAK1 的结构模型一致。重要的是,我们证明白血病相关的 JAK1 突变克服了 JAK1 活性对棕榈酰化的依赖性,这可能解释了为什么这种突变具有致癌性。最后,我们表明 JAK1 棕榈酰化对神经生成细胞因子依赖性信号转导和神经元存活很重要,并且 Zdhhc3/7 的缺失表型类似于棕榈酰化-JAK1 的缺失。这些发现为生理和病理环境中 JAK 信号转导的控制提供了新的见解。

https://cdn.ncbi.nlm.nih.gov/pmc/blobs/532c/10413081/68fcedc58078/gr1.jpg

文献AI研究员

20分钟写一篇综述,助力文献阅读效率提升50倍。

立即体验

用中文搜PubMed

大模型驱动的PubMed中文搜索引擎

马上搜索

文档翻译

学术文献翻译模型,支持多种主流文档格式。

立即体验