Department of Biological Geological and Environmental Science, University of Bologna, Via Selmi 3, 40126, Bologna, Italy.
Fano Marine Center, Department of Biological, Geological and Environmental Sciences, University of Bologna, Viale Adriatico 1/N, 61032, Fano, Italy.
BMC Biol. 2023 Jun 26;21(1):145. doi: 10.1186/s12915-023-01632-z.
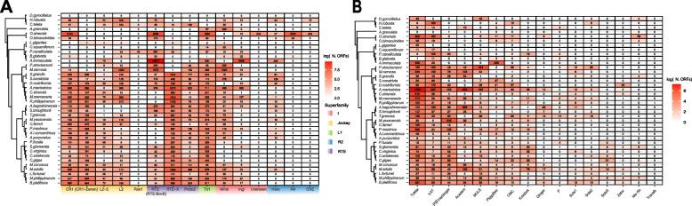
Transposable elements (TEs) can represent one of the major sources of genomic variation across eukaryotes, providing novel raw materials for species diversification and innovation. While considerable effort has been made to study their evolutionary dynamics across multiple animal clades, molluscs represent a substantially understudied phylum. Here, we take advantage of the recent increase in mollusc genomic resources and adopt an automated TE annotation pipeline combined with a phylogenetic tree-based classification, as well as extensive manual curation efforts, to characterize TE repertories across 27 bivalve genomes with a particular emphasis on DDE/D class II elements, long interspersed nuclear elements (LINEs), and their evolutionary dynamics.
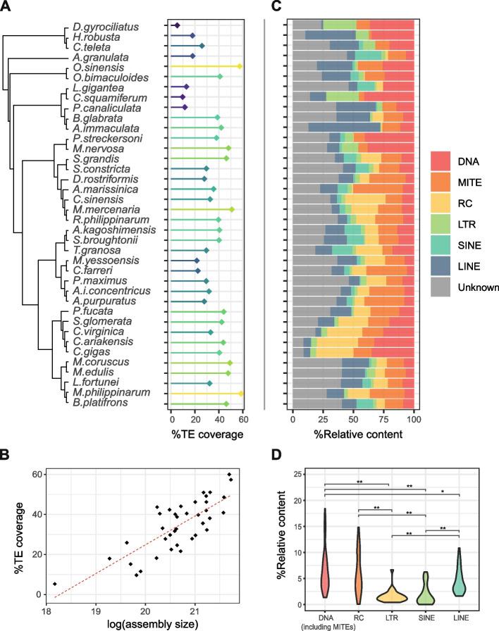
We found class I elements as highly dominant in bivalve genomes, with LINE elements, despite less represented in terms of copy number per genome, being the most common retroposon group covering up to 10% of their genome. We mined 86,488 reverse transcriptases (RVT) containing LINE coming from 12 clades distributed across all known superfamilies and 14,275 class II DDE/D-containing transposons coming from 16 distinct superfamilies. We uncovered a previously underestimated rich and diverse bivalve ancestral transposon complement that could be traced back to their most recent common ancestor that lived ~ 500 Mya. Moreover, we identified multiple instances of lineage-specific emergence and loss of different LINEs and DDE/D lineages with the interesting cases of CR1- Zenon, Proto2, RTE-X, and Academ elements that underwent a bivalve-specific amplification likely associated with their diversification. Finally, we found that this LINE diversity is maintained in extant species by an equally diverse set of long-living and potentially active elements, as suggested by their evolutionary history and transcription profiles in both male and female gonads.
We found that bivalves host an exceptional diversity of transposons compared to other molluscs. Their LINE complement could mainly follow a "stealth drivers" model of evolution where multiple and diversified families are able to survive and co-exist for a long period of time in the host genome, potentially shaping both recent and early phases of bivalve genome evolution and diversification. Overall, we provide not only the first comparative study of TE evolutionary dynamics in a large but understudied phylum such as Mollusca, but also a reference library for ORF-containing class II DDE/D and LINE elements, which represents an important genomic resource for their identification and characterization in novel genomes.
转座元件 (TEs) 可以代表真核生物基因组变异的主要来源之一,为物种多样化和创新提供新的原始材料。虽然已经在多个动物类群中进行了大量研究它们的进化动态,但软体动物是一个研究相对较少的门。在这里,我们利用软体动物基因组资源的最新增加,采用自动化 TE 注释管道结合基于系统发育树的分类,以及广泛的手动策展工作,来描述 27 个双壳类基因组中的 TE 库,特别强调 DDE/D 类 II 元件、长散布核元件 (LINEs) 及其进化动态。
我们发现 I 类元件在双壳类基因组中高度占主导地位,尽管 LINE 元件在基因组中的拷贝数较少,但却是最常见的反转录转座子群,覆盖了其基因组的 10%。我们从分布在所有已知超家族的 12 个科中挖掘了 86488 个含有 LINE 的逆转录酶 (RVT),并从 16 个不同的超家族中挖掘了 14275 个含有 DDE/D 的 II 类转座子。我们发现了一个以前被低估的丰富多样的双壳类祖先转座子库,可以追溯到它们生活在大约 5 亿年前的最近共同祖先。此外,我们发现了不同 LINE 和 DDE/D 谱系的多个谱系特异性出现和丢失的实例,其中有趣的情况是 CR1-Zenon、Proto2、RTE-X 和 Academ 元件经历了双壳类特异性扩增,可能与它们的多样化有关。最后,我们发现,这种 LINE 多样性通过一组同样多样化的长寿和潜在活跃的元件在现存物种中得以维持,这从它们在雄性和雌性性腺中的进化历史和转录谱中可以看出。
与其他软体动物相比,双壳类动物拥有异常丰富的转座子。它们的 LINE 补充物可能主要遵循“隐形驱动”进化模式,其中多个多样化的家族能够在宿主基因组中长时间生存和共存,这可能塑造了双壳类基因组进化和多样化的近期和早期阶段。总的来说,我们不仅提供了软体动物这一研究相对较少的门中 TE 进化动态的首次比较研究,还提供了包含 ORF 的 II 类 DDE/D 和 LINE 元件的参考文库,这是在新基因组中识别和表征它们的重要基因组资源。