Suppr超能文献

SOX1充当肿瘤催眠师,使鼻咽癌细胞对化疗产生耐药性。

SOX1 acts as a tumor hypnotist rendering nasopharyngeal carcinoma cells refractory to chemotherapy.

作者信息

Lei Xin-Xing, Wang Shu-Lan, Xia Ying, Yan Min, He Bin, Wang Bo, Long Zi-Jie, Liu Quentin

机构信息

State Key Laboratory of Oncology in South China, Collaborative Innovation Center for Cancer Medicine, Guangdong Key Laboratory of Nasopharyngeal Carcinoma Diagnosis and Therapy, Sun Yat-sen University Cancer Center, 510060, Guangzhou, P. R. China.

Department of Oncology, The Seventh Affiliated Hospital, Sun Yat-sen University, 518107, Shenzhen, P. R. China.

出版信息

Cell Death Discov. 2023 Jun 27;9(1):194. doi: 10.1038/s41420-023-01479-x.

Abstract

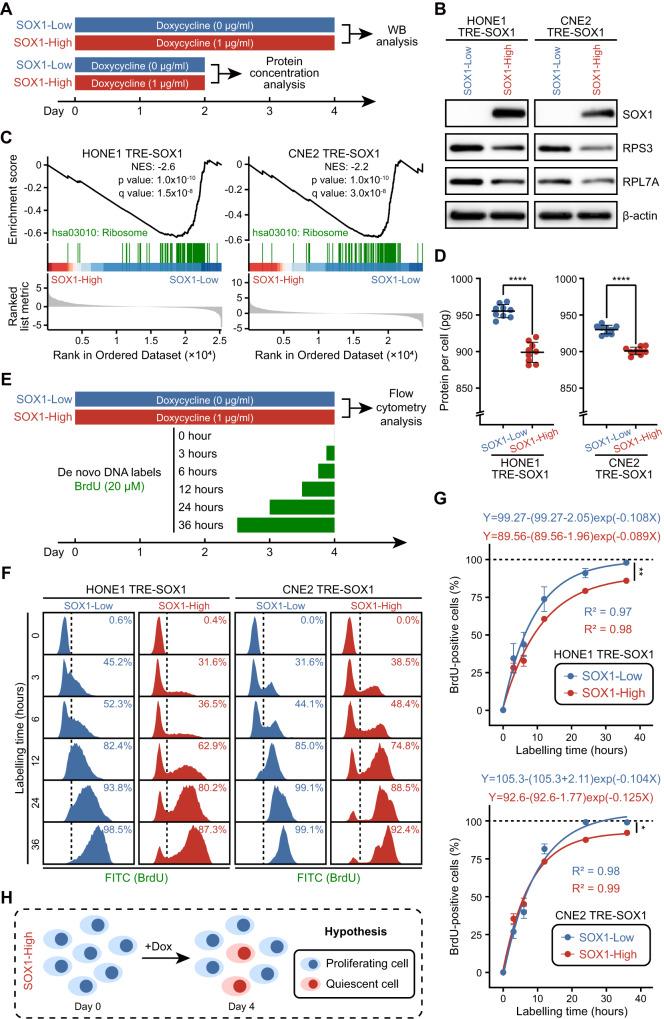
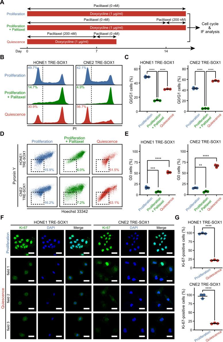
SOX1, a well-known tumor suppressor, delays malignant progression in most cancer types. However, high expression of SOX1 in late-stage head and neck squamous cell carcinoma leads to poor prognosis. In this study, we show that SOX1 induces nasopharyngeal carcinoma (NPC) cells to enter a quiescent state. Using a model that mimics therapeutic resistance and tumor recurrence, a subpopulation of SOX1-induced NPC cells is refractory to paclitaxel, a cell cycle-specific chemotherapy drug. These cells maintain a quiescent state with decreased translational activity and down-regulated cell growth potential. However, once SOX1 expression is decreased, the NPC cells recover and enter a proliferative state. The chemotherapy resistance induced by SOX1 can not pass to next generation, as the cells that undergo re-proliferation become sensitive to paclitaxel again. Moreover, SOX1 directly binds to the promoter region of the MYC gene, leading to transcriptional suppression. When switching to a paclitaxel-free culture environment, the cells with decreased levels of SOX1 re-express MYC, resulting in increased abundance of proliferative cancer cells. Our study presents an evolutionary trade-off between tumor growth and chemoresistance orchestrated by SOX1-MYC in NPC. Basing on the dynamic role of SOX1 in different stages of cancer development, SOX1 would be regarded as a "tumor hypnotist".

摘要

SOX1是一种著名的肿瘤抑制因子,在大多数癌症类型中可延缓恶性进展。然而,SOX1在晚期头颈部鳞状细胞癌中的高表达会导致预后不良。在本研究中,我们发现SOX1可诱导鼻咽癌(NPC)细胞进入静止状态。使用一种模拟治疗耐药性和肿瘤复发的模型,SOX1诱导的NPC细胞亚群对紫杉醇(一种细胞周期特异性化疗药物)具有耐药性。这些细胞维持静止状态,翻译活性降低,细胞生长潜能下调。然而,一旦SOX1表达降低,NPC细胞就会恢复并进入增殖状态。SOX1诱导的化疗耐药性不会传递给下一代,因为经历重新增殖的细胞对紫杉醇再次变得敏感。此外,SOX1直接结合MYC基因的启动子区域,导致转录抑制。当切换到无紫杉醇的培养环境时,SOX1水平降低的细胞会重新表达MYC,导致增殖性癌细胞数量增加。我们的研究揭示了NPC中由SOX1-MYC协调的肿瘤生长与化疗耐药之间的一种进化权衡。基于SOX1在癌症发展不同阶段的动态作用,SOX1可被视为一名“肿瘤催眠师”。

https://cdn.ncbi.nlm.nih.gov/pmc/blobs/03e0/10300072/e63cdd6d72a6/41420_2023_1479_Fig1_HTML.jpg

文献AI研究员

20分钟写一篇综述,助力文献阅读效率提升50倍。

立即体验

用中文搜PubMed

大模型驱动的PubMed中文搜索引擎

马上搜索

文档翻译

学术文献翻译模型,支持多种主流文档格式。

立即体验