Suppr超能文献

WTAP通过一种依赖于mA-YTHDF2的方式调节SOX1表达,从而影响结直肠癌的致瘤性。

WTAP Regulates SOX1 Expression to Affect the Tumorigenicity of Colorectal Cancer via an mA-YTHDF2-Dependent Manner.

作者信息

Tang Wei, Kong Xian, He Shoushu, Deng Jing, Mao Min, Peng Siyuan, Song Cheng

机构信息

Department of Oncology, Hunan Provincial Hospital of Integrated Traditional Chinese and Western Medicine, Changsha City, Hunan Province, China.

Centre for Integrated Traditional Chinese and Western Medicine, Hunan Cancer Hospital, No. 283, Tongzipo Road, Yuelu District, Changsha City, Hunan Province, China.

出版信息

Dig Dis Sci. 2025 Feb;70(2):598-611. doi: 10.1007/s10620-024-08780-4. Epub 2024 Dec 16.

Abstract

BACKGROUND

Wilms tumor 1-associated protein (WTAP) plays a critical role in various cancers, including colorectal cancer (CRC). However, the biological function and molecular mechanisms of WTAP in CRC remain to be elucidated.

METHODS

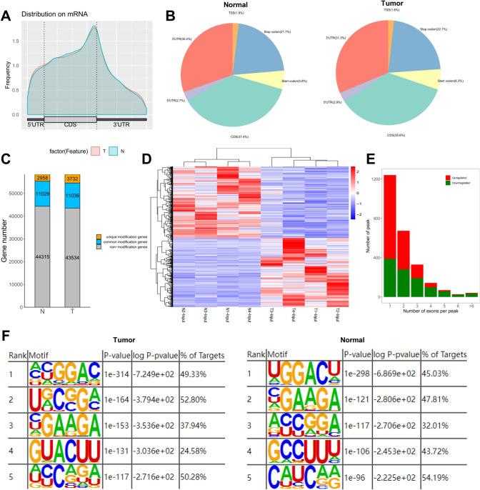
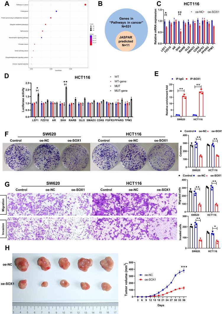
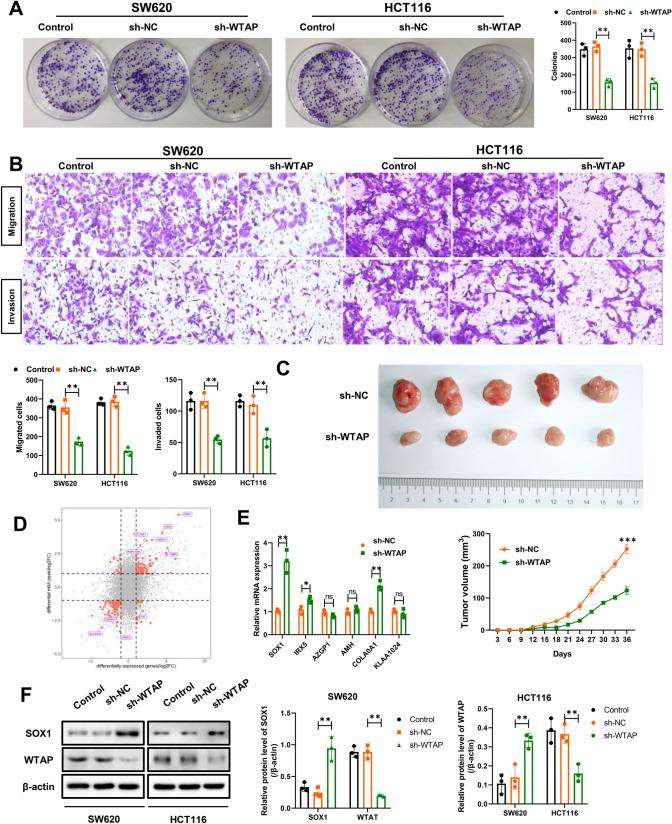
We determined the expression of WTAP and its correlation with unfavorable prognosis of CRC using RNA-seq and the UALCAN dataset. And we investigated the effects of WTAP on CRC cells using cell proliferation assay, colony formation, cell migration and invasion, and subcutaneous xenograft experiments. We then knockdown of WTAP to identify candidate targets of WTAP. Moreover, the mRNA stability of SRY-box transcription factor 1 (SOX1) was assessed by overexpressing YTHDF2. Finally, we investigated the regulatory mechanism of WTAP in CRC by MeRIP assay, RNA pulldown, dual-luciferase reporter assay, and RIP assay.

RESULTS

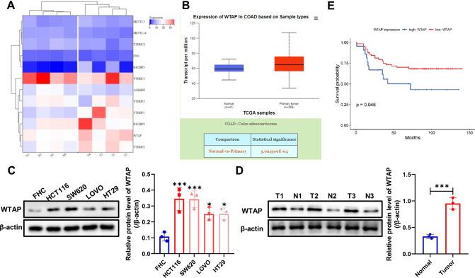
We demonstrated that CRC patients with a high expression of WTAP have a risk prognosis. Additionally, WTAP expression can serve as a predictor of survival in CRC. WTAP promoted the proliferation and tumor growth of CRC cells. Moreover, WTAP has been recognized as the upstream regulator of SOX1. WTAP regulated the mA modification, resulting in the post-transcriptional inhibition of SOX1. YTHDF2 plays a role in promoting mRNA degradation. Then, SOX1 can hinder the progression of CRC. Furthermore, WTAP can regulate the proliferation, migration, and invasion of CRC cells by SOX1 via an mA-YTHDF2-dependent manner.

CONCLUSION

Our findings demonstrate that WTAP-mediated mA modification facilitated the progression of CRC through the YTHDF2-SOX1 axis and could serve as a potential therapeutic targeting for CRC.

摘要

背景

威尔姆斯瘤1相关蛋白(WTAP)在包括结直肠癌(CRC)在内的多种癌症中发挥关键作用。然而,WTAP在CRC中的生物学功能和分子机制仍有待阐明。

方法

我们使用RNA测序和UALCAN数据集确定WTAP的表达及其与CRC不良预后的相关性。我们通过细胞增殖试验、集落形成、细胞迁移和侵袭以及皮下异种移植实验研究WTAP对CRC细胞的影响。然后我们敲低WTAP以鉴定WTAP的候选靶点。此外,通过过表达YTHDF2评估SRY盒转录因子1(SOX1)的mRNA稳定性。最后,我们通过MeRIP试验、RNA下拉、双荧光素酶报告试验和RIP试验研究WTAP在CRC中的调控机制。

结果

我们证明WTAP高表达的CRC患者预后不良。此外,WTAP表达可作为CRC生存的预测指标。WTAP促进CRC细胞的增殖和肿瘤生长。此外,WTAP已被认为是SOX1的上游调节因子。WTAP调节mA修饰,导致SOX1的转录后抑制。YTHDF2在促进mRNA降解中起作用。然后,SOX1可阻碍CRC的进展。此外,WTAP可通过SOX1以mA-YTHDF2依赖的方式调节CRC细胞的增殖、迁移和侵袭。

结论

我们的研究结果表明,WTAP介导的mA修饰通过YTHDF2-SOX1轴促进了CRC的进展,并可作为CRC的潜在治疗靶点。

https://cdn.ncbi.nlm.nih.gov/pmc/blobs/cb7a/11839869/cf4b0620f1b4/10620_2024_8780_Fig1_HTML.jpg

文献AI研究员

20分钟写一篇综述,助力文献阅读效率提升50倍。

立即体验

用中文搜PubMed

大模型驱动的PubMed中文搜索引擎

马上搜索

文档翻译

学术文献翻译模型,支持多种主流文档格式。

立即体验