Suppr超能文献

WTAP 诱导的 PD-L1 的 N6-甲基腺苷在结直肠癌细胞缺氧微环境下阻断 T 细胞介导的抗肿瘤活性。

WTAP-induced N-methyladenosine of PD-L1 blocked T-cell-mediated antitumor activity under hypoxia in colorectal cancer.

机构信息

Department of Gastrointestinal Surgery, Shanghai Fourth People's Hospital, School of Medicine, Tongji University, Shanghai, China.

Department of Oncology, Tongren Hospital, Shanghai Jiao Tong University School of Medicine, Shanghai, China.

出版信息

Cancer Sci. 2024 Jun;115(6):1749-1762. doi: 10.1111/cas.16136. Epub 2024 Mar 20.

Abstract

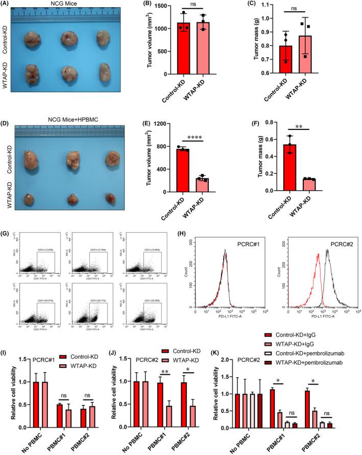
N-Methyladenosine (mA) is a important process regulating gene expression post-transcriptionally. Programmed death ligand 1 (PD-L1) is a major immune inhibitive checkpoint that facilitates immune evasion and is expressed in tumor cells. In this research we discovered that Wilms' tumor 1-associated protein (WTAP) degradation caused by ubiquitin-mediated cleavage in cancer cells (colorectal cancer, CRC) under hypoxia was inhibited by Pumilio homolog 1 (PUM1) directly bound to WTAP. WTAP enhanced PD-L1 expression in a way that was mA-dependent. mA "reader," Insulin-like growth factor 2 mRNA-binding protein 2 (IGF2BP2) identified methylated PD-L1 transcripts and subsequently fixed its mRNA. Additionally, we found that T-cell proliferation and its cancer cell-killing effects were prevented by overexpression of WTAP in vitro and in vivo. Overexpression prevented T cells from proliferating and killing CRC by maintaining the expression of PD-L1. Further evidence supporting the WTAP-PD-L1 regulatory axis was found in human CRC and organoid tissues. Tumors with high WTAP levels appeared more responsive to anti-PD1 immunotherapy, when analyzing samples from patients undergoing treatment. Overall, our findings demonstrated a novel PD-L1 regulatory mechanism by WTAP-induced mRNA epigenetic regulation and the possible application of targeting WTAP as immunotherapy for tumor hypoxia.

摘要

N6-甲基腺苷(m6A)是一种在后转录水平上调节基因表达的重要过程。程序性死亡配体 1(PD-L1)是一种主要的免疫抑制检查点,促进免疫逃逸,并在肿瘤细胞中表达。在这项研究中,我们发现,在缺氧条件下,肿瘤细胞(结直肠癌,CRC)中泛素介导的裂解导致 Wilms 瘤 1 相关蛋白(WTAP)降解,被直接结合到 WTAP 上的 Pumilio 同源物 1(PUM1)抑制。WTAP 通过 m6A 依赖的方式增强 PD-L1 的表达。m6A“阅读器”胰岛素样生长因子 2 mRNA 结合蛋白 2(IGF2BP2)鉴定出甲基化的 PD-L1 转录本,并随后固定其 mRNA。此外,我们发现,WTAP 在体外和体内的过表达阻止了 T 细胞的增殖及其对 CRC 的杀伤作用。WTAP 通过维持 PD-L1 的表达,阻止 T 细胞增殖并杀伤 CRC。在人类 CRC 和类器官组织中发现了更多支持 WTAP-PD-L1 调节轴的证据。在分析接受治疗的患者样本时,发现 WTAP 水平较高的肿瘤对抗 PD1 免疫疗法的反应更敏感。总的来说,我们的研究结果表明,WTAP 诱导的 mRNA 表观遗传调控存在一种新型的 PD-L1 调节机制,并且作为肿瘤缺氧的免疫疗法靶向 WTAP 具有潜在的应用价值。

https://cdn.ncbi.nlm.nih.gov/pmc/blobs/f447/11145145/722f70c3a420/CAS-115-1749-g005.jpg

文献AI研究员

20分钟写一篇综述,助力文献阅读效率提升50倍。

立即体验

用中文搜PubMed

大模型驱动的PubMed中文搜索引擎

马上搜索

文档翻译

学术文献翻译模型,支持多种主流文档格式。

立即体验