Suppr超能文献

TREM2 缺陷型小胶质细胞可减弱 Tau 蛋白在体内的扩散。

TREM2-Deficient Microglia Attenuate Tau Spreading In Vivo.

机构信息

Stark Neurosciences Research Institute, Indiana University School of Medicine, Indianapolis, IN 46202, USA.

Department of Anatomy, Cell Biology & Physiology, Indiana University School of Medicine, Indianapolis, IN 46202, USA.

出版信息

Cells. 2023 Jun 10;12(12):1597. doi: 10.3390/cells12121597.

Abstract

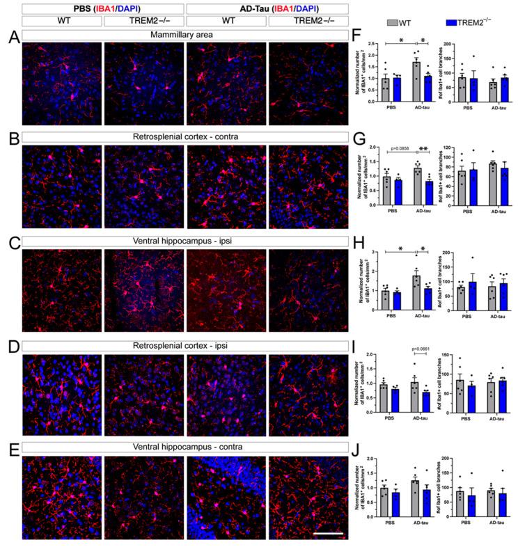
The role of TREM2 in Alzheimer's disease (AD) is not fully understood. Previous studies investigating the effect of TREM2 deletion on tauopathy mouse models without the contribution of b-amyloid have focused only on tau overexpression models. Herein, we investigated the effects of TREM2 deficiency on tau spreading using a mouse model in which endogenous tau is seeded to produce AD-like tau features. We found that Trem2 mice exhibit attenuated tau pathology in multiple brain regions concomitant with a decreased microglial density. The neuroinflammatory profile in TREM2-deficient mice did not induce an activated inflammatory response to tau pathology. These findings suggest that reduced TREM2 signaling may alter the response of microglia to pathological tau aggregates, impairing their activation and decreasing their capacity to contribute to tau spreading. However, caution should be exercised when targeting TREM2 as a therapeutic entry point for AD until its involvement in tau aggregation and propagation is better understood.

摘要

TREM2 在阿尔茨海默病(AD)中的作用尚不完全清楚。之前研究 TREM2 缺失对无β-淀粉样蛋白贡献的tau 病小鼠模型的影响的研究仅集中在tau 过表达模型上。在此,我们使用内源性 tau 引发 AD 样 tau 特征的小鼠模型研究了 TREM2 缺失对 tau 播散的影响。我们发现 Trem2 小鼠在多个脑区表现出 tau 病理学减弱,同时小胶质细胞密度降低。TREM2 缺陷小鼠的神经炎症特征并没有引发对 tau 病理学的激活炎症反应。这些发现表明,减少 TREM2 信号可能会改变小胶质细胞对病理性 tau 聚集的反应,损害它们的激活并降低它们对 tau 播散的贡献能力。然而,在更好地理解 TREM2 在 tau 聚集和传播中的作用之前,靶向 TREM2 作为 AD 的治疗切入点时应谨慎行事。

https://cdn.ncbi.nlm.nih.gov/pmc/blobs/ff39/10296847/879a6e383442/cells-12-01597-g001.jpg

文献AI研究员

20分钟写一篇综述,助力文献阅读效率提升50倍。

立即体验

用中文搜PubMed

大模型驱动的PubMed中文搜索引擎

马上搜索

文档翻译

学术文献翻译模型,支持多种主流文档格式。

立即体验