Suppr超能文献

补充谷氨酰胺可维持内侧前额叶皮质的谷氨酸能神经元活性,从而延缓 3×Tg-AD 雌性小鼠轻度认知障碍的发作。

Glutamine Supplementation Preserves Glutamatergic Neuronal Activity in the Infralimbic Cortex, Which Delays the Onset of Mild Cognitive Impairment in 3×Tg-AD Female Mice.

机构信息

Department of Anatomy and Convergence Medical Sciences, Institute of Health Sciences, Tyrosine Peptide Multiuse Research Group, Anti-Aging Bio Cell Factory Regional Leading Research Center, Gyeongsang National University Medical School, 15 Jinju-daero 816 Beongil, Jinju 52727, Gyeongnam, Republic of Korea.

Department of Physiology, Institute of Health Sciences, Gyeongsang National University Medical School, 15 Jinju-daero 816 Beongil, Jinju 52727, Gyeongnam, Republic of Korea.

出版信息

Nutrients. 2023 Jun 19;15(12):2794. doi: 10.3390/nu15122794.

Abstract

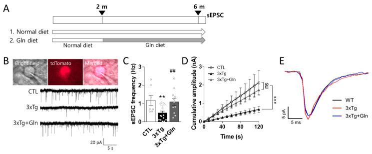
It was recently found that glutamine (Gln) supplementation activates glutamatergic neurotransmission and prevents chronic-stress-induced mild cognitive impairment (MCI). In this study, we evaluated the effects of Gln on glutamatergic activity in the medial prefrontal cortex and the onset of cognitive impairment in a triple-transgenic Alzheimer's disease mouse model (3×Tg-AD). Female 3×Tg-AD mice were fed a normal diet (3×Tg) or a Gln-supplemented diet (3×Tg+Gln) from 2 to 6 months of age. Glutamatergic neuronal activity was analyzed at 6 months, and cognitive function was examined at 2, 4, and 6 months. 3×Tg mice exhibited a decrease in glutamatergic neurotransmission in the infralimbic cortex, but 3×Tg+Gln mice did not. The 3×Tg group showed MCI at 6 months of age, but the 3×Tg+Gln group did not. The expressions of amyloid peptide, inducible nitric oxide synthase, and IBA-1 were not elevated in the infralimbic cortex in the 3×Tg+Gln group. Therefore, a Gln-supplemented diet could delay the onset of MCI even in a mouse model predisposed to cognitive impairment and dementia through genetic modification.

摘要

最近发现,谷氨酰胺(Gln)补充剂可激活谷氨酸能神经传递,预防慢性应激引起的轻度认知障碍(MCI)。在这项研究中,我们评估了 Gln 对 3xTg 阿尔茨海默病模型(3xTg-AD)中内侧前额叶皮层谷氨酸能活性和认知障碍发生的影响。从 2 到 6 个月大,雌性 3xTg-AD 小鼠分别喂食正常饮食(3xTg)或补充 Gln 的饮食(3xTg+Gln)。在 6 个月时分析谷氨酸能神经元活性,并在 2、4 和 6 个月时检查认知功能。3xTg 小鼠表现出扣带回下皮质谷氨酸能神经传递减少,但 3xTg+Gln 小鼠没有。3xTg 组在 6 个月时出现 MCI,但 3xTg+Gln 组没有。3xTg+Gln 组扣带回下皮质中淀粉样肽、诱导型一氧化氮合酶和 IBA-1 的表达没有升高。因此,补充 Gln 的饮食可能通过基因修饰延迟易患认知障碍和痴呆的小鼠模型中 MCI 的发生。

https://cdn.ncbi.nlm.nih.gov/pmc/blobs/8718/10303714/dab4a853a7c2/nutrients-15-02794-g001.jpg

文献AI研究员

20分钟写一篇综述,助力文献阅读效率提升50倍。

立即体验

用中文搜PubMed

大模型驱动的PubMed中文搜索引擎

马上搜索

文档翻译

学术文献翻译模型,支持多种主流文档格式。

立即体验