Suppr超能文献

胃腺癌谷氨酰胺代谢基因预后特征与免疫浸润:预测总生存期的潜在生物标志物

Glutamine metabolism genes prognostic signature for stomach adenocarcinoma and immune infiltration: potential biomarkers for predicting overall survival.

作者信息

Li Hui, Wu Zixuan, Zhang Yu, Lu Xiaohui, Miao Lili

机构信息

Affiliated Hospital of Shandong University of Chinese Medicine, Jinan, China.

Guangzhou University of Chinese Medicine, Guangzhou, Guangdong, China.

出版信息

Front Oncol. 2023 Jun 12;13:1201297. doi: 10.3389/fonc.2023.1201297. eCollection 2023.

Abstract

BACKGROUND

Stomach adenocarcinoma (STAD), caused by mutations in stomach cells, is characterized by poor overall survival. Chemotherapy is commonly administered for stomach cancer patients following surgical resection. An imbalance in tumor metabolic pathways is connected to tumor genesis and growth. It has been discovered that glutamine (Gln) metabolism plays a crucial role in cancer. Metabolic reprogramming is associated with clinical prognosis in various cancers. However, the role of glutamine metabolism genes (GlnMgs) in the fight against STAD remains poorly understood.

METHODS

GlnMgs were determined in STAD samples from the TCGA and GEO datasets. The TCGA and GEO databases provide information on stemness indices (mRNAsi), gene mutations, copy number variations (CNV), tumor mutation burden (TMB), and clinical characteristics. Lasso regression was performed to build the prediction model. The relationship between gene expression and Gln metabolism was investigated using co-expression analysis.

RESULTS

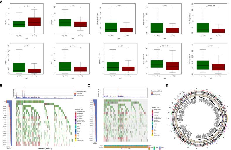
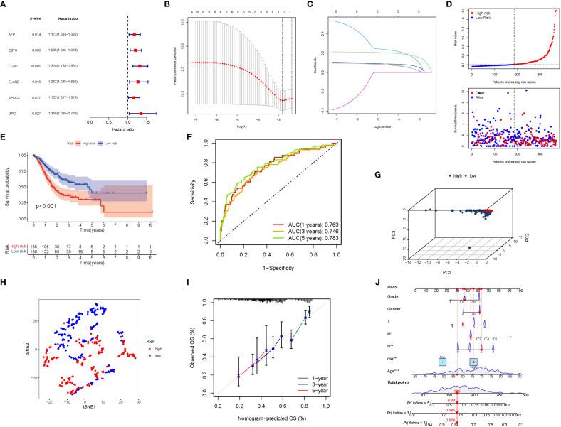
GlnMgs, found to be overexpressed in the high-risk group even in the absence of any symptomatology, demonstrated strong predictive potential for STAD outcomes. GSEA highlighted immunological and tumor-related pathways in the high-risk group. Immune function and m6a gene expression differed significantly between the low- and high-risk groups. AFP, CST6, CGB5, and ELANE may be linked to the oncology process in STAD patients. The prognostic model, CNVs, single nucleotide polymorphism (SNP), and medication sensitivity all revealed a strong link to the gene.

CONCLUSION

GlnMgs are connected to the genesis and development of STAD. These corresponding prognostic models aid in predicting the prognosis of STAD GlnMgs and immune cell infiltration in the tumor microenvironment (TME) may be possible therapeutic targets in STAD. Furthermore, the glutamine metabolism gene signature presents a credible alternative for predicting STAD outcomes, suggesting that these GlnMgs could open a new field of study for STAD-focused therapy Additional trials are needed to validate the results of the current study.

摘要

背景

胃腺癌(STAD)由胃细胞突变引起,其总体生存率较低。胃癌患者手术切除后通常会进行化疗。肿瘤代谢途径的失衡与肿瘤的发生和生长有关。已发现谷氨酰胺(Gln)代谢在癌症中起关键作用。代谢重编程与多种癌症的临床预后相关。然而,谷氨酰胺代谢基因(GlnMgs)在对抗STAD中的作用仍知之甚少。

方法

在来自TCGA和GEO数据集的STAD样本中确定GlnMgs。TCGA和GEO数据库提供了干性指数(mRNAsi)、基因突变、拷贝数变异(CNV)、肿瘤突变负担(TMB)和临床特征等信息。进行套索回归以建立预测模型。使用共表达分析研究基因表达与Gln代谢之间的关系。

结果

即使在没有任何症状的情况下,GlnMgs在高危组中也被发现过度表达,显示出对STAD结局的强大预测潜力。基因集富集分析(GSEA)突出了高危组中的免疫和肿瘤相关途径。低危组和高危组之间的免疫功能和m6a基因表达存在显著差异。甲胎蛋白(AFP)、 CST6、CGB5和ELANE可能与STAD患者的肿瘤发生过程有关。预后模型、CNV、单核苷酸多态性(SNP)和药物敏感性均显示与该基因有密切联系。

结论

GlnMgs与STAD的发生和发展有关。这些相应的预后模型有助于预测STAD的预后,肿瘤微环境(TME)中的GlnMgs和免疫细胞浸润可能是STAD的潜在治疗靶点。此外,谷氨酰胺代谢基因特征为预测STAD结局提供了可靠的替代方法,表明这些GlnMgs可为以STAD为重点的治疗开辟新的研究领域。需要更多试验来验证本研究结果。

https://cdn.ncbi.nlm.nih.gov/pmc/blobs/d94b/10292820/2ff8d7ac561b/fonc-13-1201297-g001.jpg

文献AI研究员

20分钟写一篇综述,助力文献阅读效率提升50倍。

立即体验

用中文搜PubMed

大模型驱动的PubMed中文搜索引擎

马上搜索

文档翻译

学术文献翻译模型,支持多种主流文档格式。

立即体验