Suppr超能文献

整合分析揭示了软组织肉瘤中血管生成相关基因的预后意义、分子特征和肿瘤免疫。

Integrative profiling analysis reveals prognostic significance, molecular characteristics, and tumor immunity of angiogenesis-related genes in soft tissue sarcoma.

机构信息

Department of Orthopaedics, The Second Xiangya Hospital of Central South University, Changsha, Hunan, China.

Hunan Key Laboratory of Tumor Models and Individualized Medicine, The Second Xiangya Hospital of Central South University, Changsha, Hunan, China.

出版信息

Front Immunol. 2023 Jun 12;14:1178436. doi: 10.3389/fimmu.2023.1178436. eCollection 2023.

Abstract

BACKGROUND

Soft tissue sarcoma (STS) is a class of malignant tumors originating from mesenchymal stroma with a poor prognosis. Accumulating evidence has proved that angiogenesis is an essential hallmark of tumors. Nevertheless, there is a paucity of comprehensive research exploring the association of angiogenesis-related genes (ARGs) with STS.

METHODS

The ARGs were extracted from previous literature, and the differentially expressed ARGs were screened for subsequent analysis. Next, the least absolute shrinkage and selection operator (LASSO) and Cox regression analyses were conducted to establish the angiogenesis-related signature (ARSig). The predictive performance of the novel ARSig was confirmed using internal and external validation, subgroup survival, and independent analysis. Additionally, the association of the ARSig with the tumor immune microenvironment, tumor mutational burden (TMB), and therapeutic response in STS were further investigated. Notably, we finally conducted experiments to verify the findings from the bioinformatics analysis.

RESULTS

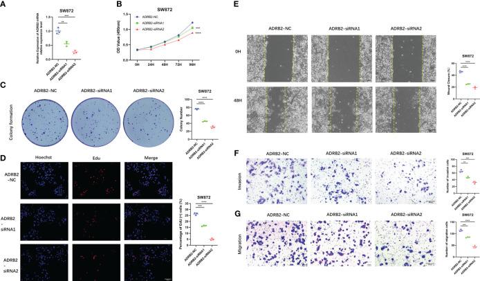
A novel ARSig is successfully constructed and validated. The STS with a lower ARSig risk score in the training cohort has an improved prognosis. Also, consistent results were observed in the internal and external cohorts. The receiver operating characteristic (ROC) curve, subgroup survival, and independent analysis further indicate that the novel ARSig is a promising independent prognostic predictor for STS. Furthermore, it is proved that the novel ARSig is relevant to the immune landscape, TMB, immunotherapy, and chemotherapy sensitivity in STS. Encouragingly, we also validate that the signature ARGs are significantly dysregulated in STS, and ARDB2 and SRPK1 are closely connected with the malignant progress of STS cells.

CONCLUSION

In sum, we construct a novel ARSig for STS, which could act as a promising prognostic factor for STS and give a strategy for future clinical decisions, immune landscape, and personalized treatment of STS.

摘要

背景

软组织肉瘤(STS)是一类起源于间质基质的恶性肿瘤,预后较差。越来越多的证据表明,血管生成是肿瘤的一个重要标志。然而,目前缺乏全面研究探索与 STS 相关的血管生成相关基因(ARGs)的相关性。

方法

从先前的文献中提取 ARGs,并筛选差异表达的 ARGs 进行后续分析。然后,采用最小绝对收缩和选择算子(LASSO)和 Cox 回归分析建立血管生成相关特征(ARSig)。采用内部和外部验证、亚组生存和独立分析来验证新的 ARSig 的预测性能。此外,还进一步研究了 ARSig 与 STS 肿瘤免疫微环境、肿瘤突变负荷(TMB)和治疗反应的相关性。值得注意的是,我们最终进行了实验来验证生物信息学分析的结果。

结果

成功构建和验证了一个新的 ARSig。在训练队列中,ARSig 风险评分较低的 STS 患者预后较好。在内部和外部队列中也观察到了一致的结果。ROC 曲线、亚组生存和独立分析进一步表明,新的 ARSig 是 STS 的一种有前途的独立预后预测因子。此外,还证明了新的 ARSig 与 STS 的免疫景观、TMB、免疫治疗和化疗敏感性相关。令人鼓舞的是,我们还验证了该特征 ARGs 在 STS 中明显失调,并且 ARDB2 和 SRPK1 与 STS 细胞的恶性进展密切相关。

结论

总之,我们构建了一个 STS 的新的 ARSig,它可以作为 STS 的有前途的预后因素,并为未来的临床决策、免疫景观和 STS 的个性化治疗提供策略。

https://cdn.ncbi.nlm.nih.gov/pmc/blobs/55fe/10291125/67f782598755/fimmu-14-1178436-g001.jpg

文献AI研究员

20分钟写一篇综述,助力文献阅读效率提升50倍。

立即体验

用中文搜PubMed

大模型驱动的PubMed中文搜索引擎

马上搜索

文档翻译

学术文献翻译模型,支持多种主流文档格式。

立即体验