Suppr超能文献

胃癌中与血管生成相关基因的分子特征、临床意义和癌症免疫相互作用。

Molecular Characteristics, Clinical Significance, and Cancer Immune Interactions of Angiogenesis-Associated Genes in Gastric Cancer.

机构信息

School of Medicine, Zhongda Hospital, Southeast University, Nanjing, China.

Hepatopancreatobiliary Center, The Second Affiliated Hospital of Nanjing Medical University, Nanjing, China.

出版信息

Front Immunol. 2022 Feb 22;13:843077. doi: 10.3389/fimmu.2022.843077. eCollection 2022.

Abstract

BACKGROUND

Immunotherapy has evolved as a critical option to treat diverse cancers. The active response to immunotherapy relies on the unique interaction between cancer and the tumor microenvironment (TME). Angiogenesis is one of the hallmarks of cancer. However, the association between angiogenesis and clinical outcome, immune cell infiltration, and immunotherapy remains unknown in gastric cancer (GC).

METHODS

We systematically assessed 36 angiogenesis-associated genes (AAGs) and comprehensively identified the correlation between angiogenesis and transcriptional patterns, prognosis, and immune cell infiltration. The AAG_score was applied to quantify the angiogenesis subtypes of each patient. We then evaluated their values in prognostic prediction and therapeutic responses in GC.

RESULTS

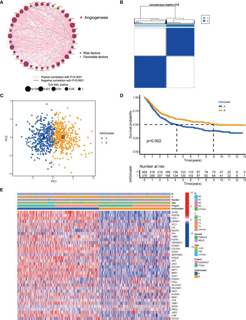
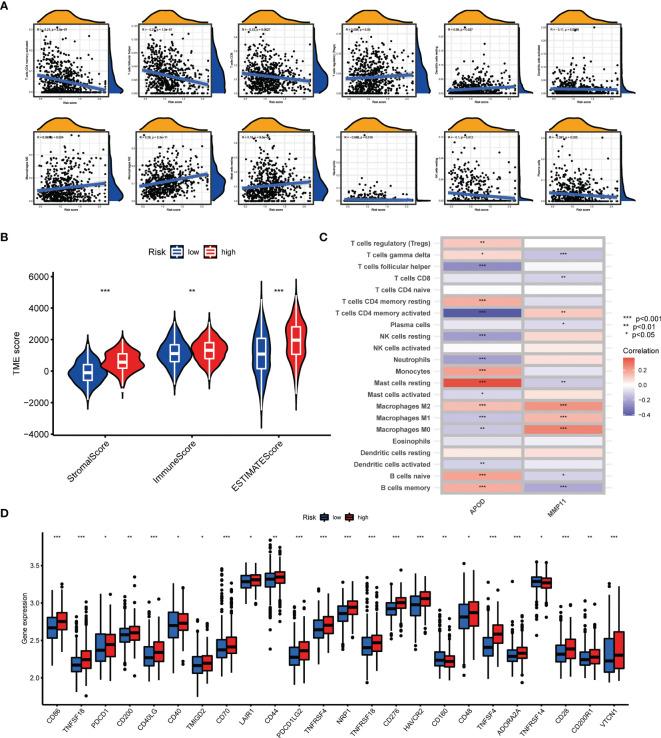
We discussed the mutations of AAGs in GC specimens from genetic levels and identified their expression patterns from TCGA and GEO cohorts. We determined two different molecular subtypes and observed that AAG mutations were related to patients' clinicopathological characteristics, prognosis, and infiltrating TME. Next, an AAG_score for predicting overall survival (OS) was established and its reliable predictive ability in GC patients was confirmed. Furthermore, we created a highly reliable nomogram to facilitate the clinical viability of the AAG_score. A low AAG_score, characterized by elevated microsatellite instability-high, mutation burden, and immune activation, demonstrated a superior OS. Additionally, the AAG_score was remarkedly correlated with the cancer stem cell index and drug susceptibility.

CONCLUSION

Collectively, we identified a prognostic AAG signature for GC patients. This signature may contribute to clarifying the characteristics of TME and enable the exploration of more potent immunotherapy strategies.

摘要

背景

免疫疗法已成为治疗多种癌症的重要选择。免疫疗法的有效反应依赖于癌症与肿瘤微环境(TME)之间的独特相互作用。血管生成是癌症的标志之一。然而,在胃癌(GC)中,血管生成与临床结果、免疫细胞浸润和免疫治疗之间的关联尚不清楚。

方法

我们系统地评估了 36 个与血管生成相关的基因(AAGs),并全面确定了血管生成与转录模式、预后和免疫细胞浸润之间的相关性。AAG_score 用于量化每个患者的血管生成亚型。然后,我们评估了它们在 GC 预后预测和治疗反应中的价值。

结果

我们从遗传水平讨论了 GC 标本中 AAGs 的突变,并从 TCGA 和 GEO 队列中确定了它们的表达模式。我们确定了两种不同的分子亚型,并观察到 AAG 突变与患者的临床病理特征、预后和浸润的 TME 有关。接下来,建立了一个预测总生存期(OS)的 AAG_score,并证实了其在 GC 患者中的可靠预测能力。此外,我们创建了一个高度可靠的列线图,以促进 AAG_score 的临床可行性。低 AAG_score 表现为微卫星不稳定高、突变负担和免疫激活增加,OS 较好。此外,AAG_score 与癌症干细胞指数和药物敏感性显著相关。

结论

总之,我们确定了一个用于 GC 患者的预后 AAG 特征。该特征可能有助于阐明 TME 的特征,并能够探索更有效的免疫治疗策略。

https://cdn.ncbi.nlm.nih.gov/pmc/blobs/cbe5/8901990/f8faa89edcde/fimmu-13-843077-g001.jpg

文献AI研究员

20分钟写一篇综述,助力文献阅读效率提升50倍。

立即体验

用中文搜PubMed

大模型驱动的PubMed中文搜索引擎

马上搜索

文档翻译

学术文献翻译模型,支持多种主流文档格式。

立即体验