Suppr超能文献

多组学分析揭示了胃癌中GREM1+成纤维细胞与SPP1+巨噬细胞之间的相互作用。

Multi-omics analyses reveal interactions between GREM1+ fibroblasts and SPP1+ macrophages in gastric cancer.

作者信息

Qiu Lupeng, Zhao Xiao, Yao Sheng, Fei Yang, Gong Yixin, Zhou Zishan, Jiao Shunchang, Xu Jianming

机构信息

Department of Medical Oncology, The First Medical Centre, Chinese PLA General Hospital, Beijing, China.

Research and Development Department, Beijing DCTY Biotech Co., Ltd., Beijing, China.

出版信息

NPJ Precis Oncol. 2025 Jun 5;9(1):164. doi: 10.1038/s41698-025-00967-w.

Abstract

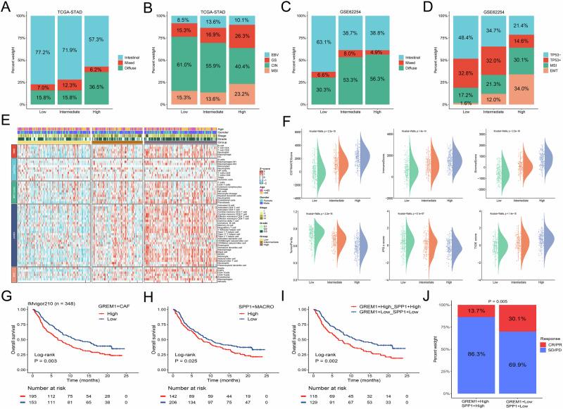
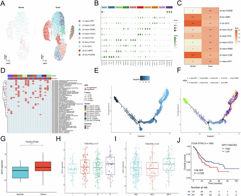
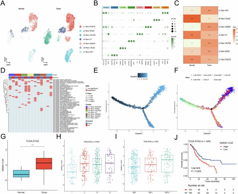
Gastric cancer (GC) is among the most lethal human malignancies with limited treatment options. Cell-cell interactions within the tumor microenvironment (TME) can promote tumor growth, yet their therapeutic value has not been fully explored. Here, bulk RNA-seq, single-cell RNA sequencing (scRNA-seq), and spatial transcriptomics (ST) were integrated to analyze the heterogeneity of GC microenvironment. Tumor-specific GREM1+ fibroblasts and SPP1+ macrophages were significantly enriched in GC tissues and were involved in immunosuppression, inflammation regulation, and tumor progression. We then indicated that GREM1+ fibroblasts and SPP1+ macrophages were positively correlated in 12 independent GC datasets and validated their close localization by multiplex immunohistochemistry staining and spatial transcriptomics. Patients with both high GREM1+ fibroblasts and SPP1+ macrophages exhibited significantly shorter OS and showed enrichment of tumor-associated pathways. Our results demonstrated the complex interactions between GREM1+ fibroblasts and SPP1+ macrophages, which may serve as a potential therapeutic target for future treatment of GC.

摘要

胃癌(GC)是最致命的人类恶性肿瘤之一,治疗选择有限。肿瘤微环境(TME)中的细胞间相互作用可促进肿瘤生长,但其治疗价值尚未得到充分探索。在这里,整合了批量RNA测序、单细胞RNA测序(scRNA-seq)和空间转录组学(ST)来分析GC微环境的异质性。肿瘤特异性GREM1+成纤维细胞和SPP1+巨噬细胞在GC组织中显著富集,并参与免疫抑制、炎症调节和肿瘤进展。然后我们指出,GREM1+成纤维细胞和SPP1+巨噬细胞在12个独立的GC数据集中呈正相关,并通过多重免疫组化染色和空间转录组学验证了它们的紧密定位。GREM1+成纤维细胞和SPP1+巨噬细胞水平均高的患者总生存期显著缩短,且显示出肿瘤相关通路的富集。我们的结果证明了GREM1+成纤维细胞和SPP1+巨噬细胞之间的复杂相互作用,这可能成为未来GC治疗的潜在靶点。

https://cdn.ncbi.nlm.nih.gov/pmc/blobs/8e7b/12141694/75312e3504e9/41698_2025_967_Fig1_HTML.jpg

文献AI研究员

20分钟写一篇综述,助力文献阅读效率提升50倍。

立即体验

用中文搜PubMed

大模型驱动的PubMed中文搜索引擎

马上搜索

文档翻译

学术文献翻译模型,支持多种主流文档格式。

立即体验