Suppr超能文献

LAG3 依赖性α-突触核蛋白纤维内吞引起的脑微血管损伤加剧了α-突触核蛋白病小鼠模型的认知障碍。

Cerebral Microvascular Injury Induced by Lag3-Dependent α-Synuclein Fibril Endocytosis Exacerbates Cognitive Impairment in a Mouse Model of α-Synucleinopathies.

机构信息

Department of Neurology, Guangdong Neuroscience Institute, Guangdong Provincial People's Hospital (Guangdong Academy of Medical Sciences), Southern Medical University, Guangzhou, 510080, China.

Guangdong Cardiovascular Institute, Guangdong Provincial People's Hospital, Guangdong Academy of Medical Sciences, Guangzhou, 510100, China.

出版信息

Adv Sci (Weinh). 2023 Sep;10(25):e2301903. doi: 10.1002/advs.202301903. Epub 2023 Jun 28.

Abstract

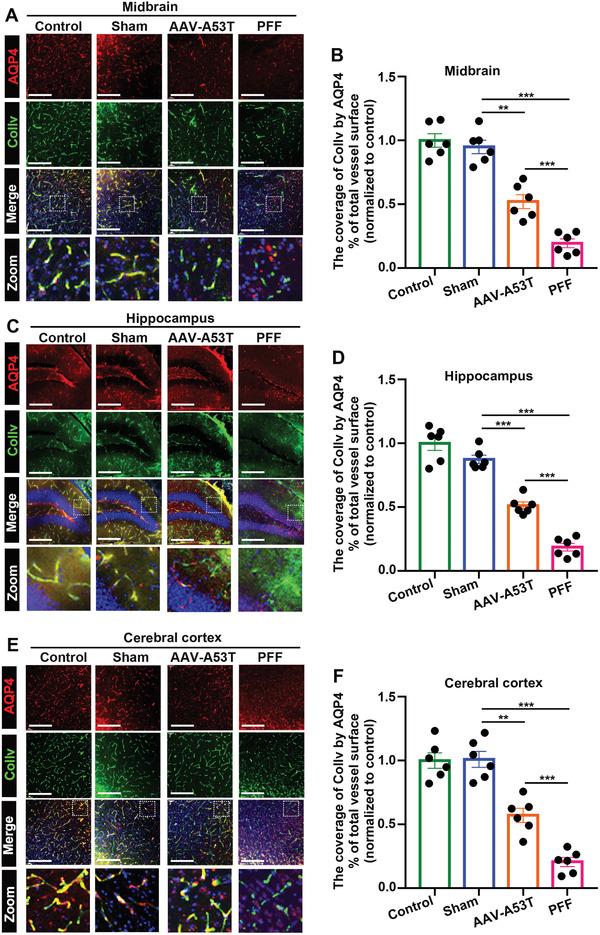
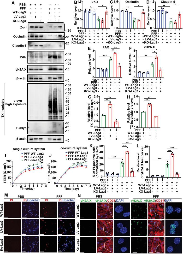
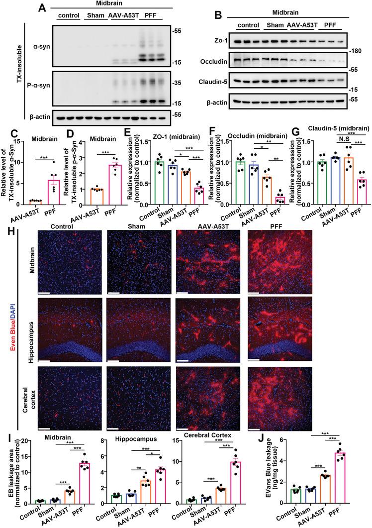
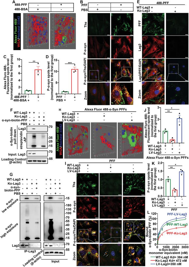
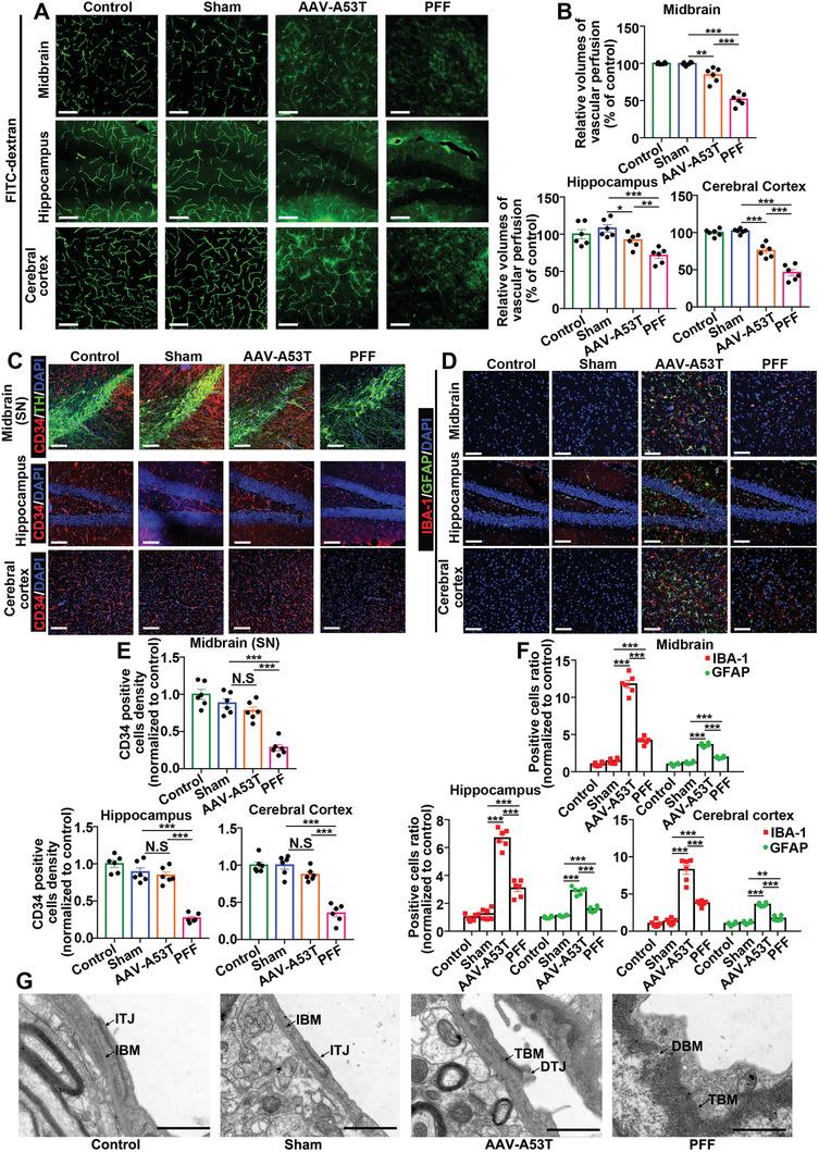
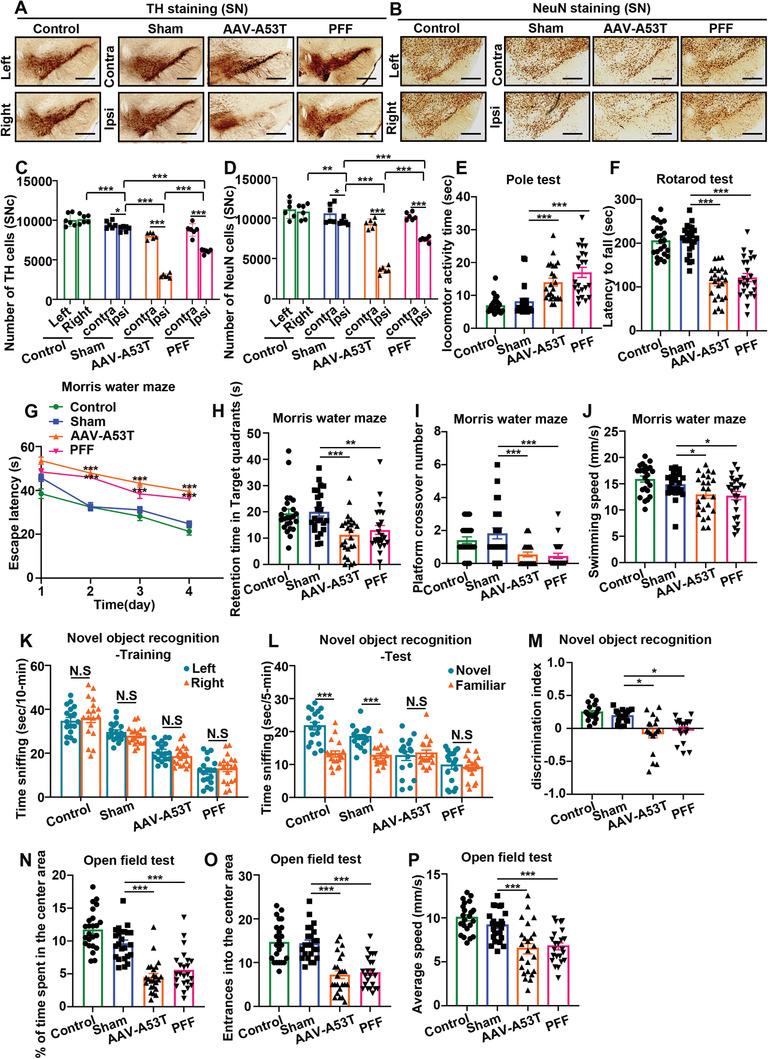
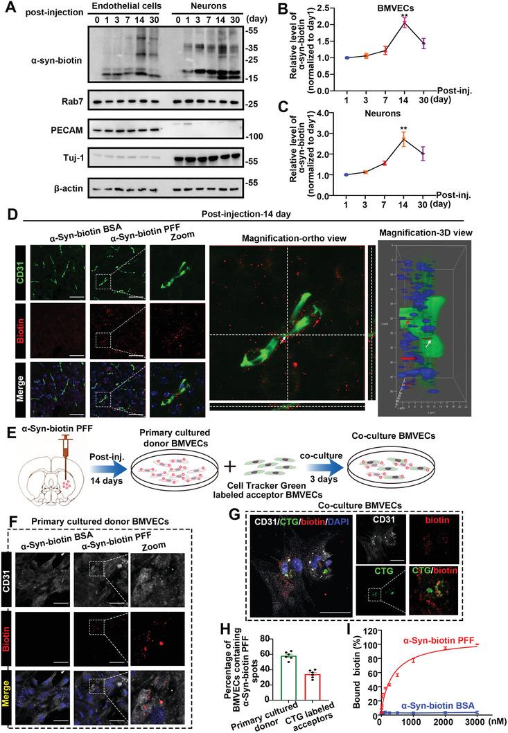
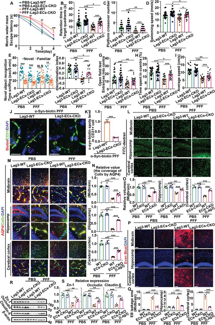
The pathological accumulation of α-synuclein (α-Syn) and the transmission of misfolded α-Syn underlie α-synucleinopathies. Increased plasma α-Syn levels are associated with cognitive impairment in Parkinson's disease, multiple system atrophy, and dementia with Lewy bodies, but it is still unknown whether the cognitive deficits in α-synucleinopathies have a common vascular pathological origin. Here, it is reported that combined injection of α-Syn preformed fibrils (PFFs) in the unilateral substantia nigra pars compacta, hippocampus, and cerebral cortex results in impaired spatial learning and memory abilities at 6 months post-injection and that this cognitive decline is related to cerebral microvascular injury. Moreover, insoluble α-Syn inclusions are found to form in primary mouse brain microvascular endothelial cells (BMVECs) through lymphocyte-activation gene 3 (Lag3)-dependent α-Syn PFFs endocytosis, causing poly(ADP-ribose)-driven cell death and reducing the expression of tight junction proteins in BMVECs. Knockout of Lag3 in vitro prevents α-Syn PFFs from entering BMVECs, thereby reducing the abovementioned response induced by α-Syn PFFs. Deletion of endothelial cell-specific Lag3 in vivo reverses the negative effects of α-Syn PFFs on cerebral microvessels and cognitive function. In short, this study reveals the effectiveness of targeting Lag3 to block the spread of α-Syn fibrils to endothelial cells in order to improve cognition.

摘要

α-突触核蛋白(α-Syn)的病理性积累和错误折叠的 α-Syn 的传递是 α-突触核蛋白病的基础。帕金森病、多系统萎缩和路易体痴呆患者的血浆 α-Syn 水平升高与认知障碍相关,但目前尚不清楚 α-突触核蛋白病中的认知缺陷是否具有共同的血管病理起源。本研究报告称,将 α-Syn 原纤维(PFFs)单侧注入黑质致密部、海马和大脑皮层,会导致注射后 6 个月时空间学习和记忆能力受损,并且这种认知下降与脑微血管损伤有关。此外,研究发现,通过淋巴细胞激活基因 3(Lag3)依赖性的 α-Syn PFFs 内吞作用,不可溶的 α-Syn 包含物会在原代小鼠脑微血管内皮细胞(BMVECs)中形成,导致多聚(ADP-核糖)驱动的细胞死亡,并减少 BMVECs 中紧密连接蛋白的表达。体外敲除 Lag3 可阻止 α-Syn PFFs 进入 BMVECs,从而减少 α-Syn PFFs 引起的上述反应。体内敲除内皮细胞特异性 Lag3 可逆转 α-Syn PFFs 对脑微血管和认知功能的负面影响。总之,本研究揭示了靶向 Lag3 以阻止 α-Syn 纤维向内皮细胞传播从而改善认知的有效性。

https://cdn.ncbi.nlm.nih.gov/pmc/blobs/8dfa/10477873/6e4dd645a05c/ADVS-10-2301903-g005.jpg

文献AI研究员

20分钟写一篇综述,助力文献阅读效率提升50倍。

立即体验

用中文搜PubMed

大模型驱动的PubMed中文搜索引擎

马上搜索

文档翻译

学术文献翻译模型,支持多种主流文档格式。

立即体验