Suppr超能文献

PHF6 通过调节 NF-κB 信号通路维持急性髓系白血病。

PHF6 maintains acute myeloid leukemia via regulating NF-κB signaling pathway.

机构信息

State Key Laboratory of Experimental Hematology, National Clinical Research Center for Blood Diseases, Haihe Laboratory of Cell Ecosystem, Institute of Hematology & Blood Diseases Hospital, Chinese Academy of Medical Sciences & Peking Union Medical College, Tianjin, 300020, China.

Tianjin Institutes of Health Science, Tianjin, 301600, China.

出版信息

Leukemia. 2023 Aug;37(8):1626-1637. doi: 10.1038/s41375-023-01953-6. Epub 2023 Jul 1.

Abstract

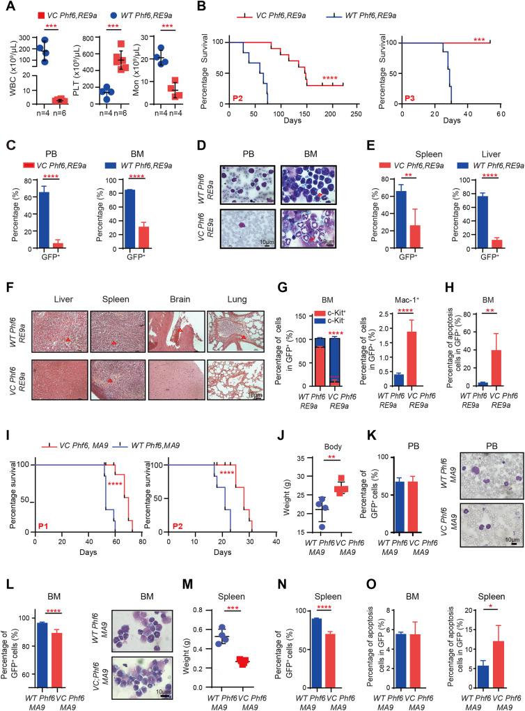
Acute myeloid leukemia (AML) is a major hematopoietic malignancy characterized by the accumulation of immature and abnormally differentiated myeloid cells in bone marrow. Here with in vivo and in vitro models, we demonstrate that the Plant homeodomain finger gene 6 (PHF6) plays an important role in apoptosis and proliferation in myeloid leukemia. Phf6 deficiency could delay the progression of RUNX1-ETO9a and MLL-AF9-induced AML in mice. PHF6 depletion inhibited the NF-κB signaling pathways by disrupting the PHF6-p50 complex and partially inhibiting the nuclear translocation of p50 to suppress the expression of BCL2. Treating PHF6 over-expressed myeloid leukemia cells with NF-κB inhibitor (BAY11-7082) significantly increased their apoptosis and decreased their proliferation. Taken together, in contrast to PHF6 as a tumor suppressor in T-ALL as reported, we found that PHF6 also plays a pro-oncogenic role in myeloid leukemia, and thus potentially to be a therapeutic target for treating myeloid leukemia patients.

摘要

急性髓系白血病(AML)是一种主要的造血恶性肿瘤,其特征是骨髓中不成熟和异常分化的髓样细胞堆积。在这里,我们通过体内和体外模型证明,植物同源结构域手指基因 6(PHF6)在髓样白血病的细胞凋亡和增殖中发挥重要作用。Phf6 缺失可延缓 RUNX1-ETO9a 和 MLL-AF9 诱导的 AML 在小鼠中的进展。PHF6 耗竭通过破坏 PHF6-p50 复合物和部分抑制 p50 的核转位来抑制 NF-κB 信号通路,从而抑制 BCL2 的表达。用 NF-κB 抑制剂(BAY11-7082)处理 PHF6 过表达的髓系白血病细胞,可显著增加其细胞凋亡并降低其增殖。总之,与报告的 PHF6 作为 T-ALL 中的肿瘤抑制因子相反,我们发现 PHF6 也在髓系白血病中发挥致癌作用,因此可能成为治疗髓系白血病患者的治疗靶点。

https://cdn.ncbi.nlm.nih.gov/pmc/blobs/4b65/10400421/56e2fd85e354/41375_2023_1953_Fig1_HTML.jpg

文献AI研究员

20分钟写一篇综述,助力文献阅读效率提升50倍。

立即体验

用中文搜PubMed

大模型驱动的PubMed中文搜索引擎

马上搜索

文档翻译

学术文献翻译模型,支持多种主流文档格式。

立即体验