Suppr超能文献

五味子甲素通过调控 Nrf2 信号通路抑制 NLRP3 炎性小体活化干预 COPD 小鼠细胞焦亡

Schisandrin A regulates the Nrf2 signaling pathway and inhibits NLRP3 inflammasome activation to interfere with pyroptosis in a mouse model of COPD.

机构信息

The First Affiliated Hospital of Guangzhou Medical University, Guangzhou, China.

Guangzhou Medical University, Guangzhou, China.

出版信息

Eur J Med Res. 2023 Jul 3;28(1):217. doi: 10.1186/s40001-023-01190-8.

Abstract

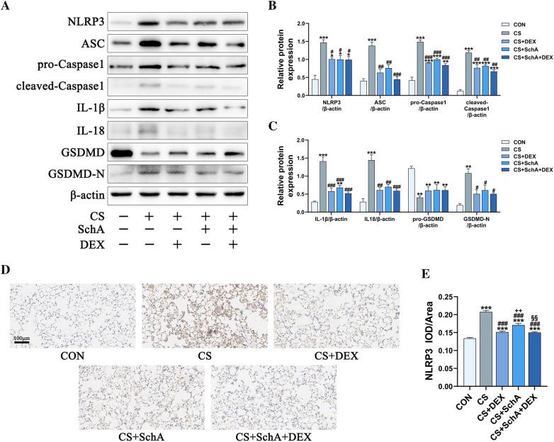
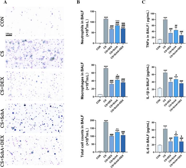
Chronic obstructive pulmonary disease (COPD) is a serious chronic lung disease. Schisandrin A (SchA) is one of the most important active ingredients in Schisandra chinensis and has been used to treat various lung diseases in several countries. Here, we studied the pharmacological effect of SchA on airway inflammation induced by cigarette smoke (CS) and explored the therapeutic mechanism of SchA in COPD model mice. Our results showed that SchA treatment significantly improved the lung function of CS-induced COPD model mice and reduced the recruitment of leukocytes and hypersecretion of interleukin-6 (IL-6), interleukin-1β (IL-1β) and tumor necrosis factor α (TNF-α) in bronchoalveolar lavage fluid (BALF). H&E staining showed that SchA treatment could effectively reduce emphysema, immune cell infiltration and airway wall destruction. In addition, we found that SchA treatment can stimulate the expression of heme oxygenase-1 (HO-1) through the nuclear factor-erythroid 2-related factor (Nrf2) pathway, significantly reduce oxidative stress, increase catalase (CAT) and superoxide dismutase (SOD) levels, and suppress the level of malondialdehyde (MDA) in COPD model mice. Moreover, SchA treatment suppressed the generation of the NLRP3/ASC/Caspase1 inflammasome complex to inhibit the inflammatory response caused by IL-1β and IL-18 and pyroptosis caused by GSDMD. In conclusion, our study shows that SchA treatment can inhibit the production of ROS and the activation of the NLRP3 inflammasome by upregulating Nrf-2, thereby producing anti-inflammatory effects and reducing lung injury in COPD model mice. More importantly, SchA exhibited similar anti-inflammatory effects to dexamethasone in COPD model mice, and we did not observe substantial side effects of SchA treatment. The high safety of SchA makes it a potential candidate drug for the treatment of COPD.

摘要

慢性阻塞性肺疾病(COPD)是一种严重的慢性肺部疾病。五味子甲素(SchA)是五味子中的一种重要活性成分,已被多个国家用于治疗各种肺部疾病。在这里,我们研究了 SchA 对香烟烟雾(CS)诱导的气道炎症的药理作用,并探讨了 SchA 在 COPD 模型小鼠中的治疗机制。我们的结果表明,SchA 治疗显著改善了 CS 诱导的 COPD 模型小鼠的肺功能,减少了白细胞募集和白细胞介素-6(IL-6)、白细胞介素-1β(IL-1β)和肿瘤坏死因子-α(TNF-α)在支气管肺泡灌洗液(BALF)中的分泌。H&E 染色表明,SchA 治疗可有效减轻肺气肿、免疫细胞浸润和气道壁破坏。此外,我们发现 SchA 治疗可通过核因子-红细胞 2 相关因子(Nrf2)通路刺激血红素加氧酶-1(HO-1)的表达,显著降低氧化应激,增加过氧化氢酶(CAT)和超氧化物歧化酶(SOD)水平,并抑制 COPD 模型小鼠丙二醛(MDA)水平。此外,SchA 治疗抑制 NLRP3/ASC/Caspase1 炎性小体复合物的生成,抑制由 IL-1β 和 IL-18 引起的炎症反应和 GSDMD 引起的细胞焦亡。综上所述,我们的研究表明,SchA 治疗可通过上调 Nrf-2 抑制 ROS 产生和 NLRP3 炎性小体的激活,从而在 COPD 模型小鼠中产生抗炎作用并减轻肺损伤。更重要的是,SchA 在 COPD 模型小鼠中表现出与地塞米松相似的抗炎作用,并且我们没有观察到 SchA 治疗的明显副作用。SchA 的高安全性使其成为治疗 COPD 的潜在候选药物。

https://cdn.ncbi.nlm.nih.gov/pmc/blobs/a420/10316617/3e0dfbaea9f1/40001_2023_1190_Fig1_HTML.jpg

文献AI研究员

20分钟写一篇综述,助力文献阅读效率提升50倍。

立即体验

用中文搜PubMed

大模型驱动的PubMed中文搜索引擎

马上搜索

文档翻译

学术文献翻译模型,支持多种主流文档格式。

立即体验