Suppr超能文献

微小RNA-188-5p通过靶向钙/钙调蛋白依赖性蛋白激酶IIβ调控山羊骨骼肌卫星细胞的增殖和分化。

MiR-188-5p regulates the proliferation and differentiation of goat skeletal muscle satellite cells by targeting calcium/calmodulin dependent protein kinase II beta.

作者信息

Jing Jing, Zhang Sihuan, Wei Jinbo, Yang Yuhang, Zheng Qi, Zhu Cuiyun, Li Shuang, Cao Hongguo, Fang Fugui, Liu Yong, Ling Ying-Hui

机构信息

College of Animal Science and Technology, Anhui Agricultural University, Hefei 230036, China.

Anhui Province Key Laboratory of Local Livestock and Poultry Genetic Resource Conservation and Bio-Breeding, Anhui Agricultural University, Hefei 230036, China.

出版信息

Anim Biosci. 2023 Nov;36(12):1775-1784. doi: 10.5713/ab.23.0085. Epub 2023 Jun 26.

Abstract

OBJECTIVE

The aim of this study was to reveal the role and regulatory mechanism of miR-188-5p in the proliferation and differentiation of goat muscle satellite cells.

METHODS

Goat skeletal muscle satellite cells isolated in the pre-laboratory were used as the test material. First, the expression of miR-188-5p in goat muscle tissues at different developmental stages was detected by quantitative reverse transcription polymerase chain reaction (qRT-PCR). In addition, miR-188-5p was transfected into goat skeletal muscle satellite cells by constructing mimics and inhibitors of miR-188-5p, respectively. The changes of differentiation marker gene expression were detected by qPCR method.

RESULTS

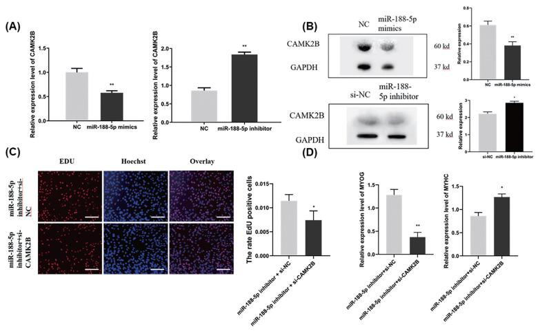
It was highly expressed in adult goat latissimus dorsi and leg muscles, goat fetal skeletal muscle, and at the differentiation stage of muscle satellite cells. Overexpression and interference of miR-188-5p showed that miR-188-5p inhibited the proliferation and promoted the differentiation of goat muscle satellite cells. Target gene prediction and dual luciferase assays showed that miR-188-5p could target the 3'untranslated region of the calcium/calmodulin dependent protein kinase II beta (CAMK2B) gene and inhibit luciferase activity. Further functional studies revealed that CAMK2B promoted the proliferation and inhibited the differentiation of goat muscle satellite cells, whereas si-CAMK2B restored the function of miR-188-5p inhibitor.

CONCLUSION

These results suggest that miR-188-5p inhibits the proliferation and promotes the differentiation of goat muscle satellite cells by targeting CAMK2B. This study will provide a theoretical reference for future studies on the molecular mechanisms of skeletal muscle development in goats.

摘要

目的

本研究旨在揭示miR-188-5p在山羊肌肉卫星细胞增殖和分化中的作用及调控机制。

方法

以实验室前期分离的山羊骨骼肌卫星细胞为试验材料。首先,采用定量逆转录聚合酶链反应(qRT-PCR)检测不同发育阶段山羊肌肉组织中miR-188-5p的表达。此外,分别构建miR-188-5p的模拟物和抑制剂,将其转染至山羊骨骼肌卫星细胞中。采用qPCR法检测分化标志物基因表达的变化。

结果

miR-188-5p在成年山羊背阔肌和腿部肌肉、山羊胎儿骨骼肌以及肌肉卫星细胞分化阶段高表达。miR-188-5p的过表达和干扰结果表明,miR-188-5p抑制山羊肌肉卫星细胞的增殖并促进其分化。靶基因预测和双荧光素酶测定表明,miR-188-5p可靶向钙/钙调蛋白依赖性蛋白激酶IIβ(CAMK2B)基因的3'非翻译区并抑制荧光素酶活性。进一步的功能研究表明,CAMK2B促进山羊肌肉卫星细胞的增殖并抑制其分化,而si-CAMK2B可恢复miR-188-5p抑制剂的功能。

结论

这些结果表明,miR-188-5p通过靶向CAMK2B抑制山羊肌肉卫星细胞的增殖并促进其分化。本研究将为今后山羊骨骼肌发育分子机制的研究提供理论参考。

https://cdn.ncbi.nlm.nih.gov/pmc/blobs/305d/10623032/5ddfe58f70bd/ab-23-0085f1.jpg

文献AI研究员

20分钟写一篇综述,助力文献阅读效率提升50倍。

立即体验

用中文搜PubMed

大模型驱动的PubMed中文搜索引擎

马上搜索

文档翻译

学术文献翻译模型,支持多种主流文档格式。

立即体验