Suppr超能文献

转录代谢重编程在小鼠睾丸生殖细胞的减数分裂命运决定中起作用。

Transcriptional metabolic reprogramming implements meiotic fate decision in mouse testicular germ cells.

机构信息

Department of Cell Biology and Physiology, University of Kansas Medical Center, Kansas City, KS 66160, USA; Center for Reproductive Sciences, Institute for Reproductive and Developmental Sciences (IRDS), University of Kansas Medical Center, Kansas City, KS 66160, USA.

Department of Cell Biology and Physiology, University of Kansas Medical Center, Kansas City, KS 66160, USA; Center for Reproductive Sciences, Institute for Reproductive and Developmental Sciences (IRDS), University of Kansas Medical Center, Kansas City, KS 66160, USA.

出版信息

Cell Rep. 2023 Jul 25;42(7):112749. doi: 10.1016/j.celrep.2023.112749. Epub 2023 Jul 4.

Abstract

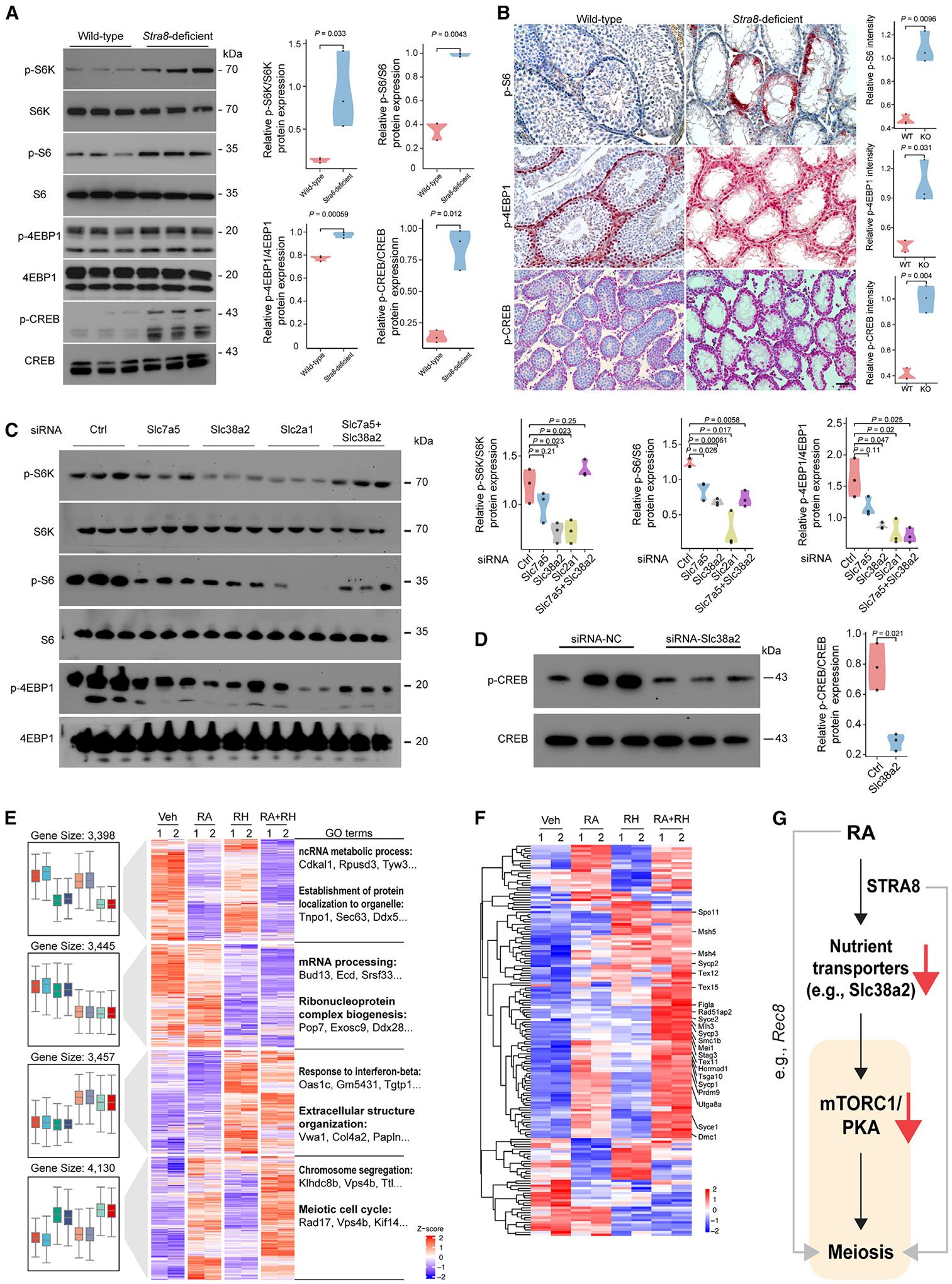
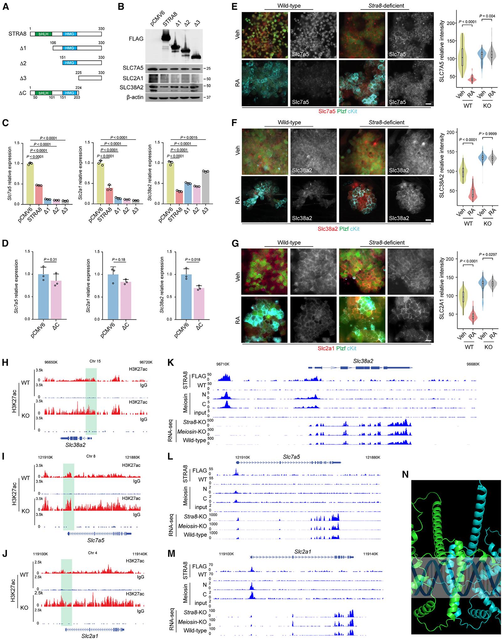
Nutrient starvation drives yeast meiosis, whereas retinoic acid (RA) is required for mammalian meiosis through its germline target Stra8. Here, by using single-cell transcriptomic analysis of wild-type and Stra8-deficient juvenile mouse germ cells, our data show that the expression of nutrient transporter genes, including Slc7a5, Slc38a2, and Slc2a1, is downregulated in germ cells during meiotic initiation, and this process requires Stra8, which binds to these genes and induces their H3K27 deacetylation. Consequently, Stra8-deficient germ cells sustain glutamine and glucose uptake in response to RA and exhibit hyperactive mTORC1/protein kinase A (PKA) activities. Importantly, expression of Slc38a2, a glutamine importer, is negatively correlated with meiotic genes in the GTEx dataset, and Slc38a2 knockdown downregulates mTORC1/PKA activities and induces meiotic gene expression. Thus, our study indicates that RA via Stra8, a chordate morphogen pathway, induces meiosis partially by generating a conserved nutrient restriction signal in mammalian germ cells by downregulating their nutrient transporter expression.

摘要

营养饥饿驱动酵母减数分裂,而视黄酸 (RA) 通过其生殖系靶标 Stra8 促进哺乳动物减数分裂。在这里,通过对野生型和 Stra8 缺陷型幼年小鼠生殖细胞的单细胞转录组分析,我们的数据表明,在减数分裂起始期间,营养转运体基因(包括 Slc7a5、Slc38a2 和 Slc2a1)的表达在生殖细胞中下调,这个过程需要 Stra8,它结合这些基因并诱导它们的 H3K27 去乙酰化。因此,Stra8 缺陷型生殖细胞在响应 RA 时持续摄取谷氨酰胺和葡萄糖,并表现出过度活跃的 mTORC1/蛋白激酶 A (PKA) 活性。重要的是,GTEx 数据集表明,谷氨酰胺摄取器 Slc38a2 的表达与减数分裂基因呈负相关,Slc38a2 的敲低下调 mTORC1/PKA 活性并诱导减数分裂基因表达。因此,我们的研究表明,RA 通过脊椎动物形态发生途径 Stra8,部分通过下调其营养转运体的表达在哺乳动物生殖细胞中产生保守的营养限制信号来诱导减数分裂。

https://cdn.ncbi.nlm.nih.gov/pmc/blobs/4beb/10529640/bbdb5d23e32a/nihms-1920492-f0002.jpg

文献AI研究员

20分钟写一篇综述,助力文献阅读效率提升50倍。

立即体验

用中文搜PubMed

大模型驱动的PubMed中文搜索引擎

马上搜索

文档翻译

学术文献翻译模型,支持多种主流文档格式。

立即体验