Suppr超能文献

Wdr5介导的H3K4me3协同调节消化器官发生过程中的细胞分化、增殖终止和存活。

Wdr5-mediated H3K4me3 coordinately regulates cell differentiation, proliferation termination, and survival in digestive organogenesis.

作者信息

Zhang Zhe, Yang Chun, Wang Zixu, Guo Liwei, Xu Yongpan, Gao Ce, Sun Yonghua, Zhang Zhenhai, Peng Jinrong, Hu Minjie, Jan Lo Li, Ma Zhipeng, Chen Jun

机构信息

MOE Key Laboratory of Biosystems Homeostasis & Protection, College of Life Sciences, Zhejiang University, Hangzhou, 310058, China.

College of Animal Sciences, Zhejiang University, Hangzhou, 310058, China.

出版信息

Cell Death Discov. 2023 Jul 5;9(1):227. doi: 10.1038/s41420-023-01529-4.

Abstract

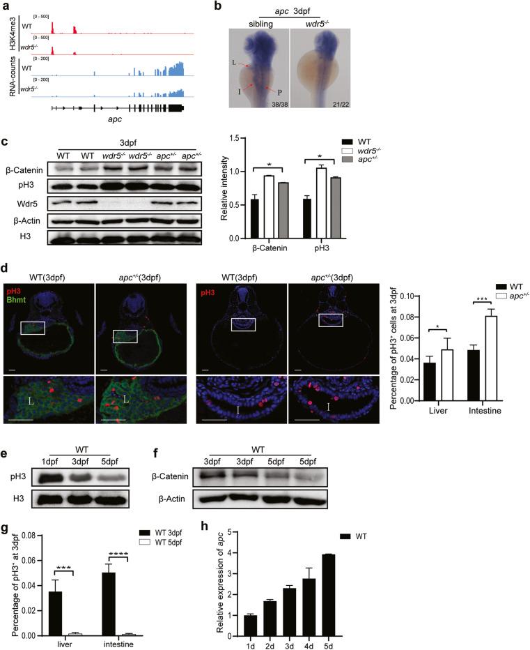
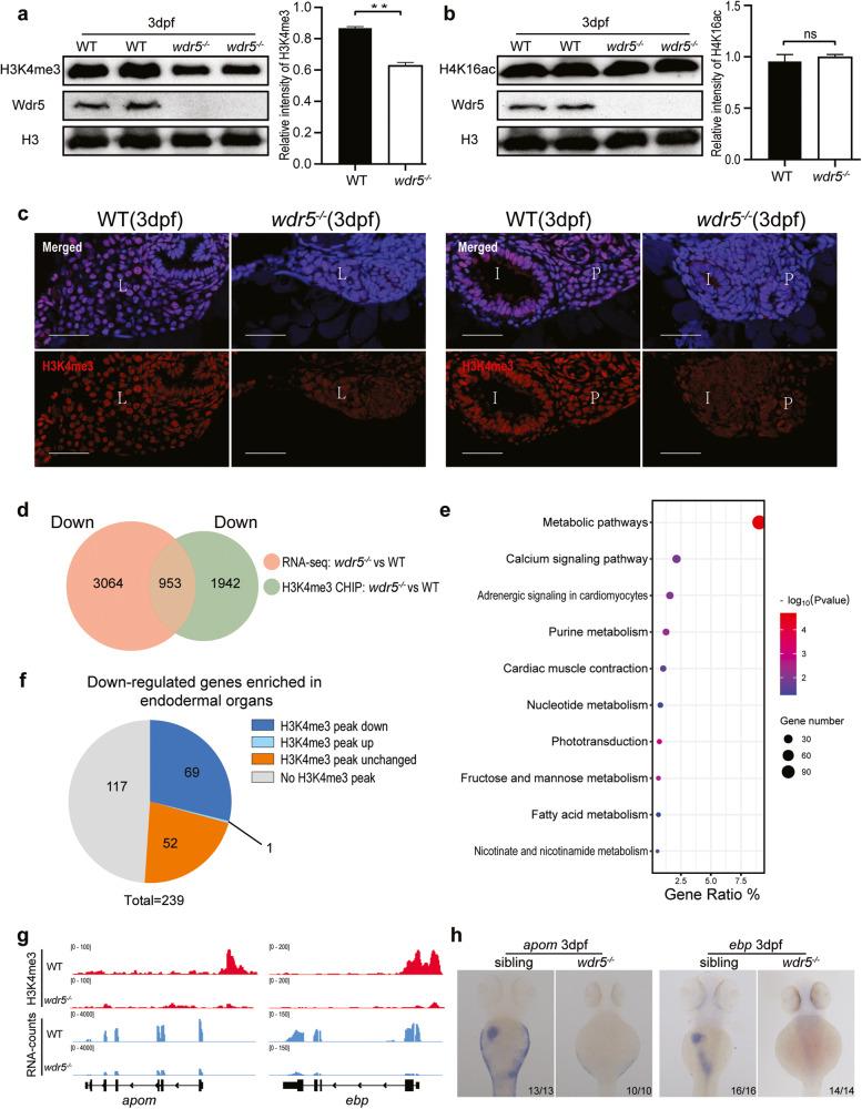
Food digestion requires the cooperation of different digestive organs. The differentiation of digestive organs is crucial for larvae to start feeding. Therefore, during digestive organogenesis, cell identity and the tissue morphogenesis must be tightly coordinated but how this is accomplished is poorly understood. Here, we demonstrate that WD repeat domain 5 (Wdr5)-mediated H3K4 tri-methylation (H3K4me3) coordinately regulates cell differentiation, proliferation and apoptosis in zebrafish organogenesis of three major digestive organs including intestine, liver, and exocrine pancreas. During zebrafish digestive organogenesis, some of cells in these organ primordia usually undergo differentiation without apoptotic activity and gradually reduce their proliferation capacity. In contrast, cells in the three digestive organs of wdr5 mutant embryos retain progenitor-like status with high proliferation rates, and undergo apoptosis. Wdr5 is a core member of COMPASS complex to implement H3K4me3 and its expression is enriched in digestive organs from 2 days post-fertilization (dpf). Further analysis reveals that lack of differentiation gene expression is due to significant decreases of H3K4me3 around the transcriptional start sites of these genes; this histone modification also reduces the proliferation capacity in differentiated cells by increasing the expression of apc to promote the degradation of β-Catenin; in addition, H3K4me3 promotes the expression of anti-apoptotic genes such as xiap-like, which modulates p53 activity to guarantee differentiated cell survival. Thus, our findings have discovered a common molecular mechanism for cell fate determination in different digestive organs during organogenesis, and also provided insights to understand mechanistic basis of human diseases in these digestive organs.

摘要

食物消化需要不同消化器官的协同作用。消化器官的分化对于幼虫开始进食至关重要。因此,在消化器官发生过程中,细胞身份和组织形态发生必须紧密协调,但目前对其实现方式知之甚少。在这里,我们证明WD重复结构域5(Wdr5)介导的H3K4三甲基化(H3K4me3)在斑马鱼包括肠道、肝脏和外分泌胰腺在内的三个主要消化器官的器官发生过程中协调调节细胞分化、增殖和凋亡。在斑马鱼消化器官发生过程中,这些器官原基中的一些细胞通常在没有凋亡活性的情况下进行分化,并逐渐降低其增殖能力。相比之下,wdr5突变胚胎的三个消化器官中的细胞保持祖细胞样状态,具有高增殖率,并发生凋亡。Wdr5是实现H3K4me3的COMPASS复合体的核心成员,其表达在受精后2天(dpf)的消化器官中富集。进一步分析表明,分化基因表达的缺乏是由于这些基因转录起始位点周围H3K4me3的显著减少;这种组蛋白修饰还通过增加apc的表达来促进β-连环蛋白的降解,从而降低分化细胞的增殖能力;此外,H3K4me3促进抗凋亡基因如xiap样的表达,其调节p53活性以保证分化细胞的存活。因此,我们的研究结果发现了器官发生过程中不同消化器官细胞命运决定的共同分子机制,也为理解这些消化器官人类疾病的机制基础提供了见解。

https://cdn.ncbi.nlm.nih.gov/pmc/blobs/693e/10323123/db94325cc68d/41420_2023_1529_Fig1_HTML.jpg

文献AI研究员

20分钟写一篇综述,助力文献阅读效率提升50倍。

立即体验

用中文搜PubMed

大模型驱动的PubMed中文搜索引擎

马上搜索

文档翻译

学术文献翻译模型,支持多种主流文档格式。

立即体验