Suppr超能文献

NONHSAT098487.2通过调节Notch信号通路保护心肌细胞免受氧化应激损伤。

NONHSAT098487.2 protects cardiomyocytes from oxidative stress injury by regulating the Notch pathway.

作者信息

Feng Guiju, Zhang Hong, Guo Qingling, Shen Xin, Wang Shouyan, Guo Yi, Zhong Xia

机构信息

Department of General Practice, Shandong Provincial Hospital Affiliated to Shandong First Medical University, Jinan, 250021, China.

Department of Endocrinology, Shandong Provincial Hospital Affiliated to Shandong University, Jinan, 250021, China.

出版信息

Heliyon. 2023 Jun 21;9(6):e17388. doi: 10.1016/j.heliyon.2023.e17388. eCollection 2023 Jun.

Abstract

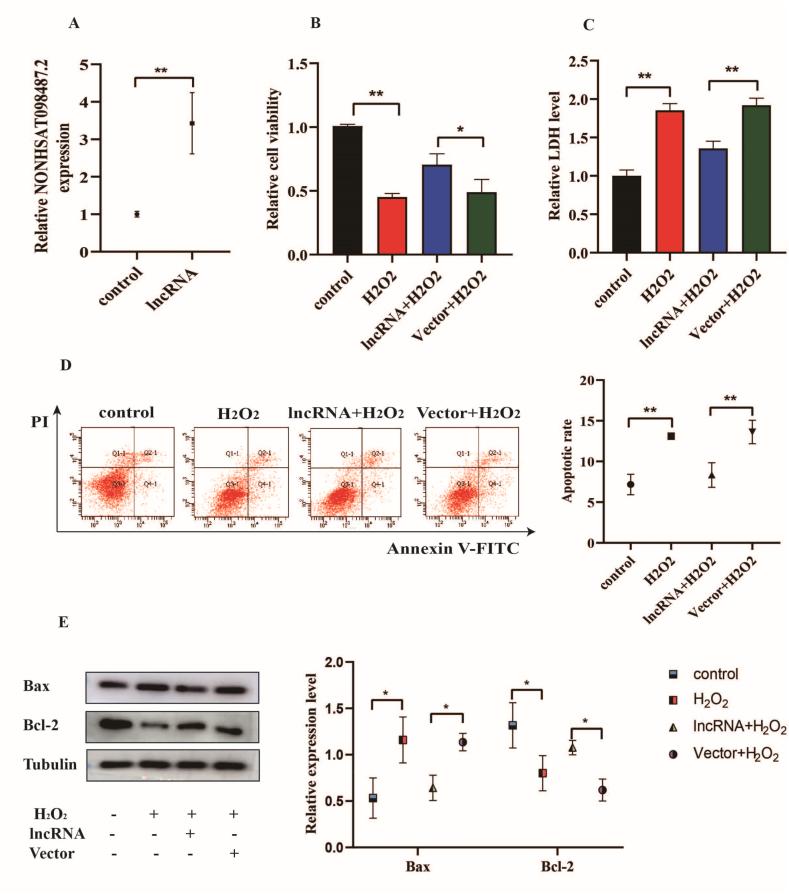
Acute myocardial infarction has increasingly become a global health problem and is a primary cause of cardiovascular disease-related death. Although long noncoding RNAs have been reported to play an important role in various cardiovascular diseases, their protective effects on cardiomyocytes against reactive oxygen species-induced oxidative injury have nonetheless been poorly studied. The present study aims to explore the effect of a novel long noncoding RNA, NONHSAT098487.2, on cardiomyocyte injury induced by HO. The expression of NONHSAT098487.2 and pathway-related genes was evaluated by quantitative real-time polymerase chain reaction. Cell viability, release of lactate dehydrogenase, and apoptosis levels were detected by cell counting kit-8, lactate dehydrogenase release assay, and flow cytometry analysis, respectively. The protein levels were estimated by western blotting. The results showed that NONHSAT098487.2 was expressed at a high level in peripheral blood mononuclear cells from acute myocardial infarction patients, which showed a positive correlation with the HS-TnT and CK-MB levels of patients. Furthermore, it is also upregulated in human AC16 cardiomyocytes treated with HO or exposed to hypoxia/reoxygenation conditions. Knockdown of NONHSAT098487.2 restrained the Notch signalling pathway and aggravated HO-induced cardiomyocyte oxidative stress injury. In contrast, overexpression of NONHSAT098487.2 activated the Notch signalling pathway and suppressed HO-induced oxidative stress injury. However, the Notch inhibitor DAPT weakened the protective effects of NONHSAT098487.2. Therefore, the novel lncRNA NONHSAT098487.2 may play a role in protecting cardiomyocytes from oxidative stress injury by regulating the Notch pathway.

摘要

急性心肌梗死日益成为一个全球性的健康问题,并且是心血管疾病相关死亡的主要原因。尽管长链非编码RNA已被报道在各种心血管疾病中发挥重要作用,但其对心肌细胞抵抗活性氧诱导的氧化损伤的保护作用仍研究不足。本研究旨在探讨一种新型长链非编码RNA,NONHSAT098487.2,对过氧化氢诱导的心肌细胞损伤的影响。通过定量实时聚合酶链反应评估NONHSAT098487.2和通路相关基因的表达。分别通过细胞计数试剂盒-8、乳酸脱氢酶释放测定和流式细胞术分析检测细胞活力、乳酸脱氢酶释放和凋亡水平。通过蛋白质印迹法估计蛋白质水平。结果表明,NONHSAT098487.2在急性心肌梗死患者外周血单个核细胞中高水平表达,这与患者的肌钙蛋白I和肌酸激酶同工酶水平呈正相关。此外,在用过氧化氢处理或暴露于缺氧/复氧条件的人AC16心肌细胞中它也上调。敲低NONHSAT098487.2会抑制Notch信号通路并加重过氧化氢诱导的心肌细胞氧化应激损伤。相反,过表达NONHSAT098487.2会激活Notch信号通路并抑制过氧化氢诱导的氧化应激损伤。然而,Notch抑制剂DAPT减弱了NONHSAT098487.2的保护作用。因此,新型长链非编码RNA NONHSAT098487.2可能通过调节Notch通路在保护心肌细胞免受氧化应激损伤中发挥作用。

https://cdn.ncbi.nlm.nih.gov/pmc/blobs/4e59/10319237/bb64f6268d44/gr1.jpg

文献AI研究员

20分钟写一篇综述,助力文献阅读效率提升50倍。

立即体验

用中文搜PubMed

大模型驱动的PubMed中文搜索引擎

马上搜索

文档翻译

学术文献翻译模型,支持多种主流文档格式。

立即体验