Suppr超能文献

微环境硬度增强新生小鼠对缺血后心脏再生的反应,以响应外源性细胞外基质蛋白。

Microenvironment Stiffness Amplifies Post-ischemia Heart Regeneration in Response to Exogenous Extracellular Matrix Proteins in Neonatal Mice.

作者信息

Wang Xinming, Pierre Valinteshley, Senapati Subhadip, Park Paul S-H, Senyo Samuel E

机构信息

Department of Biomedical Engineering, Case School of Engineering, Case Western Reserve University, Cleveland, OH, United States.

Department of Ophthalmology and Visual Sciences, School of Medicine, Case Western Reserve University, Cleveland, OH, United States.

出版信息

Front Cardiovasc Med. 2021 Nov 5;8:773978. doi: 10.3389/fcvm.2021.773978. eCollection 2021.

Abstract

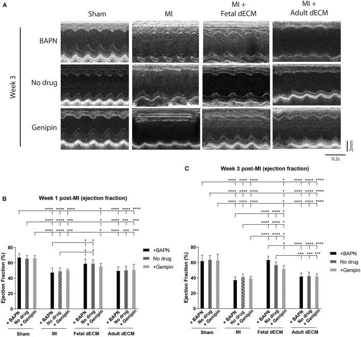
The cardiogenesis of the fetal heart is absent in juveniles and adults. Cross-transplantation of decellularized extracellular matrix (dECM) can stimulate regeneration in myocardial infarct (MI) models. We have previously shown that dECM and tissue stiffness have cooperative regulation of heart regeneration in transiently regenerative day 1 neonatal mice. To investigate underlying mechanisms of mechano-signaling and dECM, we pharmacologically altered heart stiffness and administered dECM hydrogels in non-regenerative mice after MI. The dECM combined with softening exhibits preserved cardiac function, LV geometry, increased cardiomyocyte mitosis and lowered fibrosis while stiffening further aggravated ischemic damage. Transcriptome analysis identified a protein in cardiomyocytes, CLCA2, confirmed to be upregulated after MI and downregulated by dECM in a mechanosensitive manner. Synthetic knock-down of CLCA2 expression induced mitosis in primary rat cardiomyocytes in the dish. Together, our results indicate that therapeutic efficacy of extracellular molecules for heart regeneration can be modulated by heart microenvironment stiffness .

摘要

青少年和成年人不存在胎儿心脏的心脏发生过程。去细胞化细胞外基质(dECM)的交叉移植可刺激心肌梗死(MI)模型中的再生。我们之前已经表明,dECM和组织硬度在短暂再生的1日龄新生小鼠中对心脏再生具有协同调节作用。为了研究机械信号和dECM的潜在机制,我们在MI后对非再生小鼠进行药理学改变心脏硬度并给予dECM水凝胶。dECM与软化相结合可保持心脏功能、左心室几何形状,增加心肌细胞有丝分裂并降低纤维化,而硬化则进一步加重缺血损伤。转录组分析在心肌细胞中鉴定出一种蛋白质CLCA2,证实其在MI后上调,并被dECM以机械敏感方式下调。在培养皿中对CLCA2表达进行合成敲低可诱导原代大鼠心肌细胞有丝分裂。总之,我们的结果表明,心脏微环境硬度可调节细胞外分子对心脏再生的治疗效果。

https://cdn.ncbi.nlm.nih.gov/pmc/blobs/eecc/8602555/86bc271c7ebb/fcvm-08-773978-g0001.jpg

文献AI研究员

20分钟写一篇综述,助力文献阅读效率提升50倍。

立即体验

用中文搜PubMed

大模型驱动的PubMed中文搜索引擎

马上搜索

文档翻译

学术文献翻译模型,支持多种主流文档格式。

立即体验