Suppr超能文献

共生菌通过抑制上皮细胞神经纤毛蛋白-1 和 Hedgehog 信号通路来削弱肠道屏障。

Commensal bacteria weaken the intestinal barrier by suppressing epithelial neuropilin-1 and Hedgehog signaling.

机构信息

Center for Thrombosis and Hemostasis (CTH), University Medical Center Mainz, Johannes Gutenberg-University Mainz, Mainz, Germany.

Department of Chemistry, Biochemistry, Johannes Gutenberg-University Mainz, Mainz, Germany.

出版信息

Nat Metab. 2023 Jul;5(7):1174-1187. doi: 10.1038/s42255-023-00828-5. Epub 2023 Jul 6.

Abstract

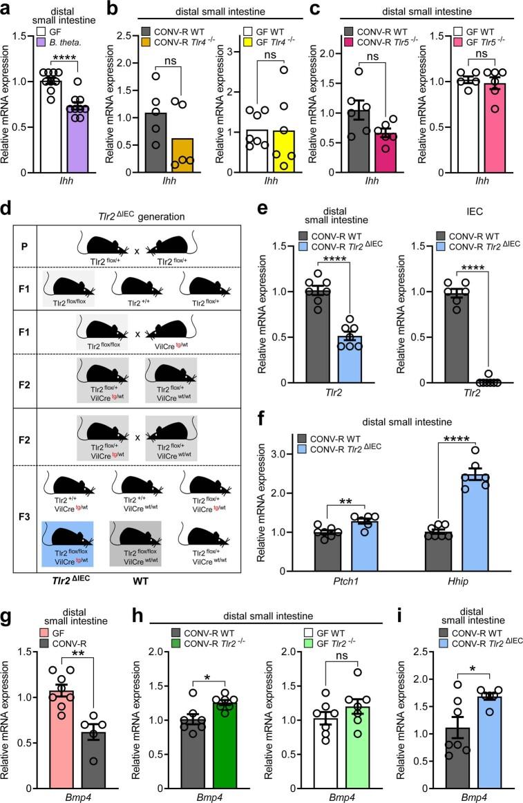
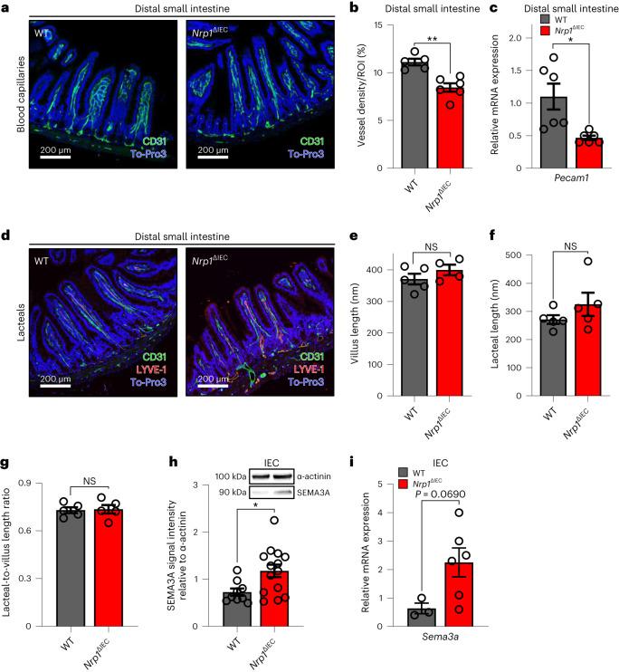
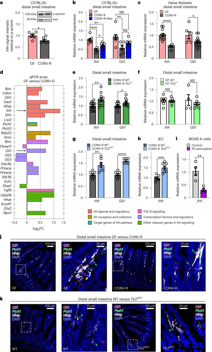
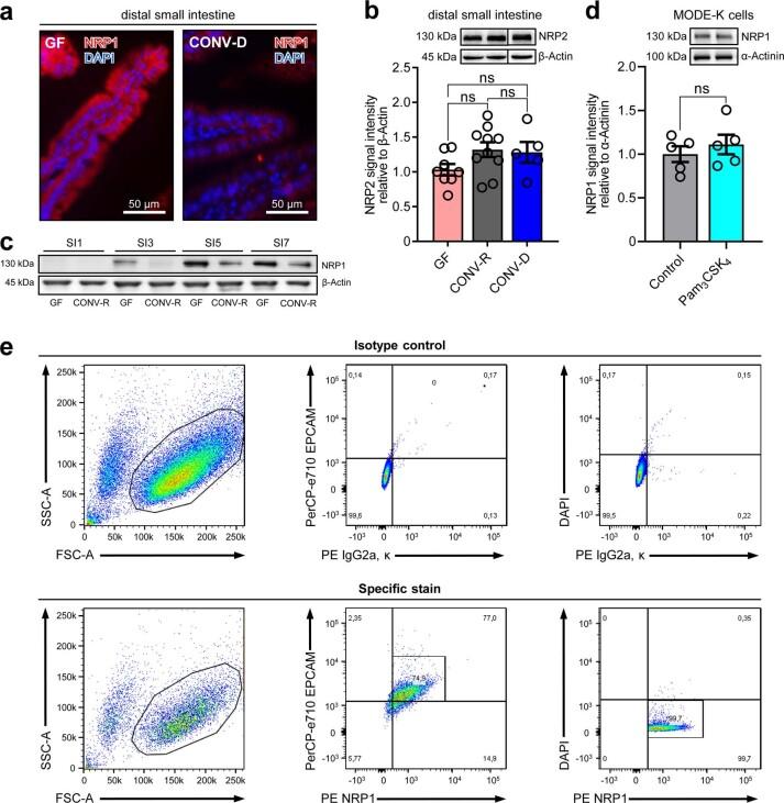
The gut microbiota influences intestinal barrier integrity through mechanisms that are incompletely understood. Here we show that the commensal microbiota weakens the intestinal barrier by suppressing epithelial neuropilin-1 (NRP1) and Hedgehog (Hh) signaling. Microbial colonization of germ-free mice dampens signaling of the intestinal Hh pathway through epithelial Toll-like receptor (TLR)-2, resulting in decreased epithelial NRP1 protein levels. Following activation via TLR2/TLR6, epithelial NRP1, a positive-feedback regulator of Hh signaling, is lysosomally degraded. Conversely, elevated epithelial NRP1 levels in germ-free mice are associated with a strengthened gut barrier. Functionally, intestinal epithelial cell-specific Nrp1 deficiency (Nrp1) results in decreased Hh pathway activity and a weakened gut barrier. In addition, Nrp1 mice have a reduced density of capillary networks in their small intestinal villus structures. Collectively, our results reveal a role for the commensal microbiota and epithelial NRP1 signaling in the regulation of intestinal barrier function through postnatal control of Hh signaling.

摘要

肠道微生物群通过尚未完全了解的机制影响肠道屏障的完整性。在这里,我们表明,共生微生物群通过抑制上皮细胞神经纤毛蛋白 1(NRP1)和 Hedgehog(Hh)信号来削弱肠道屏障。无菌小鼠的微生物定植通过上皮细胞 Toll 样受体(TLR)-2 抑制肠道 Hh 途径的信号传导,导致上皮细胞 NRP1 蛋白水平降低。通过 TLR2/TLR6 激活后,NRP1 作为 Hh 信号的正反馈调节剂,被溶酶体降解。相反,无菌小鼠中上皮细胞 NRP1 水平的升高与肠道屏障的增强有关。在功能上,肠道上皮细胞特异性 Nrp1 缺陷(Nrp1)导致 Hh 途径活性降低和肠道屏障减弱。此外,Nrp1 小鼠的小肠绒毛结构中的毛细血管网络密度降低。总的来说,我们的结果揭示了共生微生物群和上皮细胞 NRP1 信号在通过对 Hh 信号的出生后控制调节肠道屏障功能方面的作用。

https://cdn.ncbi.nlm.nih.gov/pmc/blobs/d85b/10365997/74011c3963c8/42255_2023_828_Fig1_HTML.jpg

文献AI研究员

20分钟写一篇综述,助力文献阅读效率提升50倍。

立即体验

用中文搜PubMed

大模型驱动的PubMed中文搜索引擎

马上搜索

文档翻译

学术文献翻译模型,支持多种主流文档格式。

立即体验