Suppr超能文献

线粒体钠钙交换体抑制和钙单向转运体激活对糖尿病大鼠钙火花和心律失常发生的不同影响。

Distinct Effects of Mitochondrial Na/Ca Exchanger Inhibition and Ca Uniporter Activation on Ca Sparks and Arrhythmogenesis in Diabetic Rats.

机构信息

Department of Pharmacology and Nutritional Sciences University of Kentucky Lexington KY USA.

Division of Cardiology, Department of Medicine The Johns Hopkins University Baltimore MD USA.

出版信息

J Am Heart Assoc. 2023 Jul 18;12(14):e029997. doi: 10.1161/JAHA.123.029997. Epub 2023 Jul 8.

Abstract

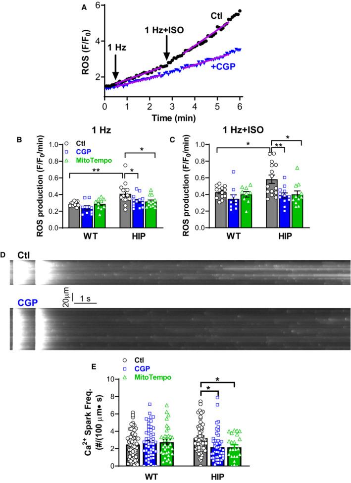
Background Mitochondrial dysfunction contributes to the cardiac remodeling triggered by type 2 diabetes (T2D). Mitochondrial Ca concentration ([Ca]) modulates the oxidative state and cytosolic Ca regulation. Thus, we investigated how T2D affects mitochondrial Ca fluxes, the downstream consequences on myocyte function, and the effects of normalizing mitochondrial Ca transport. Methods and Results We compared myocytes/hearts from transgenic rats with late-onset T2D (rats that develop late-onset T2D due to heterozygous expression of human amylin in the pancreatic β-cells [HIP] model) and their nondiabetic wild-type (WT) littermates. [Ca] was significantly lower in myocytes from diabetic HIP rats compared with WT cells. Ca extrusion through the mitochondrial Na/Ca exchanger (mitoNCX) was elevated in HIP versus WT myocytes, particularly at moderate and high [Ca], while mitochondrial Ca uptake was diminished. Mitochondrial Na concentration was comparable in WT and HIP rat myocytes and remained remarkably stable while manipulating mitoNCX activity. Lower [Ca] was associated with oxidative stress, increased sarcoplasmic reticulum Ca leak in the form of Ca sparks, and mitochondrial dysfunction in T2D hearts. MitoNCX inhibition with CGP-37157 reduced oxidative stress, Ca spark frequency, and stress-induced arrhythmias in HIP rat hearts while having no significant effect in WT rats. In contrast, activation of the mitochondrial Ca uniporter with SB-202190 enhanced spontaneous sarcoplasmic reticulum Ca release and had no significant effect on arrhythmias in both WT and HIP rat hearts. Conclusions [Ca] is reduced in myocytes from rats with T2D due to a combination of exacerbated mitochondrial Ca extrusion through mitoNCX and impaired mitochondrial Ca uptake. Partial mitoNCX inhibition limits sarcoplasmic reticulum Ca leak and arrhythmias in T2D hearts, whereas mitochondrial Ca uniporter activation does not.

摘要

背景

线粒体功能障碍导致 2 型糖尿病(T2D)引发的心脏重构。线粒体钙浓度([Ca])调节氧化状态和细胞溶质钙调节。因此,我们研究了 T2D 如何影响线粒体钙流,对心肌细胞功能的下游影响,以及正常化线粒体钙转运的影响。

方法和结果

我们比较了具有晚期 T2D 的转基因大鼠(由于胰岛β细胞中人类淀粉样蛋白的杂合表达而发展为晚期 T2D 的大鼠[HIP]模型)及其非糖尿病野生型(WT)同窝仔鼠的心肌细胞/心脏。与 WT 细胞相比,糖尿病 HIP 大鼠的心肌细胞[Ca]明显降低。与 WT 心肌细胞相比,HIP 心肌细胞中线粒体 Na/Ca 交换体(mitoNCX)介导的 Ca 外排增加,特别是在中等和高[Ca]时,而线粒体 Ca 摄取减少。WT 和 HIP 大鼠心肌细胞中线粒体 Na 浓度相当,在操纵 mitoNCX 活性时保持显著稳定。较低的[Ca]与氧化应激、以 Ca 火花形式增加的肌浆网 Ca 泄漏以及 T2D 心脏中的线粒体功能障碍有关。用 CGP-37157 抑制 mitoNCX 可减少 HIP 大鼠心脏中的氧化应激、Ca 火花频率和应激诱导的心律失常,而对 WT 大鼠则无显著影响。相比之下,用 SB-202190 激活线粒体 Ca 单向转运体可增强自发性肌浆网 Ca 释放,但对 WT 和 HIP 大鼠心脏的心律失常无显著影响。

结论

由于 mitoNCX 介导的线粒体 Ca 外排加剧和线粒体 Ca 摄取受损,T2D 大鼠的心肌细胞[Ca]降低。部分抑制 mitoNCX 可限制 T2D 心脏中的肌浆网 Ca 泄漏和心律失常,而激活线粒体 Ca 单向转运体则没有。

https://cdn.ncbi.nlm.nih.gov/pmc/blobs/fad7/10382117/af05be17f327/JAH3-12-e029997-g003.jpg

文献AI研究员

20分钟写一篇综述,助力文献阅读效率提升50倍。

立即体验

用中文搜PubMed

大模型驱动的PubMed中文搜索引擎

马上搜索

文档翻译

学术文献翻译模型,支持多种主流文档格式。

立即体验