Suppr超能文献

罗伊氏乳杆菌缓解多囊卵巢综合征通过癸酸和 GALR1 信号通路预防昼夜节律紊乱诱导的血脂异常。

Alleviation of Limosilactobacillus reuteri in polycystic ovary syndrome protects against circadian dysrhythmia-induced dyslipidemia via capric acid and GALR1 signaling.

机构信息

Center for Reproductive Medicine, Ren Ji Hospital, School of Medicine, Shanghai Jiao Tong University, Shanghai, 200135, China.

Shanghai Key Laboratory for Assisted Reproduction and Reproductive Genetics, Shanghai, 200135, China.

出版信息

NPJ Biofilms Microbiomes. 2023 Jul 8;9(1):47. doi: 10.1038/s41522-023-00415-2.

Abstract

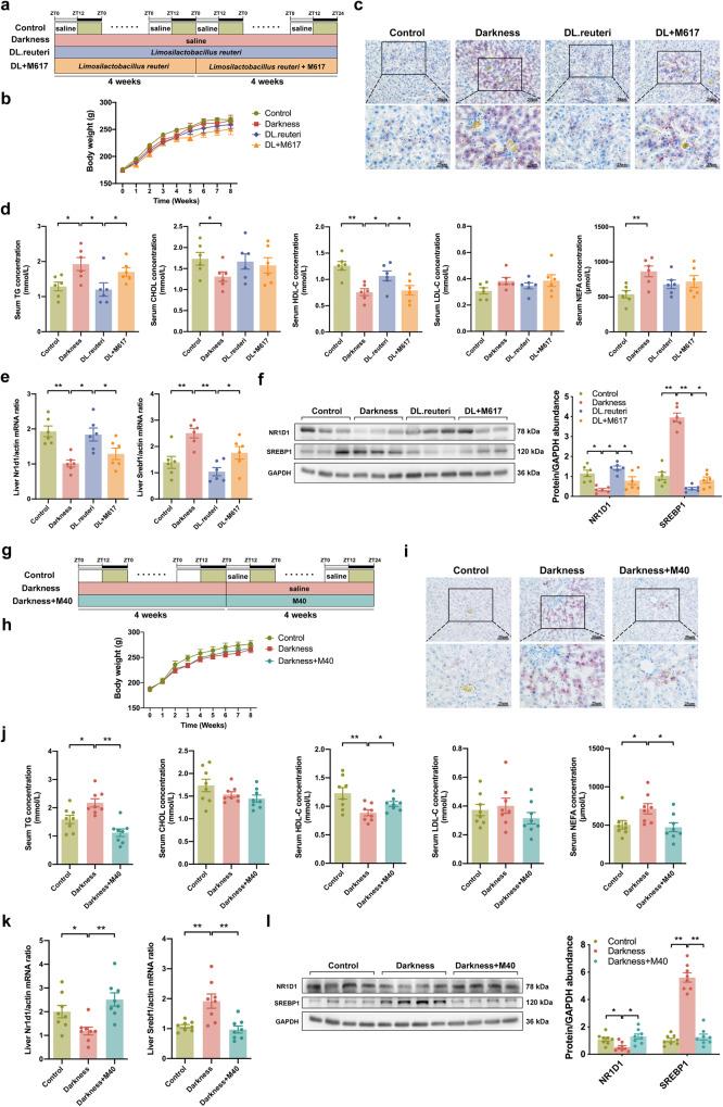
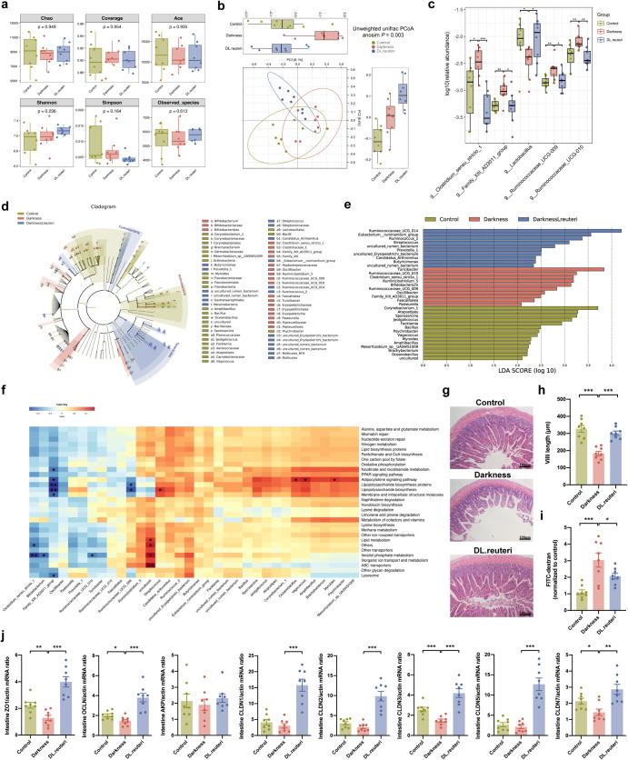
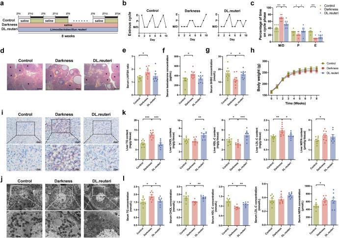
Knowledge gaps that limit the development of therapies for polycystic ovary syndrome (PCOS) concern various environmental factors that impact clinical characteristics. Circadian dysrhythmia contributes to glycometabolic and reproductive hallmarks of PCOS. Here, we illustrated the amelioration of Limosilactobacillus reuteri (L. reuteri) on biorhythm disorder-ignited dyslipidemia of PCOS via a microbiota-metabolite-liver axis. A rat model of long-term (8 weeks) darkness treatment was used to mimic circadian dysrhythmia-induced PCOS. Hepatic transcriptomics certified by in vitro experiments demonstrated that increased hepatic galanin receptor 1 (GALR1) due to darkness exposure functioned as a critical upstream factor in the phosphoinositide 3-kinase (PI3K)/protein kinase B pathway to suppress nuclear receptors subfamily 1, group D, member 1 (NR1D1) and promoted sterol regulatory element binding protein 1 (SREBP1), inducing lipid accumulation in the liver. Further investigations figured out a restructured microbiome-metabolome network following L. reuteri administration to protect darkness rats against dyslipidemia. Notably, L. reuteri intervention resulted in the decrease of Clostridium sensu stricto 1 and Ruminococcaceae UCG-010 as well as gut microbiota-derived metabolite capric acid, which could further inhibit GALR1-NR1D1-SREBP1 pathway in the liver. In addition, GALR antagonist M40 reproduced similar ameliorative effects as L. reuteri to protect against dyslipidemia. While exogenous treatment of capric acid restrained the protective effects of L. reuteri in circadian disruption-induced PCOS through inhibiting GALR1-dependent hepatic lipid metabolism. These findings purport that L. reuteri could serve for circadian disruption-associated dyslipidemia. Manipulation of L. reuteri-capric acid-GALR1 axis paves way for clinical therapeutic strategies to prevent biorhythm disorder-ignited dyslipidemia in PCOS women.

摘要

多囊卵巢综合征(PCOS)治疗发展的知识空白涉及影响临床特征的各种环境因素。昼夜节律失调导致 PCOS 的糖代谢和生殖特征。在这里,我们通过微生物群-代谢物-肝脏轴说明了罗伊氏乳杆菌(L. reuteri)对由生物节律紊乱引发的 PCOS 血脂异常的改善作用。使用长期(8 周)黑暗处理的大鼠模型模拟昼夜节律失调引起的 PCOS。体外实验验证的肝转录组学表明,由于黑暗暴露而增加的肝甘丙肽受体 1(GALR1)作为关键的上游因子在磷酸肌醇 3-激酶(PI3K)/蛋白激酶 B 途径中起作用,抑制核受体亚家族 1,组 D,成员 1(NR1D1)并促进固醇调节元件结合蛋白 1(SREBP1),导致肝脏脂质积累。进一步的研究发现,L. reuteri 给药后微生物组-代谢组网络发生重构,以保护黑暗大鼠免受血脂异常。值得注意的是,L. reuteri 干预导致厚壁菌门 sensu stricto 1 和真细菌科 UCG-010 以及肠道微生物群衍生代谢物癸酸减少,这可以进一步抑制肝脏中的 GALR1-NR1D1-SREBP1 途径。此外,GALR 拮抗剂 M40 复制了类似的改善效果,如 L. reuteri,以防止昼夜节律紊乱引起的 PCOS 中的血脂异常。然而,外源性癸酸处理通过抑制依赖 GALR1 的肝脂质代谢,抑制了 L. reuteri 在昼夜节律破坏诱导的 PCOS 中的保护作用。这些发现表明 L. reuteri 可用于与昼夜节律破坏相关的血脂异常。操纵 L. reuteri-癸酸-GALR1 轴为预防 PCOS 女性生物节律紊乱引起的血脂异常提供了临床治疗策略。

https://cdn.ncbi.nlm.nih.gov/pmc/blobs/24e9/10329655/c7b3a2c795d7/41522_2023_415_Fig1_HTML.jpg

文献AI研究员

20分钟写一篇综述,助力文献阅读效率提升50倍。

立即体验

用中文搜PubMed

大模型驱动的PubMed中文搜索引擎

马上搜索

文档翻译

学术文献翻译模型,支持多种主流文档格式。

立即体验