Suppr超能文献

过氧化物酶体增殖物激活受体3通过NOX4-P38信号通路抑制小鼠心脏纤维化

Peroxiredoxin 3 Inhibits Cardiac Fibrosis in Mice via NOX4-P38 Signalling.

作者信息

Xiong Xiaoqi, Li Jun, Chen Zhen, Luo Changjun, Wei Wei, Li Bing, Kang Yi, Nong Xiuhong, Ai Fen, Zhang Jing

机构信息

Department of Cardiology, Liuzhou Municipal Liutie Central Hospital, Liuzhou City, Guang Xi Province, P.R. China.

Department of Emergency, The Central Hospital of Wuhan, Tongji Medical College, Huazhong University of Science and Technology, Wuhan City, Hubei Province, P.R. China.

出版信息

Cell J. 2023 Jun 28;25(6):391-398. doi: 10.22074/cellj.2023.557603.1082.

Abstract

OBJECTIVE

Peroxiredoxin-3 (Prx-3) is widely acknowledged as an antioxidant that protects against mitochondrial reactive oxygen species. Nonetheless, its role in cardiac fibrosis has not been elucidated. We aim to explore the role and mechanism of Prx-3 in cardiac fibrosis.

MATERIALS AND METHODS

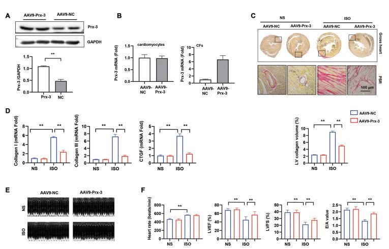
In this experimental study, mice received subcutaneous injections of isoproterenol (ISO) for 14 consecutive days (10 mg/kg/d for three days, followed by 5 mg/kg/d for 11 days) to establish a cardiac fibrosis model. The mice were subsequently injected with adenovirus-Prx-3 (ad-Prx-3) to enable Prx-3 overexpression. Echocardiography was used to evaluate cardiac function. Mice heart fibroblasts were isolated and stimulated with transforming growth factor β1 (TGFβ1) to induce fibrosis . Cells were also transfected with ad-Prx-3 for overexpression of Prx-3.

RESULTS

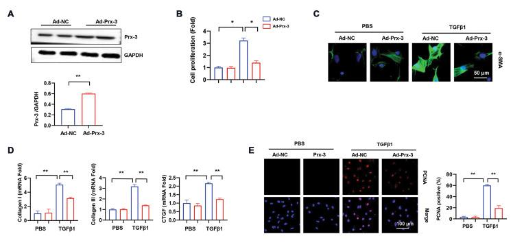
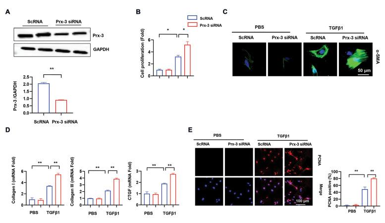
Echocardiographic diameters and fibrosis markers indicated that Prx-3 could inhibit ISO-induced cardiac dysfunction and fibrosis. Fibroblasts with Prx-3 overexpression exhibited reduced activation, proliferation, and collagen transcription. We found that Prx-3 reduced the expression of NADPH oxidase 4 (NOX4) and reduced P38 levels. After treatment with a P38 inhibitor, the Prx-3 overexpression-induced anti-fibrosis effect was mitigated.

CONCLUSION

Prx-3 could protect against ISO-induced cardiac fibrosis by inhibiting the NOX4-P38 pathway.

摘要

目的

过氧化物酶体增殖物激活受体3(Prx-3)被广泛认为是一种抗氧化剂,可保护细胞免受线粒体活性氧的损伤。然而,其在心脏纤维化中的作用尚未阐明。我们旨在探讨Prx-3在心脏纤维化中的作用及机制。

材料与方法

在本实验研究中,小鼠连续14天皮下注射异丙肾上腺素(ISO)(前3天为10mg/kg/d,后11天为5mg/kg/d)以建立心脏纤维化模型。随后给小鼠注射腺病毒-Prx-3(ad-Prx-3)以实现Prx-3的过表达。采用超声心动图评估心脏功能。分离小鼠心脏成纤维细胞,用转化生长因子β1(TGFβ1)刺激以诱导纤维化。细胞也用ad-Prx-3转染以实现Prx-3的过表达。

结果

超声心动图测量的直径和纤维化标志物表明,Prx-3可抑制ISO诱导的心脏功能障碍和纤维化。Prx-3过表达的成纤维细胞的激活、增殖和胶原蛋白转录减少。我们发现,Prx-3可降低NADPH氧化酶4(NOX4)的表达并降低P38水平。用P38抑制剂处理后,Prx-3过表达诱导的抗纤维化作用减弱。

结论

Prx-3可通过抑制NOX4-P38信号通路来预防ISO诱导的心脏纤维化。

https://cdn.ncbi.nlm.nih.gov/pmc/blobs/51e0/10331444/4736f430ed90/Cell-J-25-391-g01.jpg

文献AI研究员

20分钟写一篇综述,助力文献阅读效率提升50倍。

立即体验

用中文搜PubMed

大模型驱动的PubMed中文搜索引擎

马上搜索

文档翻译

学术文献翻译模型,支持多种主流文档格式。

立即体验