Suppr超能文献

双特异性杀伤细胞接合器增强 NK 细胞对白细胞介素-13 受体 α-2 阳性神经胶质瘤的活性。

Bi-Specific Killer Cell Engager Enhances NK Cell Activity against Interleukin-13 Receptor Alpha-2 Positive Gliomas.

机构信息

Department of Neurological Surgery, Northwestern University, Chicago, IL 60611, USA.

Rush Medical College, Rush University Medical Center, Chicago, IL 60612, USA.

出版信息

Cells. 2023 Jun 25;12(13):1716. doi: 10.3390/cells12131716.

Abstract

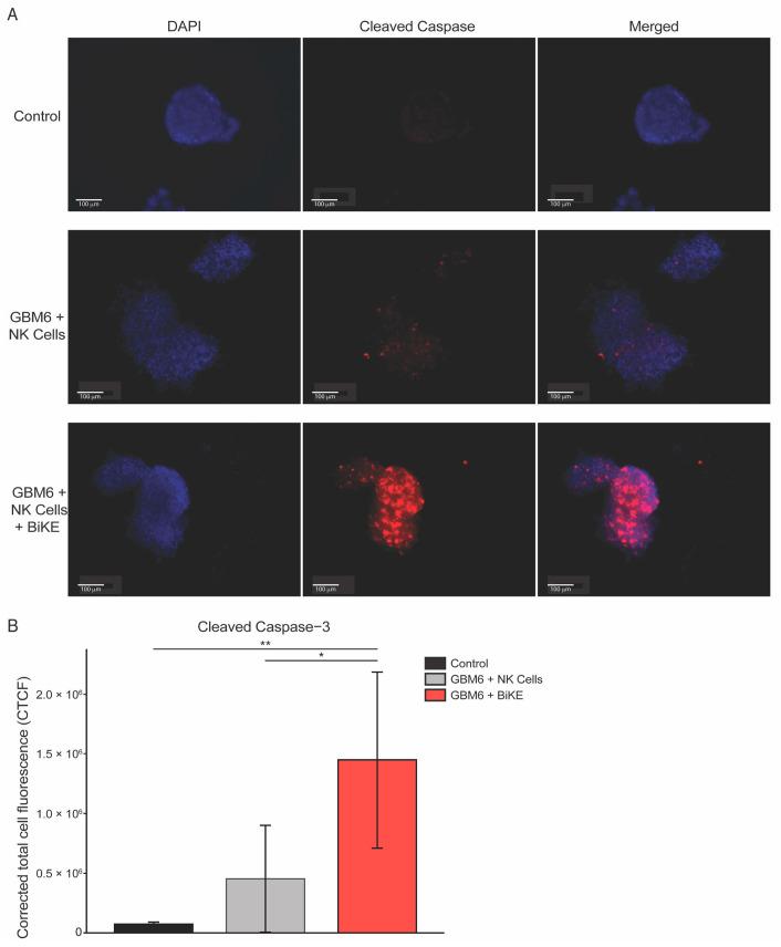
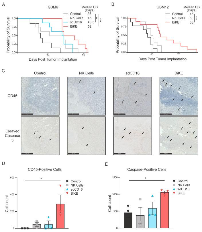
Glioblastoma (GBM) is a lethal brain tumor with limited therapeutic options. Bi-specific killer cell engagers (BiKEs) are novel immunotherapies designed to engage natural killer (NK) cells against cancer. We designed a BiKE molecule consisting of a single-domain CD16 antibody, an interleukin-15 linker, and a single-chain variable antibody against the glioma-associated antigen interleukin 13 receptor alpha 2 (IL13Rα2). Recombinant BiKE protein was expressed in HEK cells and purified. Flow cytometric analysis of co-cultures of peripheral blood-derived NK cells with GBM6 and GBM39 patient-derived xenograft lines revealed significantly increased activation of NK cells (CD25+CD69+) and increased glioma cell killing following BiKE treatment compared to controls (n = 4, < 0.01). Glioma cell killing was also confirmed via immunofluorescence staining for cleaved caspase-3 ( < 0.05). In vivo, intracranial delivery of NK cells with BiKE extended median survival in mice bearing GBM6 ( < 0.01) and GBM12 ( < 0.01) tumors compared to controls. Finally, histological analysis of brain tissues revealed a higher frequency of peritumoral NK cells in mice treated with BiKE than with NK cells alone ( < 0.05). In conclusion, we demonstrate that a BiKE generated in a mammalian expression system is functional in augmenting NK cell targeting of IL13Rα2-positive gliomas.

摘要

胶质母细胞瘤(GBM)是一种致命的脑肿瘤,治疗选择有限。双特异性杀伤细胞衔接器(BiKEs)是一种新型免疫疗法,旨在利用自然杀伤(NK)细胞靶向癌症。我们设计了一种由单域 CD16 抗体、白细胞介素 15 接头和针对胶质瘤相关抗原白细胞介素 13 受体 alpha 2(IL13Rα2)的单链可变抗体组成的 BiKE 分子。重组 BiKE 蛋白在 HEK 细胞中表达并纯化。将外周血来源的 NK 细胞与 GBM6 和 GBM39 患者来源的异种移植系共培养的流式细胞术分析显示,与对照组相比,BiKE 治疗后 NK 细胞(CD25+CD69+)的激活显著增加,并且对神经胶质瘤细胞的杀伤增加(n = 4,< 0.01)。通过免疫荧光染色检测到的 cleaved caspase-3 也证实了神经胶质瘤细胞的杀伤(< 0.05)。在体内,与对照组相比,携带 BiKE 的 NK 细胞颅内递送延长了携带 GBM6(< 0.01)和 GBM12(< 0.01)肿瘤的小鼠的中位生存期。最后,脑组织的组织学分析显示,与单独使用 NK 细胞相比,用 BiKE 治疗的小鼠中肿瘤周围的 NK 细胞频率更高(< 0.05)。总之,我们证明了在哺乳动物表达系统中产生的 BiKE 可增强 NK 细胞对 IL13Rα2 阳性神经胶质瘤的靶向作用。

https://cdn.ncbi.nlm.nih.gov/pmc/blobs/d587/10340194/a99eee6e7ee6/cells-12-01716-g001.jpg

文献AI研究员

20分钟写一篇综述,助力文献阅读效率提升50倍。

立即体验

用中文搜PubMed

大模型驱动的PubMed中文搜索引擎

马上搜索

文档翻译

学术文献翻译模型,支持多种主流文档格式。

立即体验