Suppr超能文献

居民食管微生物失调与 Barrett 食管患者的癌症风险相关,与 WCRF/AICR 生活方式建议的低依从性有关。

Resident Esophageal Microbiota Dysbiosis Correlates with Cancer Risk in Barrett's Esophagus Patients and Is Linked to Low Adherence to WCRF/AICR Lifestyle Recommendations.

机构信息

Department of Surgery, Oncology and Gastroenterology (DiSCOG), University of Padua, Via Giustiniani 2, 35128 Padua, Italy.

Gastroenterology Unit, Veneto Institute of Oncology IOV-IRCCS, Via Gattamelata 64, 35128 Padua, Italy.

出版信息

Nutrients. 2023 Jun 26;15(13):2885. doi: 10.3390/nu15132885.

Abstract

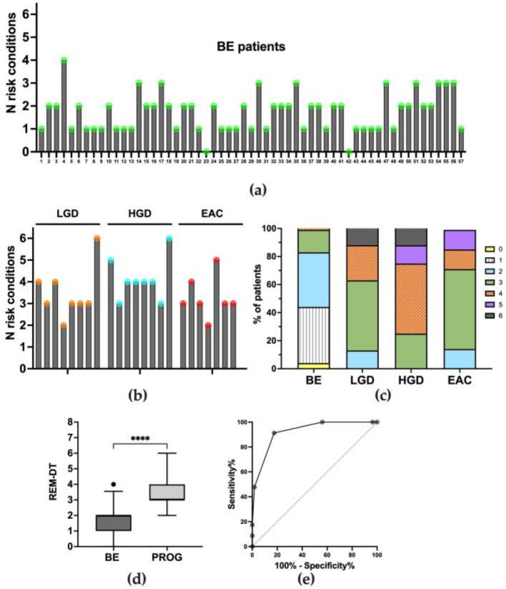
Esophageal adenocarcinoma (EAC) is the consequence of longstanding gastroesophageal reflux, which leads to inflammation and could cause Barrett's esophagus (BE), the main risk factor for EAC development. The 5 year survival rate of EAC is poor since the diagnosis occurs at the late stage of the disease. To improve patient management, a better comprehension of the mechanism undergoing the evolution through to adenocarcinoma is needed. Within this scenario, the resident microbiome investigation was studied. This study aimed to explore the esophageal microbial profile in patients affected by non-dysplastic BE, low- and high-grade dysplastic BE, and EAC to identify parameters characterizing cancer progression and to develop a score suitable for clinical practice to stratify cancer risk. The microbiota was investigated through the 16S rRNA gene sequencing of esophageal biopsies. The microbial composition was evaluated at each different taxonomic level along the disease progression. To further investigate bacteria potentially associated with cancer development, non-dysplastic and dysplastic/cancer patients were compared. The presence of the six significant microbial features with multivariate analysis was used to develop a multiparametric score (Resident Esophageal Microbial Dysbiosis Test) to predict the risk of progression toward EAC. Finally, the diagnostic ability of the test and its discrimination threshold for its ability to identify dysplastic/cancer patients were demonstrated. Since EAC has been related to obesity, the relationship between these microbial parameters and patients' diet/lifestyle habits was also investigated. Developing microbiome-based risk prediction models for esophageal adenocarcinoma onset could open new research avenues, demonstrating that the resident microbiome may be a valid cancer risk biomarker.

摘要

食管腺癌 (EAC) 是长期胃食管反流的结果,这会导致炎症,并可能导致 Barrett 食管 (BE),这是 EAC 发展的主要危险因素。EAC 的 5 年生存率较差,因为诊断发生在疾病的晚期。为了改善患者管理,需要更好地理解从炎症发展到腺癌的机制。在这种情况下,对常驻微生物组进行了研究。本研究旨在探索非异型增生 BE、低级别和高级别异型增生 BE 以及 EAC 患者的食管微生物特征,以确定可用于临床实践的特征参数,以分层癌症风险。通过对食管活检标本的 16S rRNA 基因测序来研究微生物组。在疾病进展的每个不同分类水平上评估微生物组成。为了进一步研究与癌症发展相关的细菌,比较了非异型增生和异型增生/癌症患者。使用多元分析确定存在六个显著微生物特征,以开发多参数评分(常驻食管微生物失调测试)来预测向 EAC 进展的风险。最后,证明了该测试的诊断能力及其区分阈值,以识别异型增生/癌症患者。由于 EAC 与肥胖有关,还研究了这些微生物参数与患者饮食/生活方式习惯之间的关系。开发基于微生物组的食管腺癌发病风险预测模型可能会开辟新的研究途径,证明常驻微生物组可能是一种有效的癌症风险生物标志物。

https://cdn.ncbi.nlm.nih.gov/pmc/blobs/a557/10343580/9e73c5517c42/nutrients-15-02885-g001.jpg

文献AI研究员

20分钟写一篇综述,助力文献阅读效率提升50倍。

立即体验

用中文搜PubMed

大模型驱动的PubMed中文搜索引擎

马上搜索

文档翻译

学术文献翻译模型,支持多种主流文档格式。

立即体验