Suppr超能文献

DYRK1A 激酶的剂量失衡通过增加未修复的 DNA 损伤和降低 laminB1 水平导致唐氏综合征的全身性早衰状态。

Dose imbalance of DYRK1A kinase causes systemic progeroid status in Down syndrome by increasing the un-repaired DNA damage and reducing LaminB1 levels.

机构信息

Faculty of Medicine and Dentistry, Blizard Institute, Queen Mary University of London, London, UK; The London Down Syndrome Consortium (LonDownS), London, UK.

Lee Kong Chian School of Medicine, Nanyang Technological University, Singapore.

出版信息

EBioMedicine. 2023 Aug;94:104692. doi: 10.1016/j.ebiom.2023.104692. Epub 2023 Jul 12.

Abstract

BACKGROUND

People with Down syndrome (DS) show clinical signs of accelerated ageing. Causative mechanisms remain unknown and hypotheses range from the (essentially untreatable) amplified-chromosomal-instability explanation, to potential actions of individual supernumerary chromosome-21 genes. The latter explanation could open a route to therapeutic amelioration if the specific over-acting genes could be identified and their action toned-down.

METHODS

Biological age was estimated through patterns of sugar molecules attached to plasma immunoglobulin-G (IgG-glycans, an established "biological-ageing-clock") in n = 246 individuals with DS from three European populations, clinically characterised for the presence of co-morbidities, and compared to n = 256 age-, sex- and demography-matched healthy controls. Isogenic human induced pluripotent stem cell (hiPSCs) models of full and partial trisomy-21 with CRISPR-Cas9 gene editing and two kinase inhibitors were studied prior and after differentiation to cerebral organoids.

FINDINGS

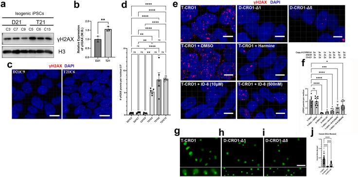
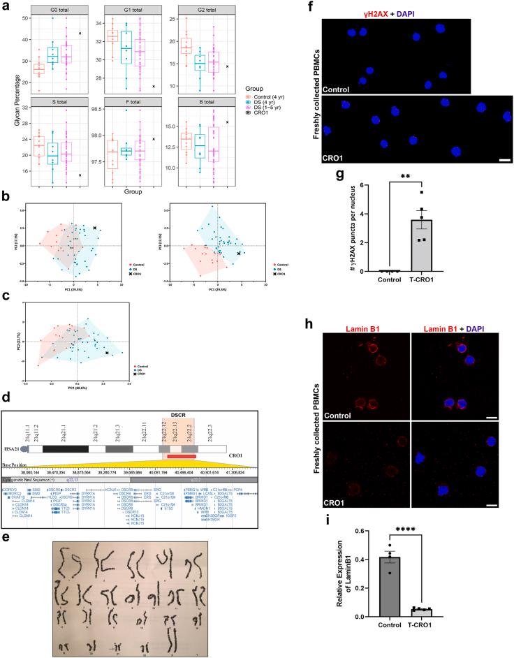
Biological age in adults with DS is (on average) 18.4-19.1 years older than in chronological-age-matched controls independent of co-morbidities, and this shift remains constant throughout lifespan. Changes are detectable from early childhood, and do not require a supernumerary chromosome, but are seen in segmental duplication of only 31 genes, along with increased DNA damage and decreased levels of LaminB1 in nucleated blood cells. We demonstrate that these cell-autonomous phenotypes can be gene-dose-modelled and pharmacologically corrected in hiPSCs and derived cerebral organoids. Using isogenic hiPSC models we show that chromosome-21 gene DYRK1A overdose is sufficient and necessary to cause excess unrepaired DNA damage.

INTERPRETATION

Explanation of hitherto observed accelerated ageing in DS as a developmental progeroid syndrome driven by DYRK1A overdose provides a target for early pharmacological preventative intervention strategies.

FUNDING

Main funding came from the "Research Cooperability" Program of the Croatian Science Foundation funded by the European Union from the European Social Fund under the Operational Programme Efficient Human Resources 2014-2020, Project PZS-2019-02-4277, and the Wellcome Trust Grants 098330/Z/12/Z and 217199/Z/19/Z (UK). All other funding is described in details in the "Acknowledgements".

摘要

背景

唐氏综合征(DS)患者表现出加速衰老的临床迹象。致病机制尚不清楚,假设范围从(基本上无法治疗的)染色体不稳定扩增解释,到 21 号染色体上个别额外染色体基因的潜在作用。如果能够确定具体的过度活跃基因,并降低其作用,那么后一种解释可能为治疗改善开辟一条途径。

方法

通过在来自三个欧洲人群的 246 名 DS 个体的血浆免疫球蛋白 G(IgG-聚糖)上附着的糖分子模式(一种已建立的“生物衰老时钟”)来估计生物年龄,对这些个体进行了临床特征描述,以确定是否存在合并症,并与 256 名年龄、性别和人口统计学匹配的健康对照进行了比较。使用 CRISPR-Cas9 基因编辑和两种激酶抑制剂对全三体和部分三体 21 型的同源诱导多能干细胞(hiPSC)模型进行了研究,并在分化为脑类器官之前和之后进行了研究。

发现

无论是否存在合并症,DS 成人的生物年龄(平均)比年龄匹配的对照组大 18.4-19.1 岁,并且这种变化在整个生命周期中保持不变。从幼儿期开始就可以检测到变化,并且不需要额外的染色体,但仅在 31 个基因的片段重复中可见,同时核血细胞中的 DNA 损伤增加,LaminB1 水平降低。我们证明,这些细胞自主性表型可以在 hiPSC 及其衍生的脑类器官中进行基因剂量建模和药物纠正。使用同源 hiPSC 模型,我们表明 21 号染色体基因 DYRK1A 过量足以且必需引起未修复的 DNA 损伤增加。

解释

将迄今为止观察到的 DS 加速衰老解释为 DYRK1A 过量驱动的发育性早熟综合征,为早期药物预防干预策略提供了一个目标。

资金

主要资金来自克罗地亚科学基金会的“研究合作”计划,该计划由欧盟通过 2014-2020 年运营计划“高效人力资源”从欧洲社会基金提供,项目编号为 PZS-2019-02-4277,以及威康信托基金 098330/Z/12/Z 和 217199/Z/19/Z(英国)。其他所有资金都在“致谢”中详细说明。

https://cdn.ncbi.nlm.nih.gov/pmc/blobs/16c4/10435767/87d94fd4efd6/gr1.jpg

文献AI研究员

20分钟写一篇综述,助力文献阅读效率提升50倍。

立即体验

用中文搜PubMed

大模型驱动的PubMed中文搜索引擎

马上搜索

文档翻译

学术文献翻译模型,支持多种主流文档格式。

立即体验