Suppr超能文献

接骨木提取物可改善与动脉粥样硬化相关的内皮功能障碍分子标志物。

Elderberry extract improves molecular markers of endothelial dysfunction linked to atherosclerosis.

作者信息

Festa Joseph, Hussain Aamir, Hackney Amon, Desai Unmesh, Sahota Tarsem S, Singh Harprit, Da Boit Mariasole

机构信息

Leicester School of Allied Health Sciences De Montfort University Leicester UK.

Leicester School of Pharmacy Faculty of Health and Life Sciences De Montfort University Leicester UK.

出版信息

Food Sci Nutr. 2023 May 10;11(7):4047-4059. doi: 10.1002/fsn3.3393. eCollection 2023 Jul.

Abstract

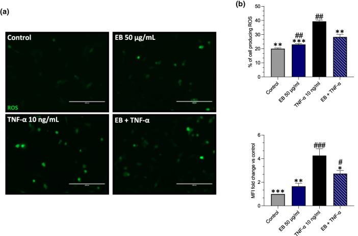
Endothelial dysfunction (ED), secondary to diminished nitric oxide (NO) production and oxidative stress, is an early subclinical marker of atherosclerosis. Reduced NO bioavailability enhances the adhesion of monocytes to endothelial cells and promotes atherosclerosis. Elderberry extract (EB) is known to contain high levels of anthocyanins which could exert vascular protective effects. Specifically, we investigated the functional capacity of EB on various markers of ED. Human umbilical vein endothelial cells (HUVEC) were pretreated with EB 50 μg/mL and stimulated with TNF-α 10 ng/mL. Cell viability, apoptosis, oxidative stress; eNOS, Akt, Nrf2, NOX-4, and NF-κB at the protein level were measured. A co-culture model was used to determine whether EB could prevent the adhesion of monocytes (THP-1) to HUVECs. Moreover, the expression of adhesion molecules and pro-inflammatory cytokines were also measured. It was demonstrated that EB prevented TNF-α induced apoptosis and reactive oxygen species production in HUVECs. Additionally, EB upregulated Akt and eNOS activity, and Nrf2 expression in response to TNF-α, whereas it decreased NOX-4 expression and NF-κB activity. EB prevented the adhesion of monocytes to HUVECs, as well as reduced IL-6 and MCP-1 levels, which was associated with inhibition of VCAM-1 expression. Our results demonstrate that EB upregulates key cellular markers of endothelial function and ameliorates markers of ED. EB could be used as a potential nutritional aid for preventing atherosclerosis progression.

摘要

内皮功能障碍(ED)是动脉粥样硬化的早期亚临床标志物,继发于一氧化氮(NO)生成减少和氧化应激。NO生物利用度降低会增强单核细胞与内皮细胞的黏附,并促进动脉粥样硬化。接骨木提取物(EB)已知含有高水平的花青素,可能具有血管保护作用。具体而言,我们研究了EB对ED各种标志物的功能作用。人脐静脉内皮细胞(HUVEC)用50μg/mL的EB预处理,并用10ng/mL的TNF-α刺激。测量细胞活力、凋亡、氧化应激;蛋白质水平的eNOS、Akt、Nrf2、NOX-4和NF-κB。使用共培养模型来确定EB是否可以防止单核细胞(THP-1)与HUVECs的黏附。此外,还测量了黏附分子和促炎细胞因子的表达。结果表明,EB可防止TNF-α诱导的HUVECs凋亡和活性氧生成。此外,EB上调了Akt和eNOS活性以及对TNF-α的反应中Nrf2的表达,而它降低了NOX-4表达和NF-κB活性。EB可防止单核细胞与HUVECs的黏附,并降低IL-6和MCP-1水平,这与抑制VCAM-1表达有关。我们的结果表明,EB上调了内皮功能的关键细胞标志物,并改善了ED标志物。EB可作为预防动脉粥样硬化进展的潜在营养辅助剂。

https://cdn.ncbi.nlm.nih.gov/pmc/blobs/730c/10345675/164fa9fd7a6d/FSN3-11-4047-g003.jpg

文献AI研究员

20分钟写一篇综述,助力文献阅读效率提升50倍。

立即体验

用中文搜PubMed

大模型驱动的PubMed中文搜索引擎

马上搜索

文档翻译

学术文献翻译模型,支持多种主流文档格式。

立即体验