Suppr超能文献

DNA 损伤修复相关长链非编码 RNA 标志物可预测胃癌的预后和免疫治疗反应。

The DNA damage repair-related lncRNAs signature predicts the prognosis and immunotherapy response in gastric cancer.

机构信息

Digestive Diseases Center, The Seventh Affiliated Hospital of Sun Yat-sen University, Shenzhen, China.

Guangdong Provincial Key Laboratory of Digestive Cancer Research, The Seventh Affiliated Hospital of Sun Yat-sen University, Shenzhen, Guangdong, China.

出版信息

Front Immunol. 2023 Jun 29;14:1117255. doi: 10.3389/fimmu.2023.1117255. eCollection 2023.

Abstract

BACKGROUND

Gastric cancer (GC) is one of the most prevalent cancers, and it has unsatisfactory overall treatment outcomes. DNA damage repair (DDR) is a complicated process for signal transduction that causes cancer. lncRNAs can influence the formation and incidence of cancers by influencing DDR-related mRNAs/miRNAs. A DDR-related lncRNA prognostic model is urgently needed to improve treatment strategies.

METHODS

The data of GC samples were obtained from The Cancer Genome Atlas (TCGA) and Gene Expression Omnibus (GEO) datasets. A total of 588 mRNAs involved in DDR were selected from MSigDB, 62 differentially expressed mRNAs from TCGA-STAD were obtained, and 137 lncRNAs were correlated with these mRNAs. Univariate Cox regression and least absolute shrinkage and selection operator (LASSO) regression analyses were used to develop a DDR-related lncRNA prognostic model. Based on the risk model, the differentially expressed gene signature A/B in the low-risk and high-risk groups of TCGA-STAD was identified for further validation.

RESULTS

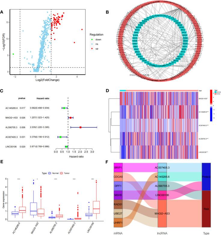
The prognosis model of 5 genes (AC145285.6, MAGI2-AS3, AL590705.3, AC007405.3, and LINC00106) was constructed and classified into two risk groups. We found that GC patients with a low-risk score had a better OS than those with a high-risk score. We found that the high-risk group tended to have higher TME scores. We also found that patients in the high-risk group had a higher proportion of resting CD4 T cells, monocytes, M2 macrophages, resting dendritic cells, and resting mast cells, whereas the low-risk subgroup had a greater abundance of activated CD4 T cells, follicular helper T cells, M0 macrophages, and M1 macrophages. We observed significant differences in the T-cell exclusion score, T-cell dysfunction, MSI, and TMB between the two risk groups. In addition, we found that patients treated with immunotherapy in the low-RS score group had a longer survival and a better prognosis than those in the high-RS score group.

CONCLUSION

The prognostic model has a significant role in the TME, clinicopathological characteristics, prognosis, MSI, and drug sensitivity. We also discovered that patients treated with immunotherapy in the low-RS score group had a better prognosis. This work provides a foundation for improving the prognosis and response to immunotherapy among patients with GC.

摘要

背景

胃癌(GC)是最常见的癌症之一,整体治疗效果不佳。DNA 损伤修复(DDR)是一种复杂的信号转导过程,会导致癌症。lncRNAs 可以通过影响 DDR 相关的 mRNAs/miRNAs 来影响癌症的形成和发生。因此,迫切需要建立一个 DDR 相关的 lncRNA 预后模型来改善治疗策略。

方法

从癌症基因组图谱(TCGA)和基因表达综合数据库(GEO)中获取 GC 样本数据。从 MSigDB 中选择了 588 个与 DDR 相关的 mRNAs,从 TCGA-STAD 中获得了 62 个差异表达的 mRNAs,并且与这些 mRNAs 相关的 137 个 lncRNAs。使用单变量 Cox 回归和最小绝对收缩和选择算子(LASSO)回归分析来建立 DDR 相关的 lncRNA 预后模型。基于风险模型,确定 TCGA-STAD 中低风险和高风险组之间差异表达的基因签名 A/B,用于进一步验证。

结果

构建了由 5 个基因(AC145285.6、MAGI2-AS3、AL590705.3、AC007405.3 和 LINC00106)组成的预后模型,并将其分为两个风险组。我们发现,低风险评分的 GC 患者的 OS 优于高风险评分的患者。我们发现,高风险组的 TME 评分较高。我们还发现,高风险组的患者具有更高比例的静止 CD4 T 细胞、单核细胞、M2 巨噬细胞、静止树突状细胞和静止肥大细胞,而低风险亚组具有更高比例的活化 CD4 T 细胞、滤泡辅助 T 细胞、M0 巨噬细胞和 M1 巨噬细胞。在两个风险组之间,我们观察到 T 细胞排斥评分、T 细胞功能障碍、MSI 和 TMB 之间存在显著差异。此外,我们发现低 RS 评分组接受免疫治疗的患者的生存和预后均优于高 RS 评分组。

结论

该预后模型在 TME、临床病理特征、预后、MSI 和药物敏感性方面具有重要作用。我们还发现,低 RS 评分组接受免疫治疗的患者的预后更好。这项工作为改善 GC 患者的预后和免疫治疗反应提供了基础。

https://cdn.ncbi.nlm.nih.gov/pmc/blobs/348c/10339815/85f77b99bab1/fimmu-14-1117255-g001.jpg

文献AI研究员

20分钟写一篇综述,助力文献阅读效率提升50倍。

立即体验

用中文搜PubMed

大模型驱动的PubMed中文搜索引擎

马上搜索

文档翻译

学术文献翻译模型,支持多种主流文档格式。

立即体验