Suppr超能文献

CERS6 衍生的神经酰胺通过抑制 PINK1 介导的糖尿病肾病中的细胞自噬加剧肾脏纤维化。

CERS6-derived ceramides aggravate kidney fibrosis by inhibiting PINK1-mediated mitophagy in diabetic kidney disease.

机构信息

Department of Endocrinology & Metabolism, Nanfang Hospital, Southern Medical University, Guangzhou, People's Republic of China.

Division of Orthopaedic Surgery, Department of Orthopaedics, Nanfang Hospital, Southern Medical University, Guangzhou, People's Republic of China.

出版信息

Am J Physiol Cell Physiol. 2023 Aug 1;325(2):C538-C549. doi: 10.1152/ajpcell.00144.2023. Epub 2023 Jul 17.

Abstract

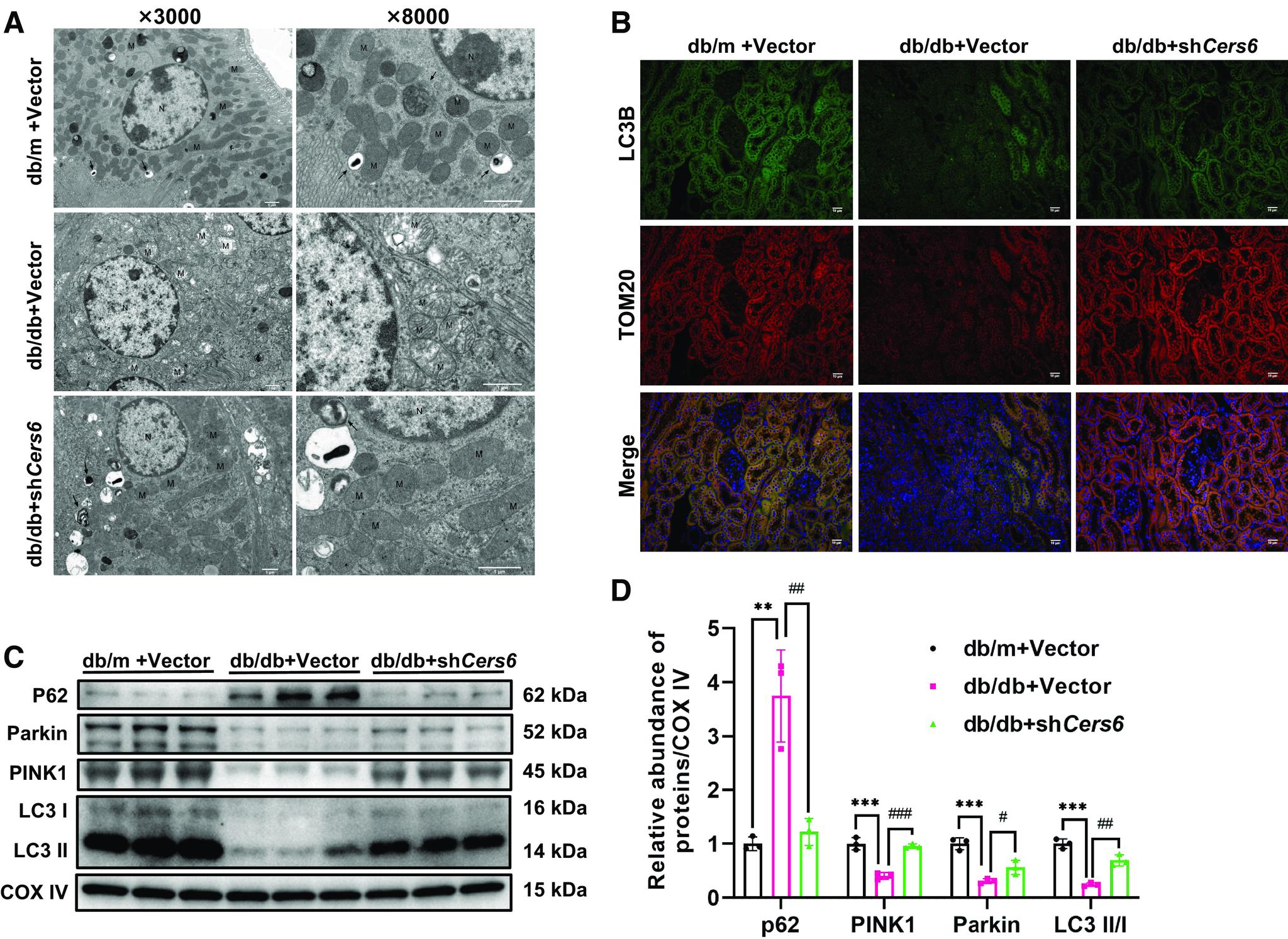
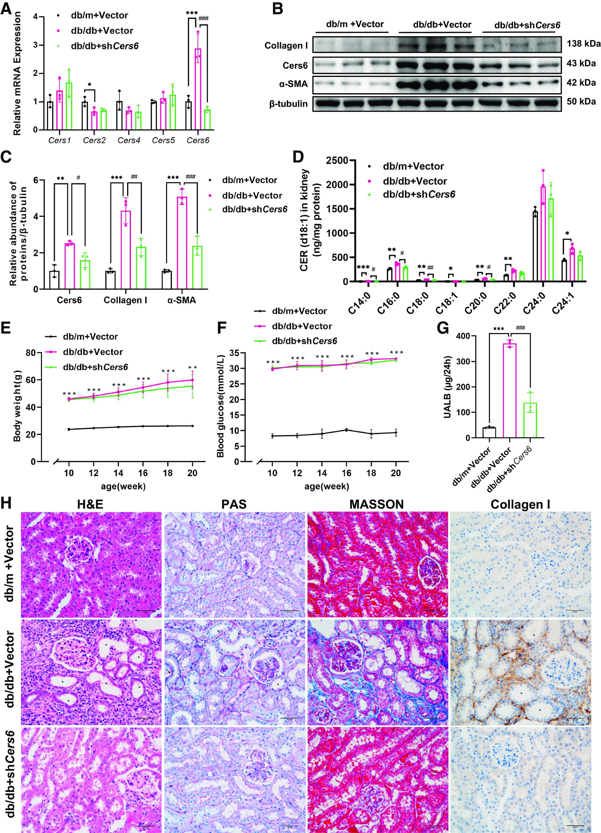
During diabetic kidney disease (DKD), ectopic ceramide (CER) accumulation in renal tubular epithelial cells (RTECs) is associated with interstitial fibrosis and albuminuria. As RTECs are primarily responsible for renal energy metabolism, their function is intimately linked to mitochondrial quality control. The role of CER synthesis in the progression of diabetic renal fibrosis has not been thoroughly investigated. In this study, we observed a significant upregulation of () expression in the renal cortex of db/db mice, coinciding with increased production of CER (d18:1/14:0) and CER (d18:1/16:0) by Cer6. Concurrently, the number of damaged mitochondria in RTECs rose. deficiency reduced the abnormal accumulation of CER (d18:1/14:0) and CER (d18:1/16:0) in the kidney cortex, restoring the PTEN-induced kinase 1 (PINK1)-mediated mitophagy in RTECs, and resulting in a decrease in damaged mitochondria and attenuation of interstitial fibrosis in DKD. Automated docking analysis suggested that both CER (d18:1/14:0) and CER (d18:1/16:0) could bind to the PINK1 protein. Furthermore, inhibiting expression in knockdown HK-2 cells diminished the therapeutic effect of deficiency on DKD. In summary, CERS6-derived CER (d18:1/14:0) and CER (d18:1/16:0) inhibit PINK1-regulated mitophagy by possibly binding to the PINK1 protein, thereby exacerbating the progression of renal interstitial fibrosis in DKD. This article addresses the roles of () and CERS6-derived ceramides in renal tubular epithelial cells of diabetic kidney disease (DKD) associated interstitial fibrosis. Results from knockdown of adjusted the ceramide pool in kidney cortex and markedly protected from diabetic-induced kidney fibrosis in vivo and in vitro. Mechanically, CERS6-derived ceramides might interact with PINK1 to inhibit PINK1/Parkin-mediated mitophagy and aggravate renal interstitial fibrosis in DKD.

摘要

在糖尿病肾病(DKD)中,肾脏管状上皮细胞(RTEC)中的异位神经酰胺(CER)积累与间质纤维化和白蛋白尿有关。由于 RTEC 主要负责肾脏的能量代谢,因此它们的功能与线粒体质量控制密切相关。CER 合成在糖尿病肾纤维化进展中的作用尚未得到充分研究。在这项研究中,我们观察到 db/db 小鼠肾皮质中 ()表达显著上调,同时 Cer6 产生的 CER(d18:1/14:0)和 CER(d18:1/16:0)增加。同时,RTEC 中受损线粒体的数量增加。 缺乏减少了肾脏皮质中 CER(d18:1/14:0)和 CER(d18:1/16:0)的异常积累,恢复了 RTEC 中 PTEN 诱导的激酶 1(PINK1)介导的线粒体自噬,从而减少了受损线粒体的数量,并减轻了 DKD 中的间质纤维化。自动对接分析表明,CER(d18:1/14:0)和 CER(d18:1/16:0)都可以与 PINK1 蛋白结合。此外,在 敲低的 HK-2 细胞中抑制 表达减弱了 缺乏对 DKD 的治疗作用。总之,CERS6 衍生的 CER(d18:1/14:0)和 CER(d18:1/16:0)通过可能与 PINK1 蛋白结合抑制 PINK1 调节的线粒体自噬,从而加剧 DKD 中肾脏间质纤维化的进展。本文探讨了 ()和 CERS6 衍生的神经酰胺在糖尿病肾病(DKD)相关肾小管上皮细胞中的作用。 敲低后的结果调整了肾脏皮质中的神经酰胺池,并在体内和体外显著防止了糖尿病引起的肾脏纤维化。从机制上讲,CERS6 衍生的神经酰胺可能与 PINK1 相互作用,抑制 PINK1/Parkin 介导的线粒体自噬,并加重 DKD 中的肾脏间质纤维化。

https://cdn.ncbi.nlm.nih.gov/pmc/blobs/a001/10511179/38e6dfd68224/c-00144-2023r01.jpg

文献AI研究员

20分钟写一篇综述,助力文献阅读效率提升50倍。

立即体验

用中文搜PubMed

大模型驱动的PubMed中文搜索引擎

马上搜索

文档翻译

学术文献翻译模型,支持多种主流文档格式。

立即体验