Suppr超能文献

单细胞转录组谱在早期糖尿病肾病微环境病理生理学中的作用。

Single-cell transcriptomic profiles in the pathophysiology within the microenvironment of early diabetic kidney disease.

机构信息

School of Medicine, College of Medicine, Kaohsiung Medical University, Kaohsiung, Taiwan.

Division of General Medicine, Kaohsiung Medical University Hospital, Kaohsiung Medical University, Kaohsiung, Taiwan.

出版信息

Cell Death Dis. 2023 Jul 17;14(7):442. doi: 10.1038/s41419-023-05947-1.

Abstract

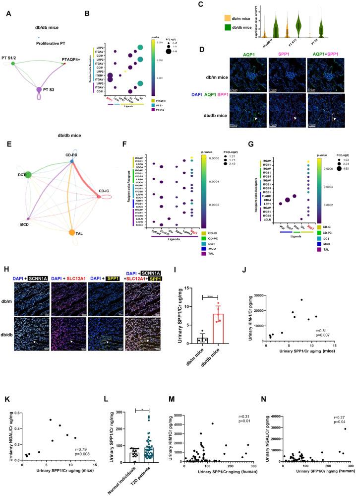
Diabetic kidney disease (DKD) is the leading cause of end-stage kidney disease, resulting in a huge socio-economic impact. Kidney is a highly complex organ and the pathogenesis underlying kidney organization involves complex cell-to-cell interaction within the heterogeneous kidney milieu. Advanced single-cell RNA sequencing (scRNA-seq) could reveal the complex architecture and interaction with the microenvironment in early DKD. We used scRNA-seq to investigate early changes in the kidney of db/m mice and db/db mice at the 14th week. Uniform Manifold Approximation and Projection were applied to classify cells into different clusters at a proper resolution. Weighted gene co-expression network analysis was used to identify the key molecules specifically expressed in kidney tubules. Information of cell-cell communication within the kidney was obtained using receptor-ligand pairing resources. In vitro model, human subjects, and co-detection by indexing staining were used to identify the pathophysiologic role of the hub genes in DKD. Among four distinct subsets of the proximal tubule (PT), lower percentages of proliferative PT and PT containing AQP4 expression (PT) in db/db mice induced impaired cell repair activity and dysfunction of renin-angiotensin system modulation in early DKD. We found that ferroptosis was involved in DKD progression, and ceruloplasmin acted as a central regulator of the induction of ferroptosis in PT. In addition, lower percentages of thick ascending limbs and collecting ducts with impaired metabolism function were also critical pathogenic features in the kidney of db/db mice. Secreted phosphoprotein 1 (SPP1) mediated pathogenic cross-talk in the tubular microenvironment, as validated by a correlation between urinary SPP1/Cr level and tubular injury. Finally, mesangial cell-derived semaphorin 3C (SEMA3C) further promoted endothelium-mesenchymal transition in glomerular endothelial cells through NRP1 and NRP2, and urinary SEMA3C/Cr level was positively correlated with glomerular injury. These data identified the hub genes involved in pathophysiologic changes within the microenvironment of early DKD.

摘要

糖尿病肾病(DKD)是导致终末期肾病的主要原因,造成了巨大的社会经济影响。肾脏是一个高度复杂的器官,其肾脏组织的发病机制涉及到异质肾脏环境中复杂的细胞间相互作用。先进的单细胞 RNA 测序(scRNA-seq)可以揭示早期 DKD 中肾脏的复杂结构和与微环境的相互作用。我们使用 scRNA-seq 研究了 14 周时 db/m 小鼠和 db/db 小鼠肾脏的早期变化。采用统一流形逼近和投影(Uniform Manifold Approximation and Projection)将细胞分类到适当分辨率的不同簇中。加权基因共表达网络分析用于鉴定在肾小管中特异性表达的关键分子。使用受体-配体配对资源获取肾脏内细胞间通讯信息。体外模型、人体和索引染色的共同检测用于鉴定 DKD 中枢纽基因的病理生理作用。在近端小管(PT)的四个不同亚群中,db/db 小鼠中增殖性 PT 和含有 AQP4 表达的 PT 的比例降低,导致早期 DKD 中细胞修复活性受损和肾素-血管紧张素系统调节功能障碍。我们发现铁死亡参与了 DKD 的进展,而铜蓝蛋白作为 PT 中铁死亡诱导的核心调节剂。此外,具有受损代谢功能的厚升支和集合管的比例降低也是 db/db 小鼠肾脏的重要致病特征。分泌型磷蛋白 1(SPP1)通过尿 SPP1/Cr 水平与肾小管损伤之间的相关性,在肾小管微环境中介导了致病的串扰。最后,系膜细胞衍生的信号素 3C(SEMA3C)通过 NRP1 和 NRP2 进一步促进肾小球内皮细胞的内皮-间充质转化,尿 SEMA3C/Cr 水平与肾小球损伤呈正相关。这些数据确定了参与早期 DKD 微环境中病理生理变化的枢纽基因。

https://cdn.ncbi.nlm.nih.gov/pmc/blobs/eb53/10352247/1adc7cadb541/41419_2023_5947_Fig1_HTML.jpg

文献AI研究员

20分钟写一篇综述,助力文献阅读效率提升50倍。

立即体验

用中文搜PubMed

大模型驱动的PubMed中文搜索引擎

马上搜索

文档翻译

学术文献翻译模型,支持多种主流文档格式。

立即体验