Suppr超能文献

南非和尼日利亚婴儿肠道微生物群纵向组成与破伤风疫苗反应的关系

Longitudinal gut microbiota composition of South African and Nigerian infants in relation to tetanus vaccine responses.

作者信息

Iwase Saori C, Jaspan Heather B, Happel Anna-Ursula, Holmes Susan P, Abimiku Alash'le, Osawe Sophia, Gray Clive M, Blackburn Jonathan M

机构信息

University of Cape Town.

Seattle Children's Hospital.

出版信息

Res Sq. 2023 Jul 3:rs.3.rs-3112263. doi: 10.21203/rs.3.rs-3112263/v1.

Abstract

INTRODUCTION

Infants who are exposed to HIV but uninfected (iHEU) have higher risk of infectious morbidity than infants who are HIV-unexposed and uninfected (iHUU), possibly due to altered immunity. As infant gut microbiota may influence immune development, we evaluated the effects of HIV exposure on infant gut microbiota and its association with tetanus toxoid (TT) vaccine responses.

METHODS

We evaluated gut microbiota by 16S rRNA gene sequencing in 278 South African and Nigerian infants during the first and at 15 weeks of life and measured antibodies against TT vaccine by enzyme-linked immunosorbent assay (ELISA) at matched time points.

RESULTS

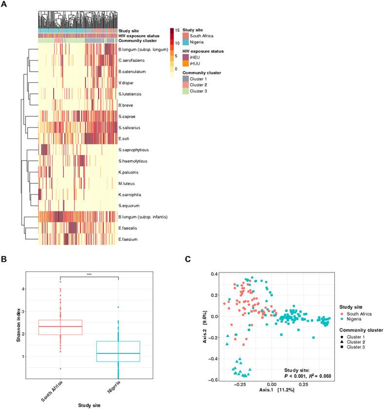
Infant gut microbiota and its succession were more strongly influenced by geographical location and age than by HIV exposure. Microbiota of Nigerian infants drastically changed over 15 weeks, becoming dominated by subspecies . This change was not observed among EBF South African infants. Lasso regression suggested that HIV exposure and gut microbiota were independently associated with TT vaccine responses at week 15, and that high passive antibody levels may mitigate these effects.

CONCLUSION

In two African cohorts, HIV exposure minimally altered the infant gut microbiota compared to age and country, but both specific gut microbes and HIV exposure independently predicted humoral vaccine responses.

摘要

引言

暴露于HIV但未感染的婴儿(iHEU)比未暴露于HIV且未感染的婴儿(iHUU)有更高的感染性发病风险,这可能是由于免疫功能改变所致。由于婴儿肠道微生物群可能影响免疫发育,我们评估了HIV暴露对婴儿肠道微生物群的影响及其与破伤风类毒素(TT)疫苗反应的关联。

方法

我们通过16S rRNA基因测序评估了278名南非和尼日利亚婴儿在出生后第1周和第15周时的肠道微生物群,并在相应时间点通过酶联免疫吸附测定(ELISA)检测了针对TT疫苗的抗体。

结果

婴儿肠道微生物群及其演替受地理位置和年龄的影响比受HIV暴露的影响更大。尼日利亚婴儿的微生物群在15周内发生了巨大变化,以亚种为主导。在纯母乳喂养的南非婴儿中未观察到这种变化。套索回归分析表明,HIV暴露和肠道微生物群在第15周时与TT疫苗反应独立相关,并且高被动抗体水平可能减轻这些影响。

结论

在两个非洲队列中,与年龄和国家相比,HIV暴露对婴儿肠道微生物群的影响最小,但特定的肠道微生物和HIV暴露均独立预测体液疫苗反应。

https://cdn.ncbi.nlm.nih.gov/pmc/blobs/b424/10350179/362b5ee2eb16/nihpp-rs3112263v1-f0001.jpg

文献AI研究员

20分钟写一篇综述,助力文献阅读效率提升50倍。

立即体验

用中文搜PubMed

大模型驱动的PubMed中文搜索引擎

马上搜索

文档翻译

学术文献翻译模型,支持多种主流文档格式。

立即体验