Suppr超能文献

肝转移中的免疫抑制微环境导致晚期非小细胞肺癌免疫治疗的器官特异性反应。

Immune suppressive microenvironment in liver metastases contributes to organ-specific response of immunotherapy in advanced non-small cell lung cancer.

机构信息

Guangdong Lung Cancer Institute, Guangdong Provincial People's Hospital (Guangdong Academy of Medical Sciences), Southern Medical University, Guangzhou, China.

School of Medicine, South China University of Technology, Guangzhou, China.

出版信息

J Immunother Cancer. 2023 Jul;11(7). doi: 10.1136/jitc-2023-007218.

Abstract

BACKGROUND

The liver is a frequent site of metastases and liver metastases (LM) correlate with diminished immunotherapy efficacy in non-small cell lung cancer (NSCLC). This study aimed to analyze whether tumor response to immunotherapy differs between pulmonary lesions (PL) and LM in NSCLC and to explore potential mechanisms through multiomics analysis.

METHODS

This observational longitudinal clinical cohort study included patients with NSCLC with LM receiving immunotherapy was conducted to evaluate organ-specific tumor response of PL and LM. We collected paired PL and LM tumor samples to analyze the organ-specific difference using whole-exome sequencing, RNA sequencing, and multiplex immunohistochemistry.

RESULTS

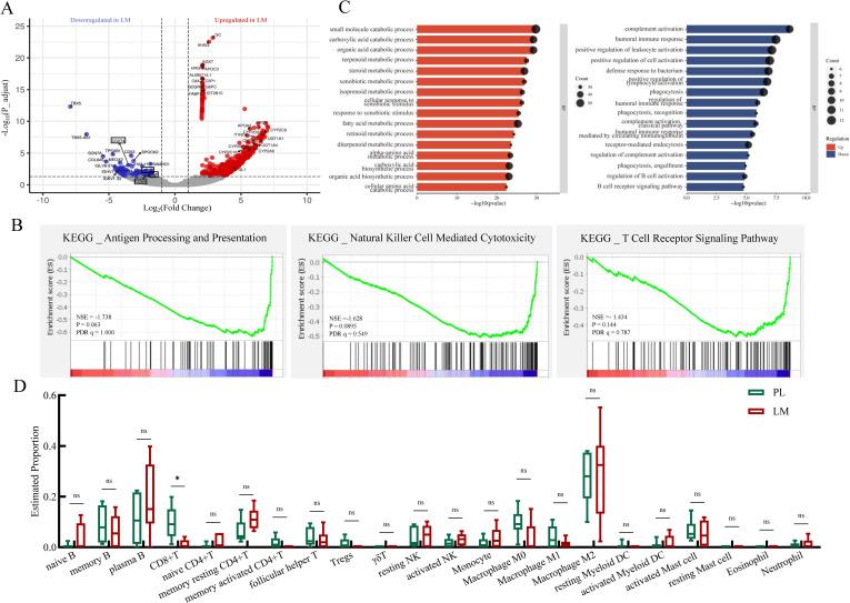
A total of 52 patients with NSCLC with LM were enrolled to evaluate the organ-specific response of immunotherapy. The objective response rate (21.1% vs 32.7%) and disease control rate of LM were lower than that of PL (67.3% vs 86.5%). One-third of patients showed mixed response, among whom 88.2% (15/17) presented with LM increasing, but PL decreasing, while the others had the opposite pattern (p=0.002). In another independent cohort, 27 pairs of matched PL and LM tumor samples from the same individuals, including six simultaneously collected pairs, were included in the translational part. Genomic landscapes profiling revealed similar somatic mutations, tumor mutational burden, and neoantigen number between PL and LM. Bulk-RNA sequencing showed immune activation-related genes including , , and were downregulated in LM. The antigen processing and presentation, natural killer (NK) cell-mediated cytotoxicity and T-cell receptor signaling pathway were enriched in PL compared with LM. Multiplex immunohistochemistry detected significantly lower fractions of CD8 cells (p=0.036) and CD56 cells (p=0.016) in LM compared with PL. Single-cell RNA sequencing also characterized lower effector CD8 T cells activation and NK cells cytotoxicity in LM.

CONCLUSIONS

Compared with PL, LM presents an inferior organ-specific tumor response to immunotherapy. PL and LM showed limited heterogeneity in the genomic landscape, while the LM tumor microenvironment displayed lower levels of immune activation and infiltration than PL, which might contribute to developing precise immunotherapy strategies for patients with NSCLC with LM.

摘要

背景

肝脏是转移的常见部位,肝转移(LM)与非小细胞肺癌(NSCLC)的免疫治疗疗效降低相关。本研究旨在分析 NSCLC 患者的肺病变(PL)和 LM 中免疫治疗的肿瘤反应是否存在差异,并通过多组学分析探索潜在的机制。

方法

本研究为观察性纵向临床队列研究,纳入了接受免疫治疗的 LM 的 NSCLC 患者,以评估 PL 和 LM 的器官特异性肿瘤反应。我们收集了配对的 PL 和 LM 肿瘤样本,通过全外显子组测序、RNA 测序和多重免疫组化分析来分析器官特异性差异。

结果

共纳入 52 例 LM 的 NSCLC 患者评估免疫治疗的器官特异性反应。LM 的客观缓解率(21.1%比 32.7%)和疾病控制率低于 PL(67.3%比 86.5%)。三分之一的患者表现出混合反应,其中 88.2%(15/17)表现为 LM 增加而 PL 减少,而其他患者则表现出相反的模式(p=0.002)。在另一个独立队列中,纳入了来自同一患者的 27 对匹配的 PL 和 LM 肿瘤样本,包括 6 对同时采集的样本。全基因组景观分析显示 PL 和 LM 之间存在相似的体细胞突变、肿瘤突变负荷和新抗原数量。 bulk-RNA 测序显示,免疫激活相关基因,包括 、 和 ,在 LM 中下调。与 LM 相比,PL 中抗原处理和呈递、自然杀伤(NK)细胞介导的细胞毒性和 T 细胞受体信号通路富集。多重免疫组化检测到 LM 中 CD8 细胞(p=0.036)和 CD56 细胞(p=0.016)的比例明显较低。单细胞 RNA 测序还描述了 LM 中效应 CD8 T 细胞激活和 NK 细胞细胞毒性较低。

结论

与 PL 相比,LM 对免疫治疗的器官特异性肿瘤反应较差。PL 和 LM 在基因组景观上表现出有限的异质性,而 LM 肿瘤微环境的免疫激活和浸润水平低于 PL,这可能有助于为 LM 的 NSCLC 患者制定精确的免疫治疗策略。

https://cdn.ncbi.nlm.nih.gov/pmc/blobs/4fa0/10357800/74797cc94787/jitc-2023-007218f01.jpg

文献AI研究员

20分钟写一篇综述,助力文献阅读效率提升50倍。

立即体验

用中文搜PubMed

大模型驱动的PubMed中文搜索引擎

马上搜索

文档翻译

学术文献翻译模型,支持多种主流文档格式。

立即体验