Suppr超能文献

优化后的 Nurr1 激动剂可在帕金森病模型中产生疾病修饰作用。

An optimized Nurr1 agonist provides disease-modifying effects in Parkinson's disease models.

机构信息

Department of Psychiatry, McLean Hospital, Harvard Medical School, Belmont, MA, 02478, USA.

Molecular Neurobiology Laboratory, Program in Neuroscience, McLean Hospital, Harvard Medical School, Belmont, MA, 02478, USA.

出版信息

Nat Commun. 2023 Jul 18;14(1):4283. doi: 10.1038/s41467-023-39970-9.

Abstract

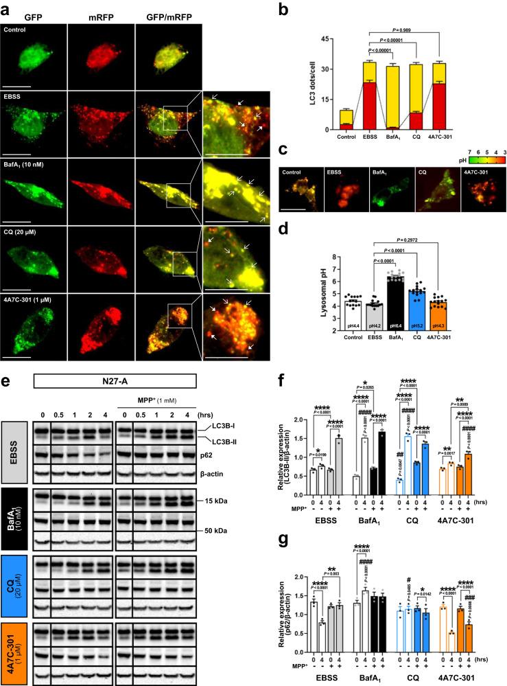
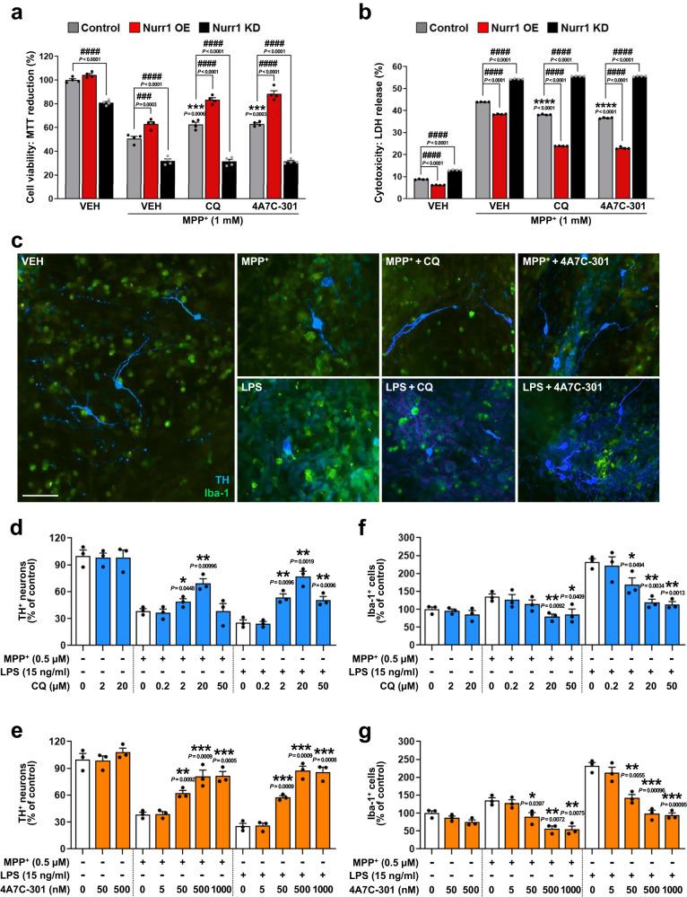
The nuclear receptor, Nurr1, is critical for both the development and maintenance of midbrain dopamine neurons, representing a promising molecular target for Parkinson's disease (PD). We previously identified three Nurr1 agonists (amodiaquine, chloroquine and glafenine) that share an identical chemical scaffold, 4-amino-7-chloroquinoline (4A7C), suggesting a structure-activity relationship. Herein we report a systematic medicinal chemistry search in which over 570 4A7C-derivatives were generated and characterized. Multiple compounds enhance Nurr1's transcriptional activity, leading to identification of an optimized, brain-penetrant agonist, 4A7C-301, that exhibits robust neuroprotective effects in vitro. In addition, 4A7C-301 protects midbrain dopamine neurons in the MPTP-induced male mouse model of PD and improves both motor and non-motor olfactory deficits without dyskinesia-like behaviors. Furthermore, 4A7C-301 significantly ameliorates neuropathological abnormalities and improves motor and olfactory dysfunctions in AAV2-mediated α-synuclein-overexpressing male mouse models. These disease-modifying properties of 4A7C-301 may warrant clinical evaluation of this or analogous compounds for the treatment of patients with PD.

摘要

核受体 Nurr1 对于中脑多巴胺神经元的发育和维持至关重要,是帕金森病(PD)有希望的分子治疗靶点。我们之前发现了三种 Nurr1 激动剂(氨苯砜、氯喹和加非宁),它们具有相同的化学结构骨架 4-氨基-7-氯喹啉(4A7C),提示存在构效关系。在此,我们报告了一项系统的药物化学研究,其中生成并表征了超过 570 种 4A7C 衍生物。多种化合物增强了 Nurr1 的转录活性,从而鉴定出一种优化的、可穿透血脑屏障的激动剂 4A7C-301,它在体外具有强大的神经保护作用。此外,4A7C-301 可保护 MPTP 诱导的雄性 PD 小鼠模型中的中脑多巴胺神经元,并改善运动和非运动嗅觉缺陷而无运动障碍样行为。此外,4A7C-301 可显著改善 AAV2 介导的α-突触核蛋白过表达雄性小鼠模型中的神经病理学异常,并改善运动和嗅觉功能障碍。4A7C-301 的这些疾病修饰特性可能需要对该化合物或类似化合物进行临床评估,以治疗 PD 患者。

https://cdn.ncbi.nlm.nih.gov/pmc/blobs/e35f/10354055/92e28822d918/41467_2023_39970_Fig1_HTML.jpg

文献AI研究员

20分钟写一篇综述,助力文献阅读效率提升50倍。

立即体验

用中文搜PubMed

大模型驱动的PubMed中文搜索引擎

马上搜索

文档翻译

学术文献翻译模型,支持多种主流文档格式。

立即体验