Suppr超能文献

帕金森病MPTP小鼠模型自发行为中的细微行为改变。

Subtle behavioral alterations in the spontaneous behaviors of MPTP mouse model of Parkinson's disease.

作者信息

Zhong Hao, Lu Kangrong, Wang Liping, Wang Wanshan, Wei Pengfei, Liu Xuemei

机构信息

Department of Laboratory Animal Center, Southern Medical University, Guangzhou, Guangdong, 510515, China.

CAS Key Laboratory of Brain Connectome and Manipulation, Shenzhen-Hong Kong Institute of Brain Science, Shenzhen Institute of Advanced Technology, Chinese Academy of Sciences, Shenzhen, Guangdong, 518055, China.

出版信息

Transl Psychiatry. 2025 Apr 3;15(1):119. doi: 10.1038/s41398-025-03312-8.

Abstract

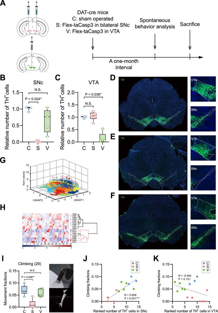
Midbrain dopamine (DA) neurons are essential for regulating movement, emotion, and reward, with their dysfunction closely linked to Parkinson's disease (PD). While DA neurons in the substantia nigra pars compacta (SNc) and ventral tegmental area (VTA) have known overlapping roles in behaviors such as depression and reward, their distinct contributions to subtle spontaneous behaviors remain insufficiently understood. In this study, we utilized a 3D behavioral analysis platform powered by machine learning to explore motor and nuanced behavioral changes in a subacute MPTP mouse model of PD. This investigative approach was combined with cell-type-specific genetic ablation of DA neurons in both the SNc and VTA. Our findings highlight significant deficits in rearing, walking, and hunching behaviors correlated with the loss of SNc DA neurons, but not VTA DA neurons, alongside increased overall movement, reduced movement precision, and pronounced right-sided lateralization. These subtle features, particularly rearing deficits and lateralization, emerge as critical behavioral biomarkers of SNc DA neuron loss, thereby enhancing the translational relevance of PD models.

摘要

中脑多巴胺(DA)神经元对于调节运动、情绪和奖赏至关重要,其功能障碍与帕金森病(PD)密切相关。虽然黑质致密部(SNc)和腹侧被盖区(VTA)中的DA神经元在诸如抑郁和奖赏等行为中具有已知的重叠作用,但它们对细微自发行为的独特贡献仍未得到充分了解。在本研究中,我们利用一个由机器学习驱动的3D行为分析平台,来探索PD亚急性MPTP小鼠模型中的运动和细微行为变化。这种研究方法与SNc和VTA中DA神经元的细胞类型特异性基因消融相结合。我们的研究结果突出表明,与SNc DA神经元而非VTA DA神经元的丧失相关的竖毛、行走和弓背行为存在显著缺陷,同时整体运动增加、运动精度降低以及明显的右侧偏侧化。这些细微特征,尤其是竖毛缺陷和偏侧化,成为SNc DA神经元丧失的关键行为生物标志物,从而增强了PD模型的转化相关性。

https://cdn.ncbi.nlm.nih.gov/pmc/blobs/7ed2/11965462/052287cb72c9/41398_2025_3312_Fig1_HTML.jpg

文献AI研究员

20分钟写一篇综述,助力文献阅读效率提升50倍。

立即体验

用中文搜PubMed

大模型驱动的PubMed中文搜索引擎

马上搜索

文档翻译

学术文献翻译模型,支持多种主流文档格式。

立即体验