Suppr超能文献

钙库操纵性钙内流的调节由 IP 受体介导,而与它们释放 Ca 的能力无关。

Regulation of store-operated Ca entry by IP receptors independent of their ability to release Ca.

机构信息

National Centre for Biological Sciences, Tata Institute of Fundamental Research, Bangalore, India.

SASTRA University, Thanjavur, India.

出版信息

Elife. 2023 Jul 19;12:e80447. doi: 10.7554/eLife.80447.

Abstract

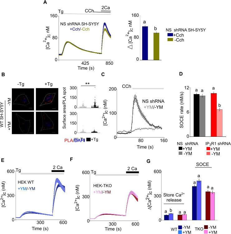
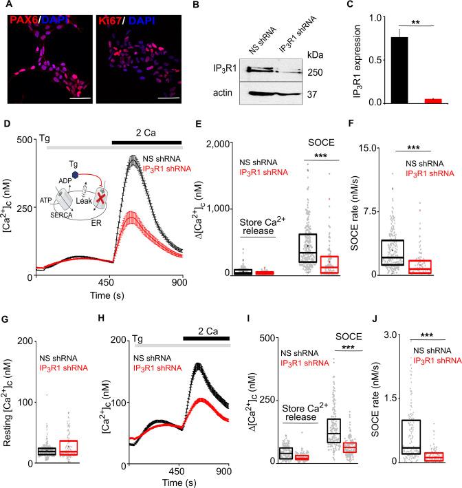
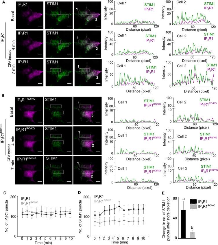
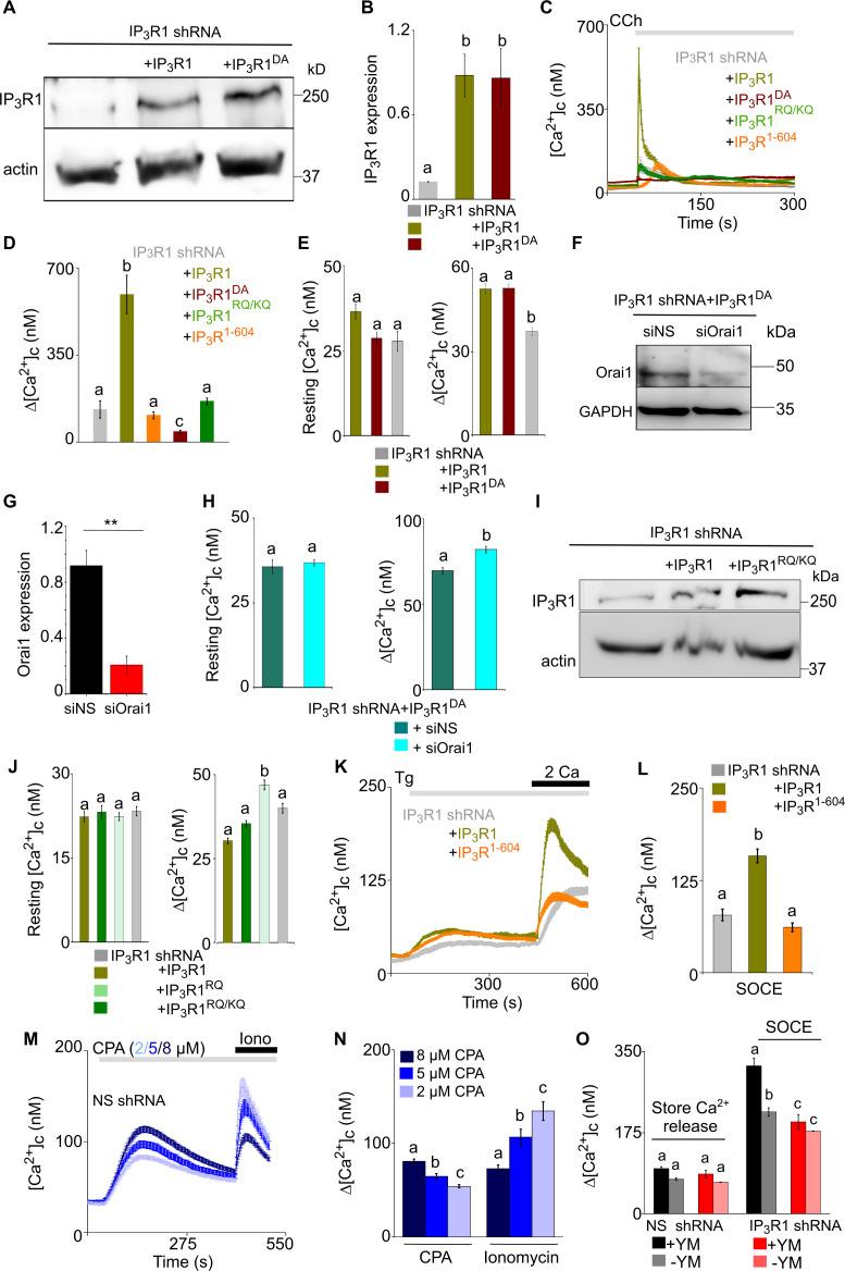
Loss of endoplasmic reticular (ER) Ca activates store-operated Ca entry (SOCE) by causing the ER localized Ca sensor STIM to unfurl domains that activate Orai channels in the plasma membrane at membrane contact sites (MCS). Here, we demonstrate a novel mechanism by which the inositol 1,4,5 trisphosphate receptor (IPR), an ER-localized IP-gated Ca channel, regulates neuronal SOCE. In human neurons, SOCE evoked by pharmacological depletion of ER-Ca is attenuated by loss of IPRs, and restored by expression of IPRs even when they cannot release Ca, but only if the IPRs can bind IP. Imaging studies demonstrate that IPRs enhance association of STIM1 with Orai1 in neuronal cells with empty stores; this requires an IP-binding site, but not a pore. Convergent regulation by IPRs, may tune neuronal SOCE to respond selectively to receptors that generate IP.

摘要

内质网(ER)钙的丧失通过引起 ER 局部钙传感器 STIM 展开结构域来激活储存操作的钙进入(SOCE),从而激活质膜上的 Orai 通道在膜接触位点(MCS)处。在这里,我们展示了一种新的机制,即肌醇 1,4,5 三磷酸受体(IPR),一种 ER 定位的 IP 门控钙通道,调节神经元 SOCE。在人类神经元中,通过药理学耗尽 ER-Ca 引起的 SOCE 被 IPR 的丧失减弱,并且通过表达 IPR 甚至当它们不能释放 Ca 时也可以恢复,但是只有当 IPR 能够结合 IP 时才可以。成像研究表明,IPRs 增强了在空储存器的神经元细胞中 STIM1 与 Orai1 的结合;这需要一个 IP 结合位点,但不是一个孔。由 IPR 进行的趋同调节,可能会调节神经元 SOCE 以选择性地响应生成 IP 的受体。

https://cdn.ncbi.nlm.nih.gov/pmc/blobs/f811/10406432/7f2f8c1d00e1/elife-80447-fig1.jpg

文献AI研究员

20分钟写一篇综述,助力文献阅读效率提升50倍。

立即体验

用中文搜PubMed

大模型驱动的PubMed中文搜索引擎

马上搜索

文档翻译

学术文献翻译模型,支持多种主流文档格式。

立即体验