Suppr超能文献

低 Pi 应激诱导肿瘤相关巨噬细胞发生不可逆再极化,从而抑制肝癌进展。

Irreversible repolarization of tumour-associated macrophages by low-Pi stress inhibits the progression of hepatocellular carcinoma.

机构信息

Jiangxi Provincial Key Laboratory of Preventive Medicine, School of Public Health, Nanchang University, Nanchang, China.

Institute for Advanced Study, Nanchang University, Nanchang, China.

出版信息

J Cell Mol Med. 2023 Oct;27(19):2906-2921. doi: 10.1111/jcmm.17861. Epub 2023 Jul 20.

Abstract

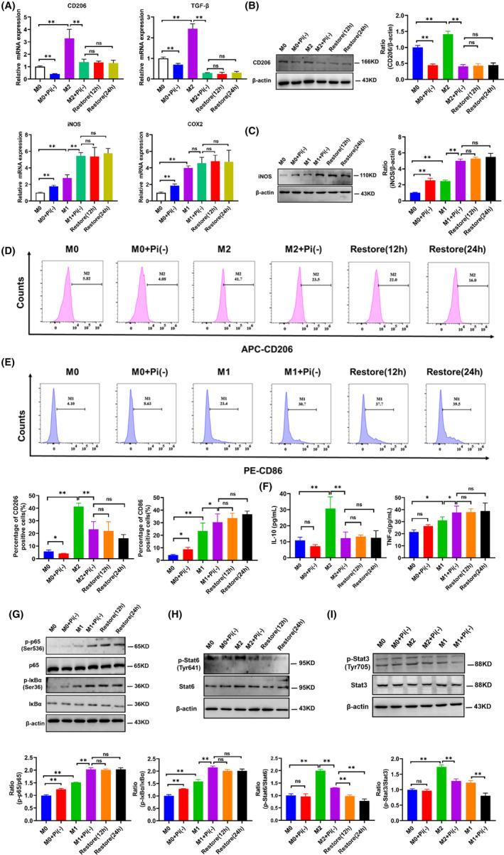
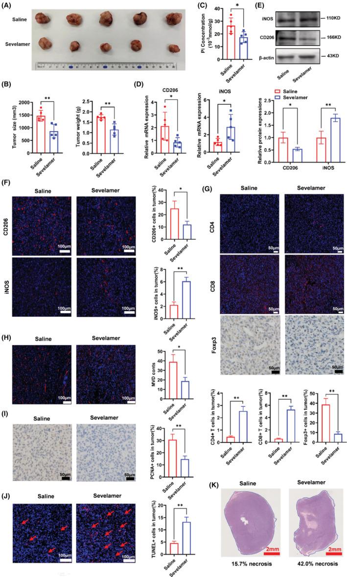
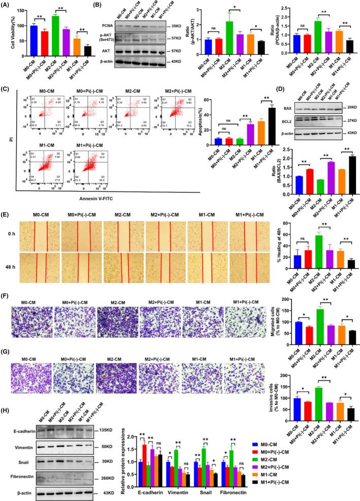
Numerous studies have shown the positive correlation between high levels of Pi and tumour progression. A critical goal of macrophage-based cancer therapeutics is to reduce anti-inflammatory macrophages (M2) and increase proinflammatory antitumour macrophages (M1). This study aimed to investigate the relationship between macrophage polarization and low-Pi stress. First, the spatial populations of M2 and M1 macrophages in 22 HCC patient specimens were quantified and correlated with the local Pi concentration. The levels of M2 and M1 macrophage markers expressed in the peritumour area were higher than the intratumour levels, and the expression of M2 markers was positively correlated with Pi concentration. Next, monocytes differentiated from THP-1 cells were polarized against different Pi concentrations to investigate the activation or silencing of the expression of p65, IκB-α and STAT3 as well as their phosphorylation. Results showed that low-Pi stress irreversibly repolarizes tumour-associated macrophages (TAMs) towards the M1 phenotype by silencing stat6 and activating p65. Moreover, HepG-2 and SMCC-7721 cells were cultured in conditioned medium to investigate the innate anticancer immune effects on tumour progression. Both cancer cell lines showed reduced proliferation, migration and invasion, as epithelial-mesenchymal transition (EMT) was inactivated. In vivo therapeutic effect on the innate and adaptive immune processes was validated in a subcutaneous liver cancer model by the intratumoural injection of sevelamer. Tumour growth was significantly inhibited by the partial deprivation of intratumoural Pi as the tumour microenvironment under low-Pi stress is more immunostimulatory. The anticancer immune response, activated by low-Pi stress, suggests a new macrophage-based immunotherapeutic modality.

摘要

大量研究表明,高水平的 Pi 与肿瘤进展呈正相关。基于巨噬细胞的癌症治疗的一个关键目标是减少抗炎性巨噬细胞(M2)并增加促炎性抗肿瘤巨噬细胞(M1)。本研究旨在探讨巨噬细胞极化与低 Pi 应激之间的关系。首先,定量分析了 22 例 HCC 患者标本中 M2 和 M1 巨噬细胞的空间分布,并将其与局部 Pi 浓度相关联。肿瘤周围区域中 M2 和 M1 巨噬细胞标志物的表达水平高于肿瘤内水平,并且 M2 标志物的表达与 Pi 浓度呈正相关。接下来,从 THP-1 细胞分化的单核细胞在不同 Pi 浓度下极化,以研究 p65、IκB-α 和 STAT3 的表达及其磷酸化的激活或沉默。结果表明,低 Pi 应激通过沉默 stat6 并激活 p65,不可逆地将肿瘤相关巨噬细胞(TAMs)重新极化为 M1 表型。此外,将 HepG-2 和 SMCC-7721 细胞在条件培养基中培养,以研究对肿瘤进展的先天抗癌免疫作用。两条癌细胞系的增殖、迁移和侵袭均减少,上皮-间充质转化(EMT)失活。通过在肿瘤内注射司维拉姆,在皮下肝癌模型中验证了对先天和适应性免疫过程的治疗效果。由于低 Pi 应激下的肿瘤微环境更具免疫刺激性,因此肿瘤内 Pi 的部分剥夺显著抑制了肿瘤生长。由低 Pi 应激激活的抗癌免疫反应提示了一种新的基于巨噬细胞的免疫治疗模式。

https://cdn.ncbi.nlm.nih.gov/pmc/blobs/dba2/10538272/87b2a13373b6/JCMM-27-2906-g004.jpg

文献AI研究员

20分钟写一篇综述,助力文献阅读效率提升50倍。

立即体验

用中文搜PubMed

大模型驱动的PubMed中文搜索引擎

马上搜索

文档翻译

学术文献翻译模型,支持多种主流文档格式。

立即体验