Suppr超能文献

β,β-二甲基丙烯酰基紫草素,一种天然萘醌,通过调节肿瘤相关巨噬细胞抑制肝癌细胞的生长。

β,β-Dimethylacrylalkannin, a Natural Naphthoquinone, Inhibits the Growth of Hepatocellular Carcinoma Cells by Modulating Tumor-Associated Macrophages.

机构信息

Chongqing Academy of Chinese Materia Medica, Chongqing 400065, China.

Sichuan-Chongqing Joint Key Laboratory of Innovation of New Drugs of Traditional Chinese Medicine, Chongqing 400065, China.

出版信息

Molecules. 2024 Aug 20;29(16):3919. doi: 10.3390/molecules29163919.

Abstract

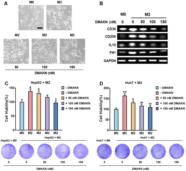
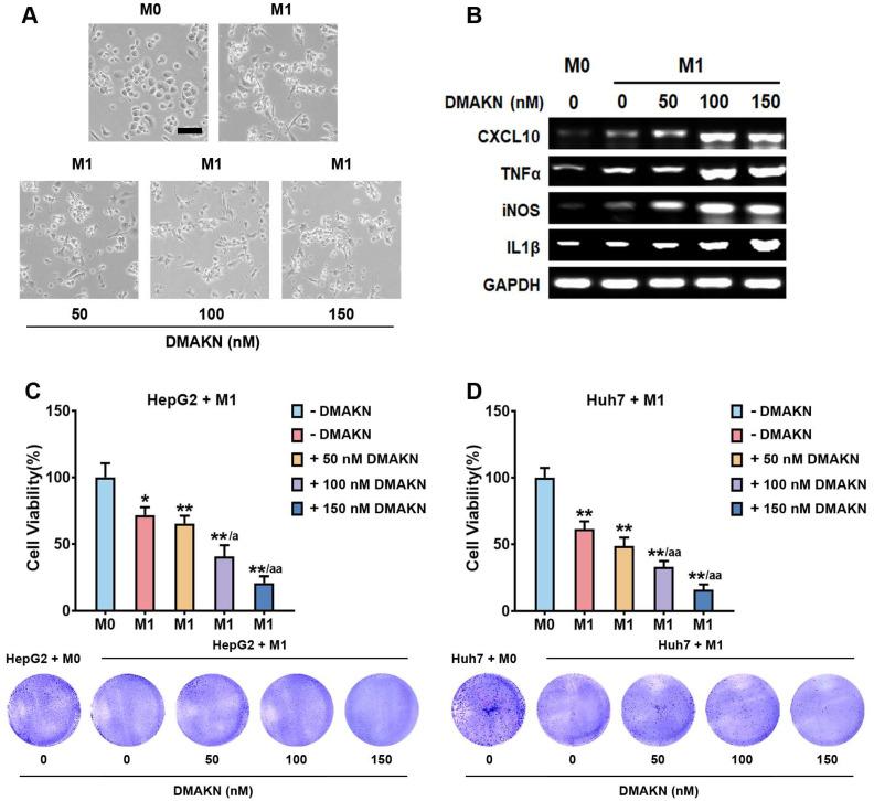
Tumor-associated macrophages (TAMs) are pivotal in the tumor microenvironment (TME) of hepatocellular carcinoma (HCC), influencing various stages from initiation to metastasis. Understanding the role of TAMs in HCC is crucial for developing novel therapeutic strategies. Macrophages exhibit plasticity, resulting in M1 and M2 phenotypes, with M1 macrophages displaying antitumor properties and M2 macrophages promoting tumor progression. Targeting TAMs to alter their polarization could offer new avenues for HCC treatment. β,β-dimethylacrylalkannin (DMAKN), a natural naphthoquinone, has gained attention for its antitumor properties. However, its impact on TAMs modulation remains unclear. This study investigates DMAKN's modulation of TAMs and its anti-HCC activity. Using an in vitro model with THP-1 cells, we induced M1 macrophages with LPS/IFN-γ and M2 macrophages with IL-4/IL-13, confirming polarization with specific markers. Co-culturing these macrophages with HCC cells showed that M1 cells inhibited HCC growth, while M2 cells promoted it. Screening for non-toxic DMAKN concentrations revealed its ability to induce M1 polarization and enhance LPS/IFN-γ-induced M1 macrophages, both showing anti-HCC effects. Conversely, DMAKN suppressed IL-4/IL-13-induced M2 polarization, inhibiting M2 macrophages' promotion of HCC cell viability. In summary, DMAKN induces and enhances M1 polarization while inhibiting M2 polarization of macrophages, thereby inhibiting HCC cell growth. These findings suggest that DMAKN has the potential to regulate TAMs in HCC, offering promise for future therapeutic development.

摘要

肿瘤相关巨噬细胞(TAMs)在肝癌(HCC)的肿瘤微环境(TME)中起着关键作用,影响从起始到转移的各个阶段。了解 TAMs 在 HCC 中的作用对于开发新的治疗策略至关重要。巨噬细胞表现出可塑性,导致 M1 和 M2 表型,其中 M1 巨噬细胞具有抗肿瘤特性,而 M2 巨噬细胞促进肿瘤进展。靶向 TAMs 改变其极化状态可能为 HCC 治疗提供新途径。β,β-二甲基丙烯酰基阿卡宁(DMAKN)是一种天然萘醌,因其抗肿瘤特性而受到关注。然而,其对 TAMs 调节的影响尚不清楚。本研究探讨了 DMAKN 对 TAMs 的调节作用及其抗 HCC 活性。我们使用 THP-1 细胞的体外模型,用 LPS/IFN-γ诱导 M1 巨噬细胞,用 IL-4/IL-13 诱导 M2 巨噬细胞,并通过特异性标志物确认极化。将这些巨噬细胞与 HCC 细胞共培养表明,M1 细胞抑制 HCC 生长,而 M2 细胞促进其生长。筛选无毒的 DMAKN 浓度显示其诱导 M1 极化和增强 LPS/IFN-γ诱导的 M1 巨噬细胞的能力,两者均表现出抗 HCC 作用。相反,DMAKN 抑制 IL-4/IL-13 诱导的 M2 极化,抑制 M2 巨噬细胞促进 HCC 细胞活力。总之,DMAKN 诱导并增强巨噬细胞的 M1 极化,同时抑制 M2 极化,从而抑制 HCC 细胞生长。这些发现表明,DMAKN 有可能调节 HCC 中的 TAMs,为未来的治疗开发提供了潜力。

https://cdn.ncbi.nlm.nih.gov/pmc/blobs/624a/11357245/093b6c70c284/molecules-29-03919-g001.jpg

文献AI研究员

20分钟写一篇综述,助力文献阅读效率提升50倍。

立即体验

用中文搜PubMed

大模型驱动的PubMed中文搜索引擎

马上搜索

文档翻译

学术文献翻译模型,支持多种主流文档格式。

立即体验