Suppr超能文献

醛脱氢酶2作为头颈部鳞状细胞癌中与免疫细胞浸润和化疗疗效相关的预后标志物的分析

Analysis of Aldehyde Dehydrogenase 2 as a Prognostic Marker Associated with Immune Cell infiltration and Chemotherapy Efficacy in Head and Neck Squamous Cell Carcinoma.

作者信息

Lin Yu-Hsuan, Yang Yi-Fang, Liao Jia-Bin, Chang Ting-Shou, Janesha Uyanahewa Gamage Shashini, Shiue Yow-Ling

机构信息

Institute of Biomedical Sciences, National Sun Yat-Sen University, Kaohsiung 804, Taiwan.

Department of Otolaryngology, Head and Neck Surgery, Kaohsiung Veterans General Hospital, Kaohsiung 813, Taiwan.

出版信息

J Cancer. 2023 Jun 12;14(10):1689-1706. doi: 10.7150/jca.85098. eCollection 2023.

Abstract

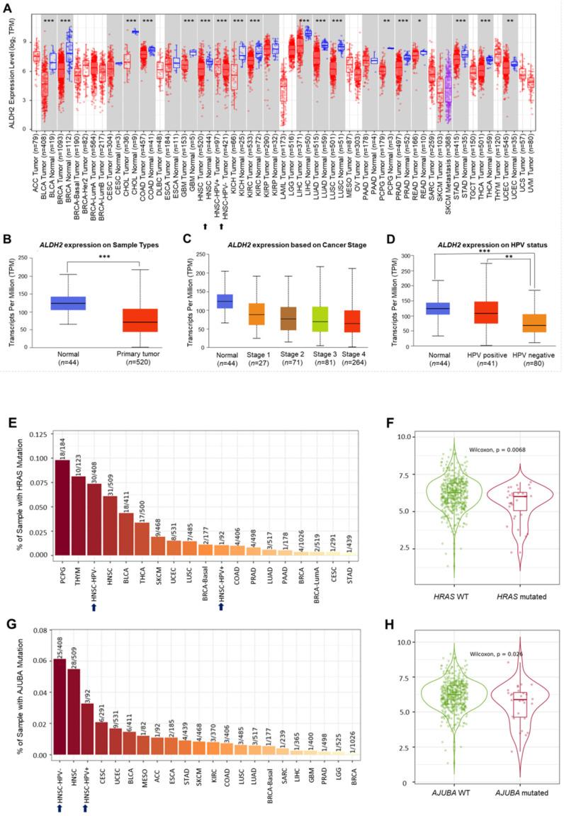
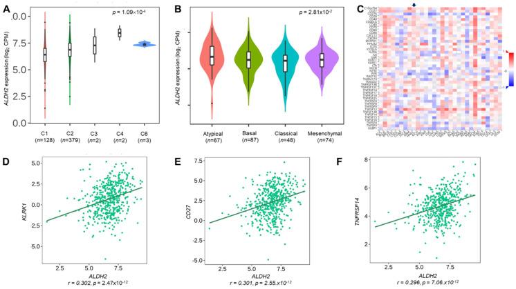
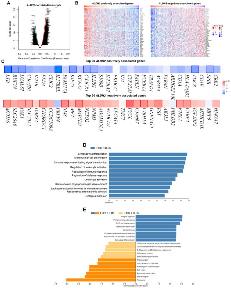
Previous investigations have demonstrated the role of () levels in the cancer initiation and progression, prognosis, and treatment response in kinds of malignancies. However, its significance in the head and neck squamous cell carcinoma (HNSC) by different human papillomavirus (HPV) statuses remains unclear. We conducted an in-depth analysis of in HNSC using various bioinformatics tools, investigating its expression, alteration, differential levels, prognostic significance, molecular interactions, immune characteristics, and conducting experimental validation through immunohistochemistry (IHC) arrays and Western blot to compare expression levels between tumor and normal tissues, analyze the associations with clinicopathological features, and investigate its responses to chemotherapies. levels are downregulated in HNSC tissues and associated with higher American Joint Committee on Cancer (AJCC) T classification and worse overall survival in HPV-unrelated HNSC, yet not in HPV-related HNSC. is positively regulated by copy-number variation and negatively regulated by DNA methylation. The association of with prognosis may be due to its interaction with , and its co-expressed genes are predictive biomarkers of HNSC. We also found high levels in bulk tumors are associated with increased immune surveillance cells, such as naïve B cells and M1 macrophages in HPV-unrelated HNSC. IHC and western blot showed that ALDH2 is downregulated in the oral cavity, hypopharyngeal cancers, and well-differentiated carcinoma. , low levels showed reduced response to 5-fluorouracil in HNSC-derived cell lines. Our analyses revealed the genetic and cellular targets and drug response of ALDH2 in HNSC. We also found is involved in regulating the immune response of the tumor microenvironment, and high levels of in bulk HNSC may enhance antitumor immunity, which could improve prognosis. These findings suggest that could be a potential biomarker in improving risk stratification and tailoring treatment strategies in HNSC patients, especially in the HPV-unrelated subgroup.

摘要

先前的研究已经证明了()水平在各类恶性肿瘤的癌症发生、发展、预后及治疗反应中的作用。然而,其在不同人乳头瘤病毒(HPV)状态的头颈部鳞状细胞癌(HNSC)中的意义仍不明确。我们使用各种生物信息学工具对HNSC中的()进行了深入分析,研究其表达、改变、差异水平、预后意义、分子相互作用、免疫特征,并通过免疫组织化学(IHC)阵列和蛋白质印迹进行实验验证,以比较肿瘤组织和正常组织之间的表达水平,分析与临床病理特征的关联,并研究其对化疗的反应。在HNSC组织中()水平下调,且在与HPV不相关的HNSC中与更高的美国癌症联合委员会(AJCC)T分类和更差的总生存期相关,但在与HPV相关的HNSC中并非如此。()受拷贝数变异的正调控和DNA甲基化的负调控。()与预后的关联可能是由于其与()的相互作用,并且其共表达基因是HNSC的预测生物标志物。我们还发现,在总体肿瘤中高水平的()与免疫监视细胞增加有关,如在与HPV不相关的HNSC中的幼稚B细胞和M1巨噬细胞。免疫组织化学和蛋白质印迹显示,醛脱氢酶2(ALDH2)在口腔癌、下咽癌和高分化癌中下调。此外,在HNSC衍生的细胞系中,低水平的()显示出对5-氟尿嘧啶的反应降低。我们的分析揭示了HNSC中ALDH2的遗传和细胞靶点以及药物反应。我们还发现()参与调节肿瘤微环境的免疫反应,并且在总体HNSC中高水平的()可能增强抗肿瘤免疫力,这可能改善预后。这些发现表明,()可能是改善HNSC患者风险分层和定制治疗策略的潜在生物标志物,尤其是在与HPV不相关的亚组中。

https://cdn.ncbi.nlm.nih.gov/pmc/blobs/7b85/10355205/e7350fd1302a/jcav14p1689g001.jpg

文献AI研究员

20分钟写一篇综述,助力文献阅读效率提升50倍。

立即体验

用中文搜PubMed

大模型驱动的PubMed中文搜索引擎

马上搜索

文档翻译

学术文献翻译模型,支持多种主流文档格式。

立即体验