Suppr超能文献

结直肠癌类器官-基质生物库可实现基于亚型的个体化治疗反应评估。

Colorectal Cancer Organoid-Stroma Biobank Allows Subtype-Specific Assessment of Individualized Therapy Responses.

机构信息

Institute for Tumor Biology and Experimental Therapy, Georg-Speyer-Haus, Frankfurt am Main, Germany.

Frankfurt Cancer Institute, Goethe University, Frankfurt am Main, Germany.

出版信息

Cancer Discov. 2023 Oct 5;13(10):2192-2211. doi: 10.1158/2159-8290.CD-23-0050.

Abstract

UNLABELLED

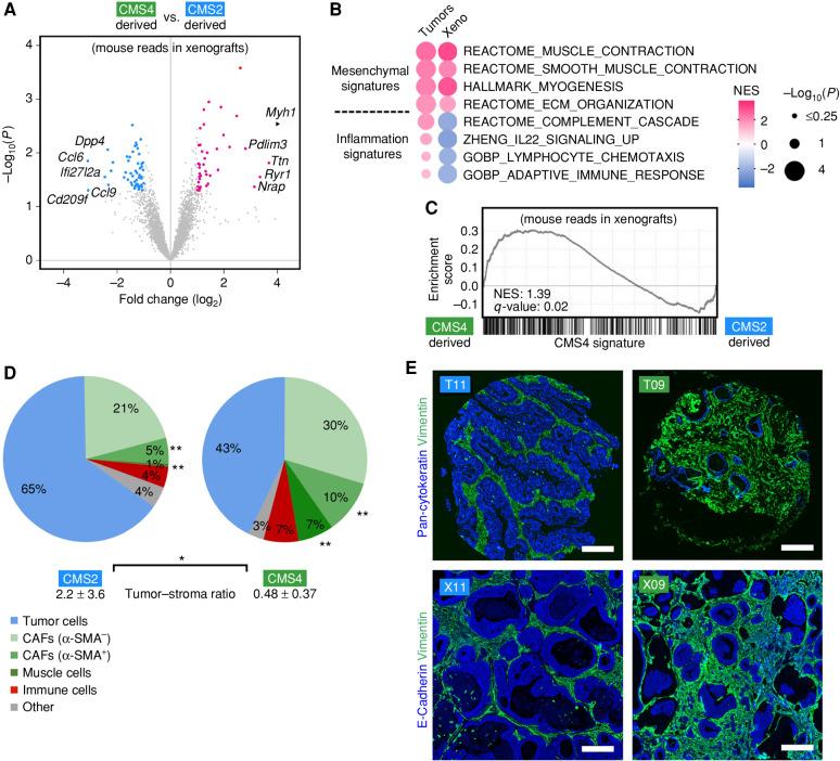
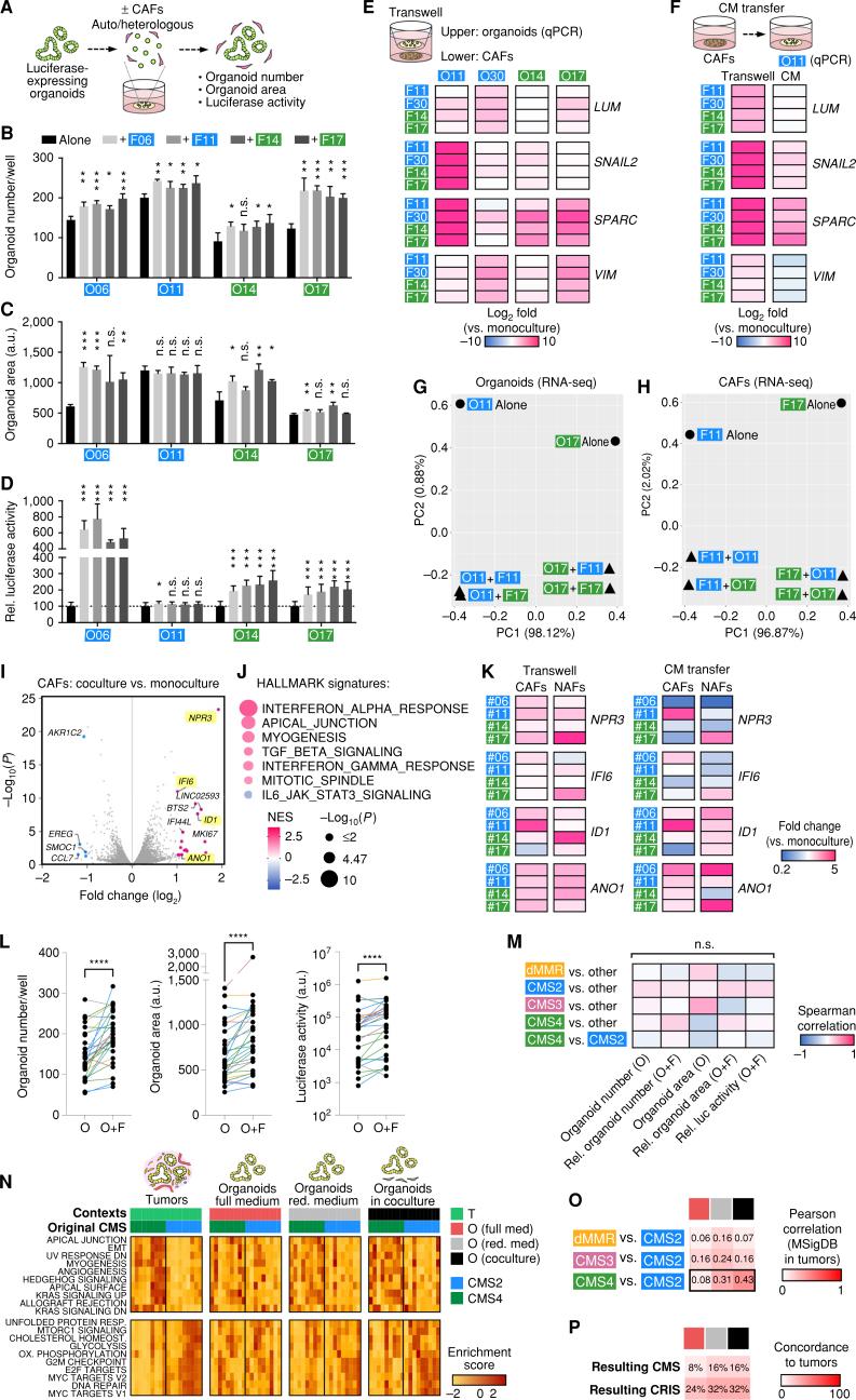
In colorectal cancers, the tumor microenvironment plays a key role in prognosis and therapy efficacy. Patient-derived tumor organoids (PDTO) show enormous potential for preclinical testing; however, cultured tumor cells lose important characteristics, including the consensus molecular subtypes (CMS). To better reflect the cellular heterogeneity, we established the colorectal cancer organoid-stroma biobank of matched PDTOs and cancer-associated fibroblasts (CAF) from 30 patients. Context-specific phenotyping showed that xenotransplantation or coculture with CAFs improves the transcriptomic fidelity and instructs subtype-specific stromal gene expression. Furthermore, functional profiling in coculture exposed CMS4-specific therapeutic resistance to gefitinib and SN-38 and prognostic expression signatures. Chemogenomic library screening identified patient- and therapy-dependent mechanisms of stromal resistance including MET as a common target. Our results demonstrate that colorectal cancer phenotypes are encrypted in the cancer epithelium in a plastic fashion that strongly depends on the context. Consequently, CAFs are essential for a faithful representation of molecular subtypes and therapy responses ex vivo.

SIGNIFICANCE

Systematic characterization of the organoid-stroma biobank provides a resource for context dependency in colorectal cancer. We demonstrate a colorectal cancer subtype memory of PDTOs that is independent of specific driver mutations. Our data underscore the importance of functional profiling in cocultures for improved preclinical testing and identification of stromal resistance mechanisms. This article is featured in Selected Articles from This Issue, p. 2109.

摘要

未加标签

在结直肠癌中,肿瘤微环境在预后和治疗效果中起着关键作用。患者来源的肿瘤类器官(PDTO)在临床前测试中显示出巨大的潜力;然而,培养的肿瘤细胞失去了重要的特征,包括共识分子亚型(CMS)。为了更好地反映细胞异质性,我们从 30 名患者中建立了结直肠癌细胞-基质类器官生物库,其中包含匹配的 PDTO 和癌相关成纤维细胞(CAF)。特定于背景的表型分析表明,异种移植或与 CAF 共培养可提高转录组保真度,并指导亚型特异性基质基因表达。此外,共培养中的功能分析揭示了 CMS4 特异性对吉非替尼和 SN-38 的治疗抵抗和预后表达特征。化学基因组文库筛选确定了患者和治疗依赖性的基质抵抗机制,包括 MET 作为共同靶点。我们的结果表明,结直肠癌表型以一种强烈依赖于背景的可塑性方式被编码在肿瘤上皮中。因此,CAF 对于体外忠实再现分子亚型和治疗反应是必不可少的。

意义

对类器官-基质生物库的系统表征为结直肠癌中的背景依赖性提供了资源。我们证明了 PDTO 中存在结直肠癌亚型记忆,这种记忆独立于特定的驱动突变。我们的数据强调了共培养中功能分析的重要性,以改善临床前测试和鉴定基质抵抗机制。本文选自本期特色文章,第 2109 页。

https://cdn.ncbi.nlm.nih.gov/pmc/blobs/85ca/10551667/9ada89801db7/2192fig1.jpg

文献AI研究员

20分钟写一篇综述,助力文献阅读效率提升50倍。

立即体验

用中文搜PubMed

大模型驱动的PubMed中文搜索引擎

马上搜索

文档翻译

学术文献翻译模型,支持多种主流文档格式。

立即体验