Suppr超能文献

AR/miR-221/IGF-1 通路介导雄激素性脱发的发病机制。

The AR/miR-221/IGF-1 pathway mediates the pathogenesis of androgenetic alopecia.

机构信息

Department of Plastic and Aesthetic Surgery, Nanfang Hospital, Southern Medical University, 1838 North Guangzhou AV, Guangzhou, Guangdong Province, 510515, China.

出版信息

Int J Biol Sci. 2023 Jun 26;19(11):3307-3323. doi: 10.7150/ijbs.80481. eCollection 2023.

Abstract

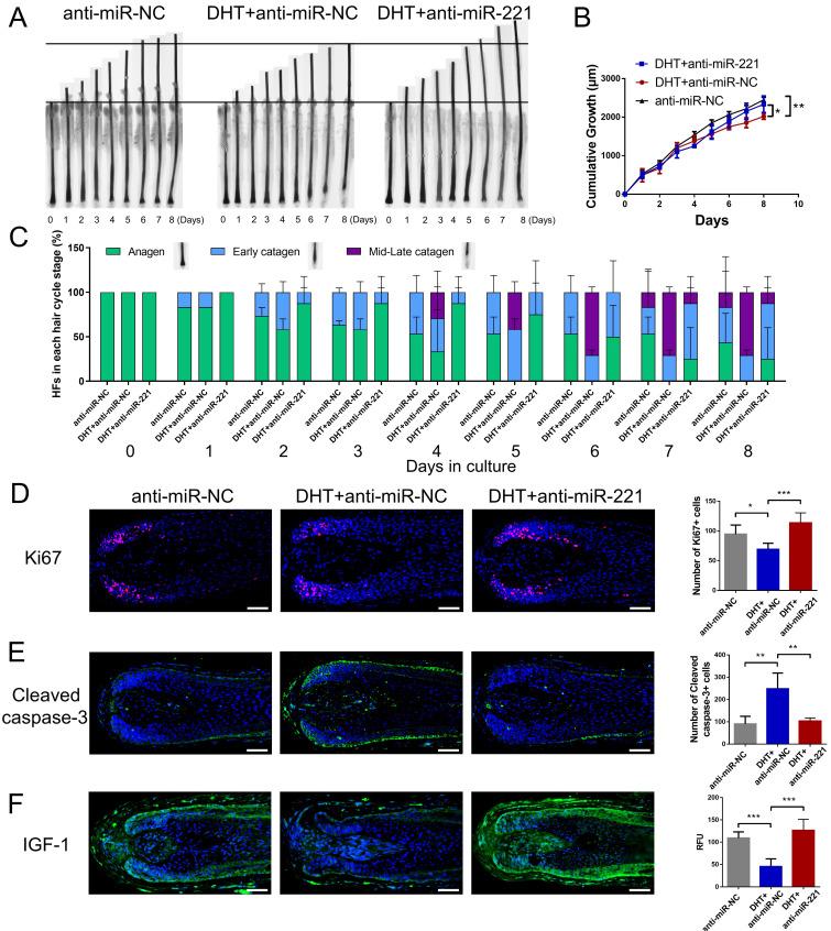
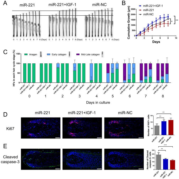
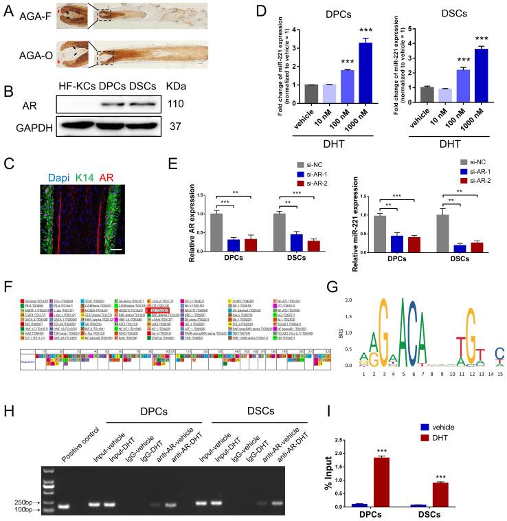
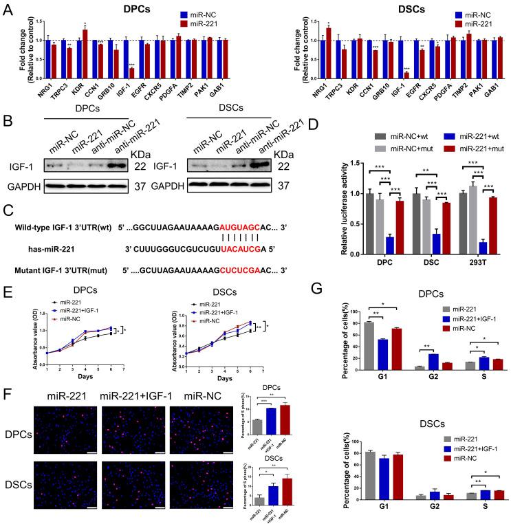
Androgenetic alopecia (AGA) affects more than half of the adult population worldwide and is primarily caused by the binding of dihydrotestosterone (DHT) to androgen receptors (AR). However, the mechanisms by which AR affects hair follicles remain unclear. In our study, we found that miR-221 significantly suppressed hair growth and the proliferation of dermal papilla cells (DPCs) and dermal sheath cells (DSCs) in AGA patients. Interestingly, miR-221 and AR were mainly co-located in the same part of the hair follicle. Mechanistic analysis revealed that AR directly promoted the transcription of miR-221, which in turn suppressed IGF-1 expression, leading to the inactivation of the MAPK pathway in DPCs and the PI3K/AKT pathway in DSCs. In AGA patients, miR-221 expression was positively correlated with AR expression and negatively correlated with IGF-1 expression. Our findings indicate that miR-221, as a direct target of AR, plays a crucial role in the pathogenesis of AGA, making it a novel biomarker and potential therapeutic target for treating AGA.

摘要

雄激素性脱发(AGA)影响全球超过一半的成年人,主要由二氢睾酮(DHT)与雄激素受体(AR)结合引起。然而,AR 如何影响毛囊的机制仍不清楚。在我们的研究中,我们发现 miR-221 可显著抑制 AGA 患者的头发生长和真皮乳头细胞(DPC)和真皮鞘细胞(DSC)的增殖。有趣的是,miR-221 和 AR 主要位于毛囊的同一部位。机制分析表明,AR 可直接促进 miR-221 的转录,进而抑制 IGF-1 的表达,导致 DPC 中 MAPK 通路和 DSCs 中 PI3K/AKT 通路失活。在 AGA 患者中,miR-221 的表达与 AR 的表达呈正相关,与 IGF-1 的表达呈负相关。我们的研究结果表明,miR-221 作为 AR 的直接靶标,在 AGA 的发病机制中发挥关键作用,使其成为治疗 AGA 的新型生物标志物和潜在治疗靶点。

https://cdn.ncbi.nlm.nih.gov/pmc/blobs/2296/10367565/80eb8f6d0402/ijbsv19p3307g001.jpg

文献AI研究员

20分钟写一篇综述,助力文献阅读效率提升50倍。

立即体验

用中文搜PubMed

大模型驱动的PubMed中文搜索引擎

马上搜索

文档翻译

学术文献翻译模型,支持多种主流文档格式。

立即体验