Suppr超能文献

靶向雄激素受体的不对称 siRNA 治疗雄激素性脱发的疗效。

Efficacy of Asymmetric siRNA Targeting Androgen Receptors for the Treatment of Androgenetic Alopecia.

机构信息

Department of Dermatology, Asan Medical Center, University of Ulsan College of Medicine, Seoul 05505, Korea.

Asan Institute for Life Sciences, Asan Medical Center, University of Ulsan College of Medicine, Seoul 05505, Korea.

出版信息

Mol Pharm. 2023 Jan 2;20(1):128-135. doi: 10.1021/acs.molpharmaceut.2c00510. Epub 2022 Nov 9.

Abstract

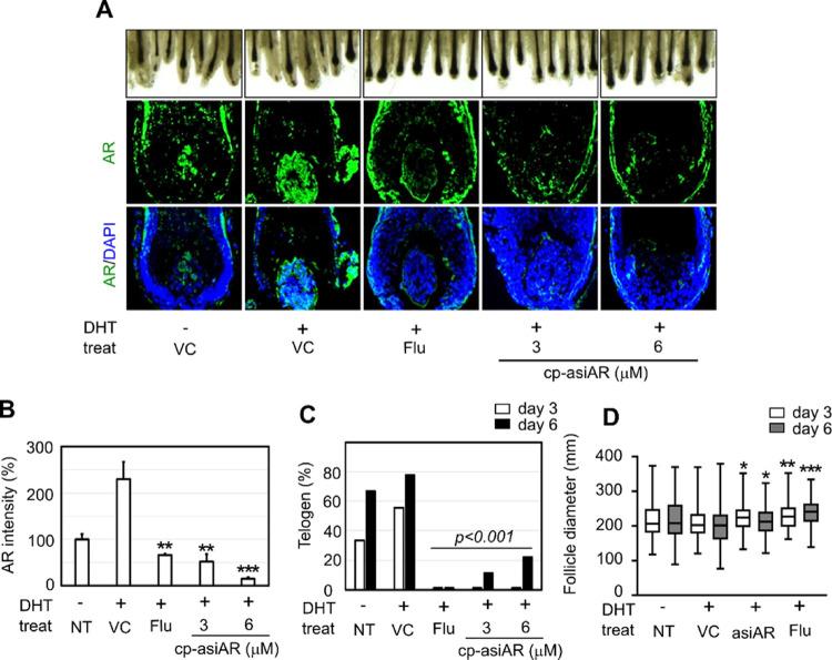
Asymmetric small interfering RNAs (asiRNAs) that mediate RNA interference have been investigated for therapeutic use in various tissues, including skin tissue. Androgenetic alopecia (AGA) is caused by a combination of genetic factors, resulting in sensitivity to dihydrotestosterone (DHT), which binds to the androgen receptor (AR) to mediate a series of biomolecular changes leading to hair loss. This study aimed to evaluate the therapeutic potential of a cell-penetrating, AR-targeting asiRNA (cp-asiAR) for AGA treatment, which was designed to silence the gene. AGA mouse models were developed by stimulation with DHT, and human scalp tissues were also used for analysis. Cp-asiAR-mediated changes in mRNA expression and protein levels of AR were assessed along with the examination of phenotypic improvements in mouse model of AGA. We also assessed downstream signaling associated with in primary human dermal papilla (DP) cells. Several cp-asiARs were screened for selecting the optimal sequence of AR using cell lines . A cholesterol-conjugated, chemically modified cp-asiAR candidate was optimized under passive uptake conditions . Intradermal cp-asiAR injection efficiently reduced mRNA and protein levels corresponding to AR in mouse models. Moreover, cp-asiAR injection promoted hair growth in mouse models with DHT-induced AGA. In human hair follicle culture, the proportion of telogen hair decreased, and the mean hair bulb diameter increased in the cp-asiAR-treated group. In isolated primary human DP cells, expression was effectively downregulated by cp-asiAR. Furthermore, cp-asiAR attenuated DHT-mediated increases in interleukin-6, transforming growth factor-β1, and dickkopf-1 levels. No significant toxicity was observed in DP cells after cp-asiAR treatment. Cp-asiAR treatment showed effective downregulation of expression and prevention of DHT-mediated alterations in the hair cycle and hair diameter, indicating its potential as a novel therapeutic option for AGA.

摘要

靶向雄激素受体的细胞穿透性小干扰 RNA(cp-asiAR)治疗雄激素性脱发的研究

https://cdn.ncbi.nlm.nih.gov/pmc/blobs/35ea/9812025/e61a38008413/mp2c00510_0002.jpg

文献AI研究员

20分钟写一篇综述,助力文献阅读效率提升50倍。

立即体验

用中文搜PubMed

大模型驱动的PubMed中文搜索引擎

马上搜索

文档翻译

学术文献翻译模型,支持多种主流文档格式。

立即体验