Suppr超能文献

基于失巢凋亡相关基因的肝细胞癌预后模型:免疫景观分析与药物敏感性预测

Prognostic model for hepatocellular carcinoma based on anoikis-related genes: immune landscape analysis and prediction of drug sensitivity.

作者信息

Zhang Dengyong, Liu Sihua, Wu Qiong, Ma Yang, Zhou Shuo, Liu Zhong, Sun Wanliang, Lu Zheng

机构信息

Graduate School, Anhui Medical University, Hefei, China.

Department of General Surgery, The First Affiliated Hospital of Bengbu Medical College, Bengbu, China.

出版信息

Front Med (Lausanne). 2023 Jul 12;10:1232814. doi: 10.3389/fmed.2023.1232814. eCollection 2023.

Abstract

BACKGROUND

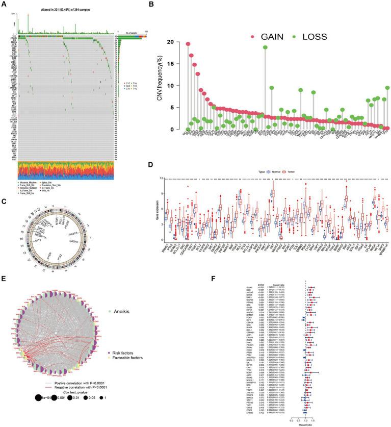
Hepatocellular carcinoma (HCC) represents a complex ailment characterized by an unfavorable prognosis in advanced stages. The involvement of immune cells in HCC progression is of significant importance. Moreover, metastasis poses a substantial impediment to enhanced prognostication for HCC patients, with anoikis playing an indispensable role in facilitating the distant metastasis of tumor cells. Nevertheless, limited investigations have been conducted regarding the utilization of anoikis factors for predicting HCC prognosis and assessing immune infiltration. This present study aims to identify hepatocellular carcinoma-associated anoikis-related genes (ANRGs), establish a robust prognostic model for HCC, and delineate distinct immune characteristics based on the anoikis signature. Cell migration and cytotoxicity experiments were performed to validate the accuracy of the ANRGs model.

METHODS

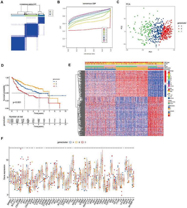
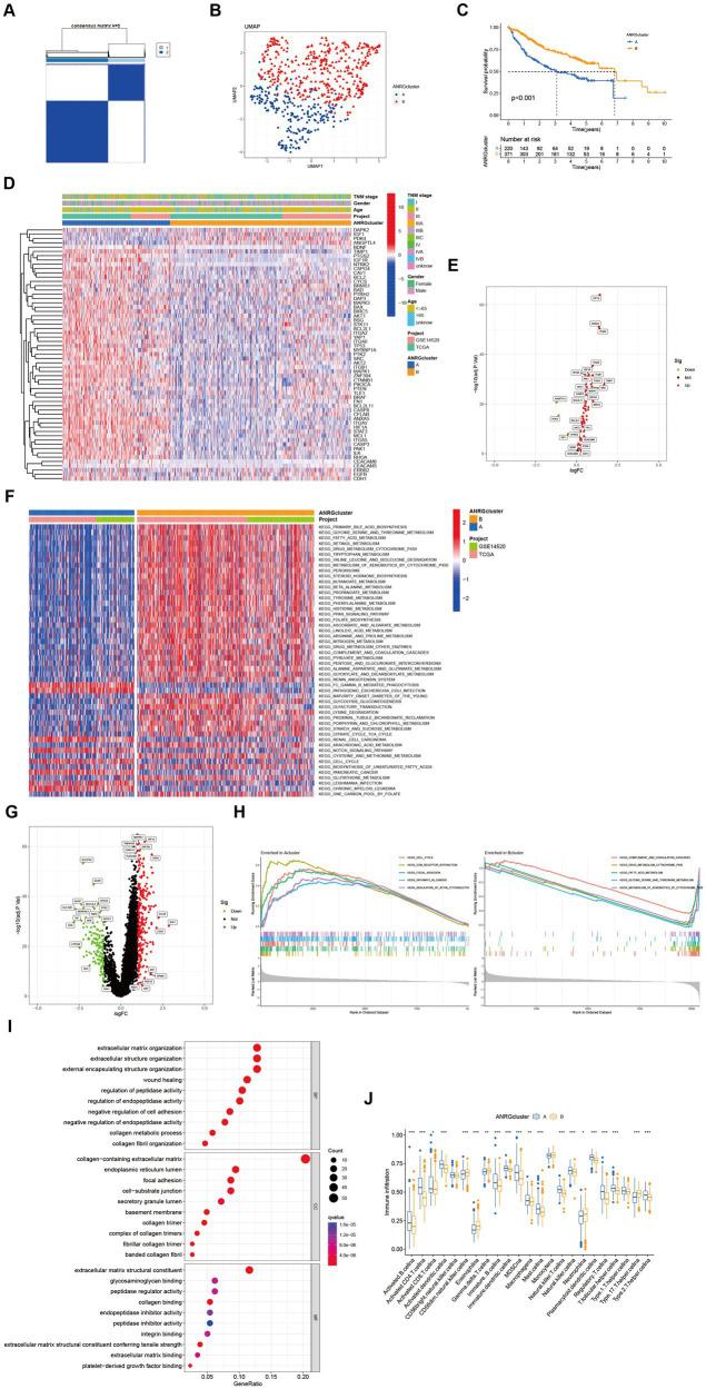
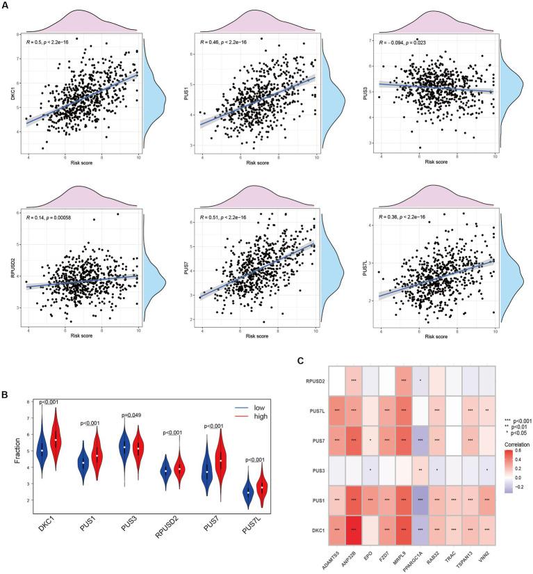
Consensus clustering based on ANRGs was employed in this investigation to categorize HCC samples obtained from both TCGA and Gene Expression Omnibus (GEO) cohorts. To assess the differentially expressed genes, Cox regression analysis was conducted, and subsequently, prognostic gene signatures were constructed using LASSO-Cox methodology. External validation was performed at the International Cancer Genome Conference. The tumor microenvironment (TME) was characterized utilizing ESTIMATE and CIBERSORT algorithms, while machine learning techniques facilitated the identification of potential target drugs. The wound healing assay and CCK-8 assay were employed to evaluate the migratory capacity and drug sensitivity of HCC cell lines, respectively.

RESULTS

Utilizing the TCGA-LIHC dataset, we devised a nomogram integrating a ten-gene signature with diverse clinicopathological features. Furthermore, the discriminative potential and clinical utility of the ten-gene signature and nomogram were substantiated through ROC analysis and DCA. Subsequently, we devised a prognostic framework leveraging gene expression data from distinct risk cohorts to predict the drug responsiveness of HCC subtypes.

CONCLUSION

In this study, we have established a promising HCC prognostic ANRGs model, which can serve as a valuable tool for clinicians in selecting targeted therapeutic drugs, thereby improving overall patient survival rates. Additionally, this model has also revealed a strong connection between anoikis and immune cells, providing a potential avenue for elucidating the mechanisms underlying immune cell infiltration regulated by anoikis.

摘要

背景

肝细胞癌(HCC)是一种复杂的疾病,晚期预后不良。免疫细胞参与HCC进展具有重要意义。此外,转移对HCC患者的预后改善构成重大障碍,失巢凋亡在促进肿瘤细胞远处转移中起不可或缺的作用。然而,关于利用失巢凋亡因子预测HCC预后和评估免疫浸润的研究有限。本研究旨在鉴定肝细胞癌相关的失巢凋亡相关基因(ANRGs),建立一个强大的HCC预后模型,并基于失巢凋亡特征描绘不同的免疫特征。进行细胞迁移和细胞毒性实验以验证ANRGs模型的准确性。

方法

本研究采用基于ANRGs的一致性聚类对从TCGA和基因表达综合数据库(GEO)队列获得的HCC样本进行分类。为了评估差异表达基因,进行了Cox回归分析,随后使用LASSO-Cox方法构建预后基因特征。在国际癌症基因组会议上进行了外部验证。利用ESTIMATE和CIBERSORT算法对肿瘤微环境(TME)进行表征,而机器学习技术有助于识别潜在的靶向药物。采用伤口愈合试验和CCK-8试验分别评估HCC细胞系的迁移能力和药物敏感性。

结果

利用TCGA-LIHC数据集,我们设计了一个将十个基因特征与多种临床病理特征相结合的列线图。此外,通过ROC分析和DCA证实了十个基因特征和列线图的判别潜力和临床实用性。随后,我们设计了一个预后框架,利用来自不同风险队列的基因表达数据预测HCC亚型的药物反应性。

结论

在本研究中,我们建立了一个有前景的HCC预后ANRGs模型,该模型可作为临床医生选择靶向治疗药物的有价值工具,从而提高患者的总体生存率。此外,该模型还揭示了失巢凋亡与免疫细胞之间的紧密联系,为阐明失巢凋亡调节免疫细胞浸润的机制提供了潜在途径。

https://cdn.ncbi.nlm.nih.gov/pmc/blobs/df86/10369074/aacf1942eb0a/fmed-10-1232814-g001.jpg

文献AI研究员

20分钟写一篇综述,助力文献阅读效率提升50倍。

立即体验

用中文搜PubMed

大模型驱动的PubMed中文搜索引擎

马上搜索

文档翻译

学术文献翻译模型,支持多种主流文档格式。

立即体验