Suppr超能文献

中性粒细胞在角膜神经再生中的作用。

The role of neutrophils in corneal nerve regeneration.

机构信息

Core Laboratory, The Affiliated Qingdao Central Hospital of Qingdao University, No. 127th, South Siliu Road, Qingdao, Shandong, 266042, China.

Qingdao Aier Eye Hospital, No. 519th, Zhujiang Road, Qingdao, Qingdao, Shandong, 266500, China.

出版信息

BMC Ophthalmol. 2023 Jul 28;23(1):338. doi: 10.1186/s12886-023-03088-9.

Abstract

BACKGROUND

To investigate the role of neutrophils in corneal nerve regeneration.

METHODS

A mouse model simulating corneal nerve injury was established and samples from corneal scraping with and without neutrophil closure were collected. These samples were used for corneal nerve staining, ribonucleic acid sequencing, and bioinformatics. Differential expression analysis was used to perform enrichment analysis to identify any significant differences between these two groups. The differential genes were then intersected with neutrophil-associated genes and a protein-protein interaction network was constructed using the intersected genes. The immune infiltration between the two groups was examined along with the immune cell variation between the high and low gene expression groups.

RESULTS

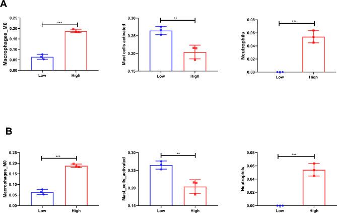
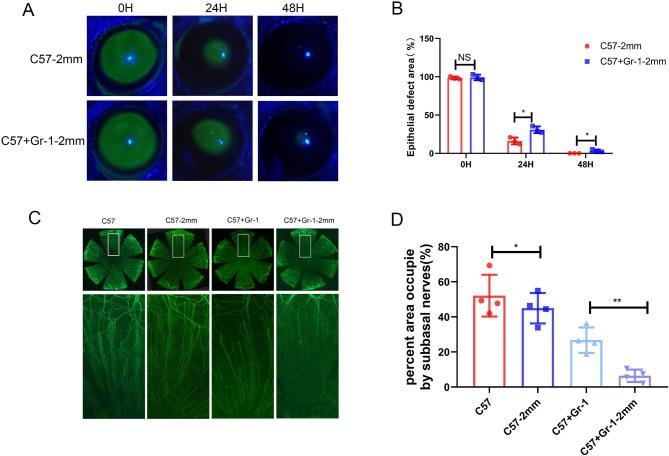
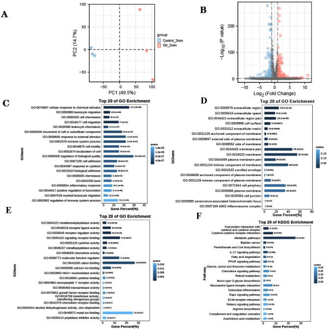
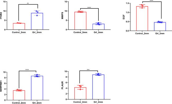
Neutrophil removal delays corneal epithelial and nerve regeneration. A total of 546 differential genes and 980 neutrophil-associated genes, with 27 genes common to both sets were obtained. Molecular Complex Detection analysis yielded five key genes, namely integrin subunit beta 2 (ITGB2), matrix metallopeptidase 9 (MMP9), epidermal growth factor (EGF), serpin family E member 1 (SERPINE1), and plasminogen activator urokinase receptor (PLAUR). Among these genes, ITGB2, SERPINE1, and PLAUR exhibited increased expression in the neutrophil-confined group, while MMP9 and EGF showed decreased expression, with MMP9 and EGF displaying a more significant difference. Immune infiltration was also observed between the two groups, revealing significant differences in the infiltration of M0 macrophages, activated mast cells, and neutrophils. Moreover, the neutrophil levels were lower in the groups with low MMP9 and EGF expressions and higher in the high-expression group.

CONCLUSION

Neutrophil confinement might significantly affect the MMP9 and EGF expression levels. Strategies to inhibit MMP9 could potentially yield therapeutic benefits.

摘要

背景

研究中性粒细胞在角膜神经再生中的作用。

方法

建立模拟角膜神经损伤的小鼠模型,收集有中性粒细胞封闭和无中性粒细胞封闭的角膜刮取物样本。对这些样本进行角膜神经染色、核糖核酸测序和生物信息学分析。使用差异表达分析进行富集分析,以识别这两组之间的任何显著差异。然后将差异基因与中性粒细胞相关基因相交,并使用相交基因构建蛋白质-蛋白质相互作用网络。检查两组之间的免疫浸润情况,以及高表达和低表达基因组之间的免疫细胞变化。

结果

中性粒细胞去除会延迟角膜上皮和神经再生。共获得 546 个差异基因和 980 个中性粒细胞相关基因,其中 27 个基因在两组中都有。分子复合物检测分析得到了五个关键基因,即整合素亚基β2(ITGB2)、基质金属蛋白酶 9(MMP9)、表皮生长因子(EGF)、丝氨酸蛋白酶抑制剂家族 E 成员 1(SERPINE1)和尿激酶型纤溶酶原激活物受体(PLAUR)。在这些基因中,ITGB2、SERPINE1 和 PLAUR 在中性粒细胞封闭组中表达增加,而 MMP9 和 EGF 表达减少,其中 MMP9 和 EGF 表现出更显著的差异。两组之间也观察到免疫浸润的差异,显示 M0 巨噬细胞、活化肥大细胞和中性粒细胞的浸润存在显著差异。此外,MMP9 和 EGF 表达较低的组中性粒细胞水平较低,高表达组中性粒细胞水平较高。

结论

中性粒细胞封闭可能显著影响 MMP9 和 EGF 的表达水平。抑制 MMP9 的策略可能具有治疗益处。

https://cdn.ncbi.nlm.nih.gov/pmc/blobs/dbb2/10375665/f0e11e31ef15/12886_2023_3088_Fig1_HTML.jpg

文献AI研究员

20分钟写一篇综述,助力文献阅读效率提升50倍。

立即体验

用中文搜PubMed

大模型驱动的PubMed中文搜索引擎

马上搜索

文档翻译

学术文献翻译模型,支持多种主流文档格式。

立即体验