Suppr超能文献

促进胃食管反流病实验模型中胆汁诱导的活性氧所致DNA损伤的修复。

sp. Facilitate the Repair of DNA Damage Caused by Bile-Induced Reactive Oxygen Species in Experimental Models of Gastroesophageal Reflux Disease.

作者信息

Bernard Joshua N, Chinnaiyan Vikram, Almeda Jasmine, Catala-Valentin Alma, Andl Claudia D

机构信息

Burnett School of Biomedical Sciences, College of Medicine, University of Central Florida, Orlando, FL 32827, USA.

出版信息

Antioxidants (Basel). 2023 Jun 21;12(7):1314. doi: 10.3390/antiox12071314.

Abstract

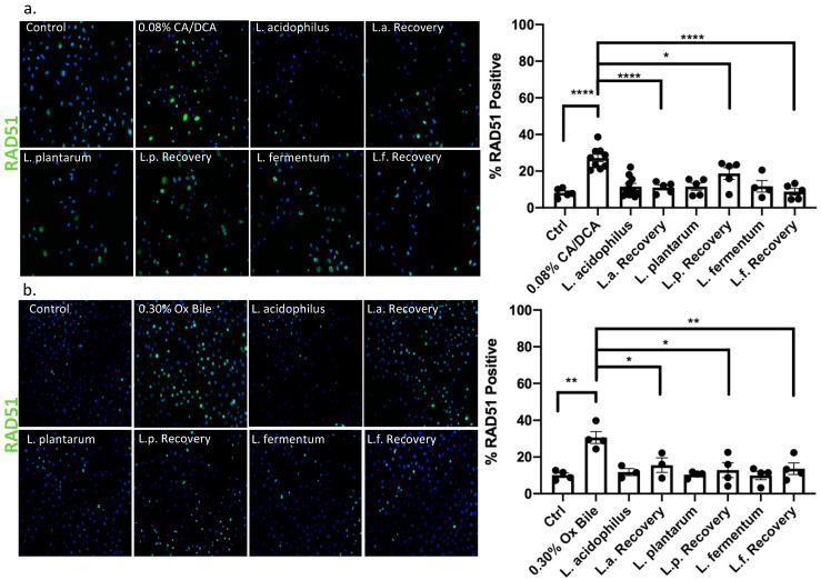
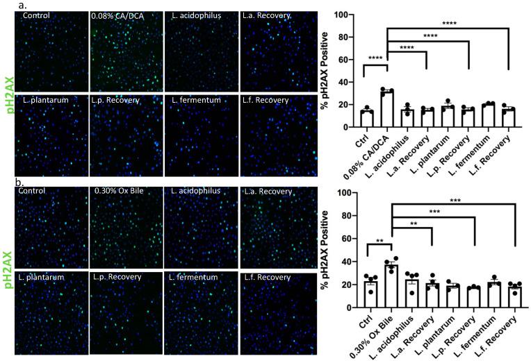
Gastroesophageal reflux disease (GERD) leads to the accumulation of bile-induced reactive oxygen species and oxidative stress in esophageal tissues, causing inflammation and DNA damage. The progression sequence from healthy esophagus to GERD and eventually cancer is associated with a microbiome shift. species are commensal organisms known for their probiotic and antioxidant characteristics in the healthy esophagus. This prompted us to investigate how survive in a bile-rich environment during GERD, and to identify their interaction with the bile-injured esophageal cells. To model human reflux conditions, we exposed three species (, , and ) to bile. All species were tolerant to bile possibly enabling them to colonize the esophageal epithelium under GERD conditions. Next, we assessed the antioxidant potential of and role in bile injury repair: we measured bile-induced DNA damage using the ROS marker 8-oxo guanine and COMET assay. Lactobacillus addition after bile injury accelerated repair of bile-induced DNA damage through recruitment of pH2AX/RAD51 and reduced NFκB-associated inflammation in esophageal cells. This study demonstrated anti-genotoxic and anti-inflammatory effects of , making them of significant interest in the prevention of Barrett's esophagus and esophageal adenocarcinoma in patients with GERD.

摘要

胃食管反流病(GERD)会导致胆汁诱导的活性氧物质在食管组织中积累以及氧化应激,进而引发炎症和DNA损伤。从健康食管到GERD并最终发展为癌症的进展过程与微生物群的转变有关。某些物种是共生生物,在健康食管中以其益生菌和抗氧化特性而闻名。这促使我们研究这些物种在GERD期间如何在富含胆汁的环境中存活,并确定它们与受胆汁损伤的食管细胞之间的相互作用。为了模拟人类反流情况,我们将三种物种([具体物种1]、[具体物种2]和[具体物种3])暴露于胆汁中。所有物种都对胆汁具有耐受性,这可能使它们能够在GERD条件下在食管上皮定植。接下来,我们评估了[物种名称]的抗氧化潜力及其在胆汁损伤修复中的作用:我们使用ROS标志物8-氧代鸟嘌呤和彗星试验测量胆汁诱导的DNA损伤。胆汁损伤后添加乳酸杆菌通过招募pH2AX/RAD51加速了胆汁诱导的DNA损伤的修复,并减少了食管细胞中与NFκB相关的炎症。这项研究证明了[物种名称]的抗基因毒性和抗炎作用,使其在预防GERD患者的巴雷特食管和食管腺癌方面具有重大意义。

https://cdn.ncbi.nlm.nih.gov/pmc/blobs/3b58/10376144/4ac21ed4c089/antioxidants-12-01314-g001.jpg

文献AI研究员

20分钟写一篇综述,助力文献阅读效率提升50倍。

立即体验

用中文搜PubMed

大模型驱动的PubMed中文搜索引擎

马上搜索

文档翻译

学术文献翻译模型,支持多种主流文档格式。

立即体验