Suppr超能文献

从澳大利亚饲养场牛群中分离出的[具体内容未给出]的系统发育、毒力及抗菌药物耐药基因概况及其对公众和环境卫生的意义

Phylogeny, Virulence, and Antimicrobial Resistance Gene Profiles of Isolated from Australian Feedlot Cattle and Their Significance to Public and Environmental Health.

作者信息

Messele Yohannes E, Trott Darren J, Hasoon Mauida F, Veltman Tania, McMeniman Joe P, Kidd Stephen P, Petrovski Kiro R, Low Wai Y

机构信息

The Davies Livestock Research Centre, School of Animal and Veterinary Sciences, University of Adelaide, Adelaide, SA 5371, Australia.

The Australian Centre for Antimicrobial Resistance Ecology, University of Adelaide, Adelaide, SA 5005, Australia.

出版信息

Antibiotics (Basel). 2023 Jun 28;12(7):1122. doi: 10.3390/antibiotics12071122.

Abstract

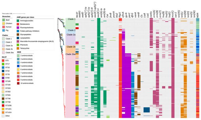
The extent of similarity between strains found in healthy feedlot beef cattle and those causing extraintestinal infections in humans is not yet fully understood. This study used whole-genome sequencing to analyse the antimicrobial resistance profile of isolated from beef cattle (n = 59) at a single feedlot and compared them to previously reported Australian isolates obtained from pig (n = 60) and meat chicken caecal samples (n = 8), as well as human sepsis cases (n = 302). The isolated from beef cattle and other food animal sources neither carried / responsible for vancomycin nor possessed / and / gene mutations associated with high-level fluoroquinolone and daptomycin resistance, respectively. A small proportion (7.6%) of human isolates clustered with beef cattle and pig isolates, including a few isolates belonging to the same sequence types ST22 (one beef cattle, one pig, and two human isolates), ST32 (eight beef cattle and one human isolate), and ST327 (two beef cattle and one human isolate), suggesting common origins. This provides further evidence that these clonal lineages may have broader host range but are unrelated to the typical hospital-adapted human strains belonging to clonal complex 17, significant proportions of which contain / and /. Additionally, none of the human isolates belonging to these STs contained resistance genes to WHO critically important antimicrobials. The results confirm that most isolated from beef cattle in this study do not pose a significant risk for resistance to critically important antimicrobials and are not associated with current human septic infections.

摘要

在健康育肥牛中发现的菌株与那些导致人类肠外感染的菌株之间的相似程度尚未完全明确。本研究采用全基因组测序分析了从单个育肥场的肉牛(n = 59)中分离出的菌株的抗菌药物耐药谱,并将其与先前报道的从猪(n = 60)和肉鸡盲肠样本(n = 8)以及人类败血症病例(n = 302)中获得的澳大利亚分离株进行比较。从肉牛和其他食用动物来源分离出的菌株既不携带/对万古霉素耐药,也不具有/和/分别与高水平氟喹诺酮和达托霉素耐药相关的基因突变。一小部分(7.6%)人类分离株与肉牛和猪的分离株聚类,包括一些属于相同序列类型ST22(一株肉牛、一株猪和两株人类分离株)、ST32(八株肉牛和一株人类分离株)和ST327(两株肉牛和一株人类分离株)的分离株,表明它们有共同的起源。这进一步证明这些克隆谱系可能具有更广泛的宿主范围,但与属于克隆复合体17的典型医院适应型人类菌株无关,其中很大一部分含有/和/。此外,属于这些STs的人类分离株均不含有对世界卫生组织至关重要的抗菌药物的耐药基因。结果证实,本研究中从肉牛分离出的大多数菌株对至关重要的抗菌药物不存在显著的耐药风险,并且与当前的人类败血症感染无关。

https://cdn.ncbi.nlm.nih.gov/pmc/blobs/667d/10376260/43683bcc4ff1/antibiotics-12-01122-g001.jpg

文献AI研究员

20分钟写一篇综述,助力文献阅读效率提升50倍。

立即体验

用中文搜PubMed

大模型驱动的PubMed中文搜索引擎

马上搜索

文档翻译

学术文献翻译模型,支持多种主流文档格式。

立即体验